|
Source |
Alliance of Genome Resources |



| Category | ID | Classification term | Gene | Evidence | Inferred from | Organism | Reference |
|---|---|---|---|---|---|---|---|
| Molecular Function | GO:0016706 | 2-oxoglutarate-dependent dioxygenase activity | PHF8 | IDA | Human | PMID:20023638 | |
| Molecular Function | GO:0003682 | chromatin binding | PHF8 | IDA | Human | PMID:20622854 | |
| Molecular Function | GO:0032452 | histone demethylase activity | PHF8 | IDA | Human | PMID:19843542 | |
| Molecular Function | GO:0071558 | histone H3K27me2/H3K27me3 demethylase activity | PHF8 | IDA | Human | PMID:20622853 | |
| Molecular Function | GO:0071558 | histone H3K27me2/H3K27me3 demethylase activity | PHF8 | IDA | Human | PMID:20622854 | |
| Molecular Function | GO:0051864 | histone H3K36 demethylase activity | PHF8 | IDA | Human | PMID:20208542 | |
| Molecular Function | GO:0051864 | histone H3K36 demethylase activity | PHF8 | IDA | Human | PMID:20622853 | |
| Molecular Function | GO:0032454 | histone H3K9 demethylase activity | PHF8 | IDA | Human | PMID:20023638 | |
| Molecular Function | GO:0032454 | histone H3K9 demethylase activity | PHF8 | IDA | Human | PMID:20208542 | |
| Molecular Function | GO:0032454 | histone H3K9 demethylase activity | PHF8 | IDA | Human | PMID:20346720 | |
| Molecular Function | GO:0032454 | histone H3K9 demethylase activity | PHF8 | IDA | Human | PMID:20622853 | |
| Molecular Function | GO:0032454 | histone H3K9 demethylase activity | PHF8 | IDA | Human | PMID:20622854 | |
| Molecular Function | GO:0035575 | histone H4K20 demethylase activity | PHF8 | IDA | Human | PMID:20622853 | |
| Molecular Function | GO:0005506 | iron ion binding | PHF8 | IDA | Human | PMID:20023638 | |
| Molecular Function | GO:0035064 | methylated histone binding | PHF8 | IDA | Human | PMID:20023638 | |
| Molecular Function | GO:0035064 | methylated histone binding | PHF8 | IDA | Human | PMID:20208542 | |
| Molecular Function | GO:0035064 | methylated histone binding | PHF8 | IDA | Human | PMID:20346720 | |
| Molecular Function | GO:0035064 | methylated histone binding | PHF8 | IDA | Human | PMID:20622853 | |
| Molecular Function | GO:0035064 | methylated histone binding | PHF8 | IDA | Human | PMID:20622854 | |
| Molecular Function | GO:0035064 | methylated histone binding | PHF8 | IDA | Human | PMID:21029866 | |
| Molecular Function | GO:0005515 | protein binding | PHF8 | IPI | UniProtKB:P17480 | Human | PMID:20208542 |
| Molecular Function | GO:0005515 | protein binding | PHF8 | IPI | UniProtKB:Q9H9Y6 | Human | PMID:20208542 |
| Molecular Function | GO:0005515 | protein binding | PHF8 | IPI | UniProtKB:Q9Y462 | Human | PMID:20346720 |
| Molecular Function | GO:0005515 | protein binding | PHF8 | IPI | UniProtKB:O15047 | Human | PMID:20622854 |
| Molecular Function | GO:0005515 | protein binding | PHF8 | IPI | UniProtKB:P51610 | Human | PMID:20622854 |
| Molecular Function | GO:0005515 | protein binding | PHF8 | IPI | UniProtKB:Q01094 | Human | PMID:20622854 |
| Molecular Function | GO:0005515 | protein binding | PHF8 | IPI | UniProtKB:Q06330 | Human | PMID:23022380 |
| Molecular Function | GO:0005515 | protein binding | PHF8 | IPI | UniProtKB:O14978 | Human | PMID:32051553 |
| Molecular Function | GO:0005515 | protein binding | PHF8 | IPI | UniProtKB:Q96QS3 | Human | PMID:34356104 |
| Molecular Function | GO:0005515 | protein binding | PHF8 | IPI | UniProtKB:Q9Y462 | Human | PMID:34356104 |
| Molecular Function | GO:0008270 | zinc ion binding | PHF8 | IDA | Human | PMID:20023638 | |
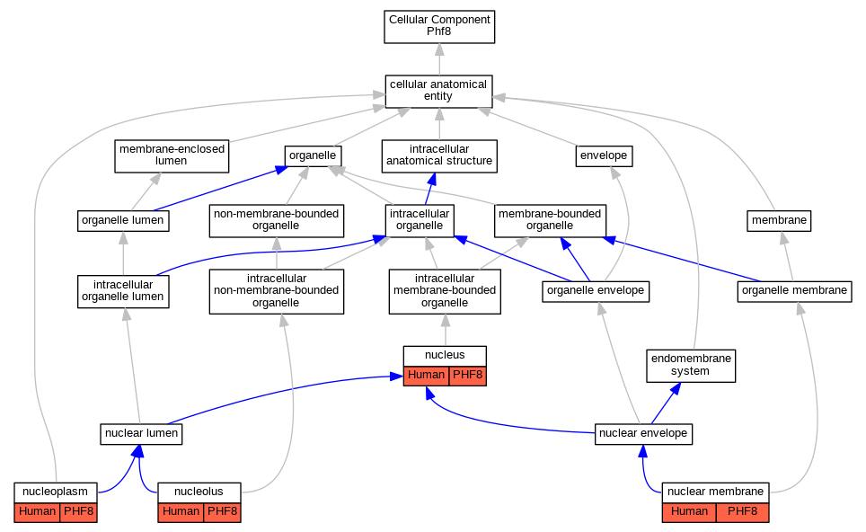
| Cellular Component | GO:0031965 | nuclear membrane | PHF8 | IDA | Human | GO_REF:0000052 | |
| Cellular Component | GO:0005730 | nucleolus | PHF8 | IDA | Human | PMID:20208542 | |
| Cellular Component | GO:0005654 | nucleoplasm | PHF8 | IDA | Human | GO_REF:0000052 | |
| Cellular Component | GO:0005634 | nucleus | PHF8 | IDA | Human | PMID:19843542 | |
| Cellular Component | GO:0005634 | nucleus | PHF8 | IDA | Human | PMID:31691806 | |
| Biological Process | GO:0007420 | brain development | phf8 | IMP | Zfish | PMID:20622853|ZFIN:ZDB-PUB-100719-42 | |
| Biological Process | GO:0007420 | brain development | phf8 | IMP | ZFIN:ZDB-MRPHLNO-100802-1 | Zfish | PMID:20622853 |
| Biological Process | GO:0048703 | embryonic viscerocranium morphogenesis | phf8 | IMP | ZFIN:ZDB-MRPHLNO-100802-1 | Zfish | PMID:20622853 |
| Biological Process | GO:0048703 | embryonic viscerocranium morphogenesis | phf8 | IGI | ZFIN:ZDB-GENE-980526-26,ZFIN:ZDB-MRPHLNO-100802-1 | Zfish | PMID:20622853 |
| Biological Process | GO:0000082 | G1/S transition of mitotic cell cycle | PHF8 | IMP | Human | PMID:20622854 | |
| Biological Process | GO:0042472 | inner ear morphogenesis | phf8 | IMP | ZFIN:ZDB-MRPHLNO-100802-1 | Zfish | PMID:33330448 |
| Biological Process | GO:0061188 | negative regulation of rDNA heterochromatin formation | PHF8 | IDA | Human | PMID:20208542 | |
| Biological Process | GO:0045893 | positive regulation of DNA-templated transcription | PHF8 | IMP | Human | PMID:20346720 | |
| Biological Process | GO:0045893 | positive regulation of DNA-templated transcription | PHF8 | IDA | Human | PMID:20622853 | |
| Biological Process | GO:0045893 | positive regulation of DNA-templated transcription | PHF8 | IMP | Human | PMID:20622854 | |
| Biological Process | GO:0045893 | positive regulation of DNA-templated transcription | phf8 | IMP | Zfish | PMID:20622853|ZFIN:ZDB-PUB-100719-42 | |
| Biological Process | GO:0045943 | positive regulation of transcription by RNA polymerase I | PHF8 | IDA | Human | PMID:20208542 | |
| Biological Process | GO:0045944 | positive regulation of transcription by RNA polymerase II | PHF8 | IDA | Human | PMID:31691806 | |
| Biological Process | GO:0048922 | posterior lateral line neuromast deposition | phf8 | IMP | ZFIN:ZDB-MRPHLNO-100802-1 | Zfish | PMID:33330448 |
| Biological Process | GO:0060319 | primitive erythrocyte differentiation | phf8 | IMP | Zfish | PMID:24240475 | |
| Biological Process | GO:0043523 | regulation of neuron apoptotic process | phf8 | IGI | ZFIN:ZDB-GENE-980526-26,ZFIN:ZDB-MRPHLNO-100802-1 | Zfish | PMID:20622853 |
| EXP Inferred from experiment |
| IDA Inferred from direct assay |
| IEP Inferred from expression pattern |
| IGI Inferred from genetic interaction |
| IMP Inferred from mutant phenotype |
| IPI Inferred from physical interaction |
| HTP Inferred from High Throughput Experiment |
| HDA Inferred from High Throughput Direct Assay |
| HMP Inferred from High Throughput Mutant Phenotype |
| HGI Inferred from High Throughput Genetic Interaction |
| HEP Inferred from High Throughput Expression Pattern |
Mouse Genome Database (MGD), Gene Expression Database (GXD), Mouse Models of Human Cancer database (MMHCdb) (formerly Mouse Tumor Biology (MTB)), Gene Ontology (GO) |
||
|
Citing These Resources Funding Information Warranty Disclaimer, Privacy Notice, Licensing, & Copyright Send questions and comments to User Support. |
last database update 09/30/2025 MGI 6.24 |
|
|
|
||