|
Source |
Alliance of Genome Resources |



| Category | ID | Classification term | Gene | Evidence | Inferred from | Organism | Reference |
|---|---|---|---|---|---|---|---|
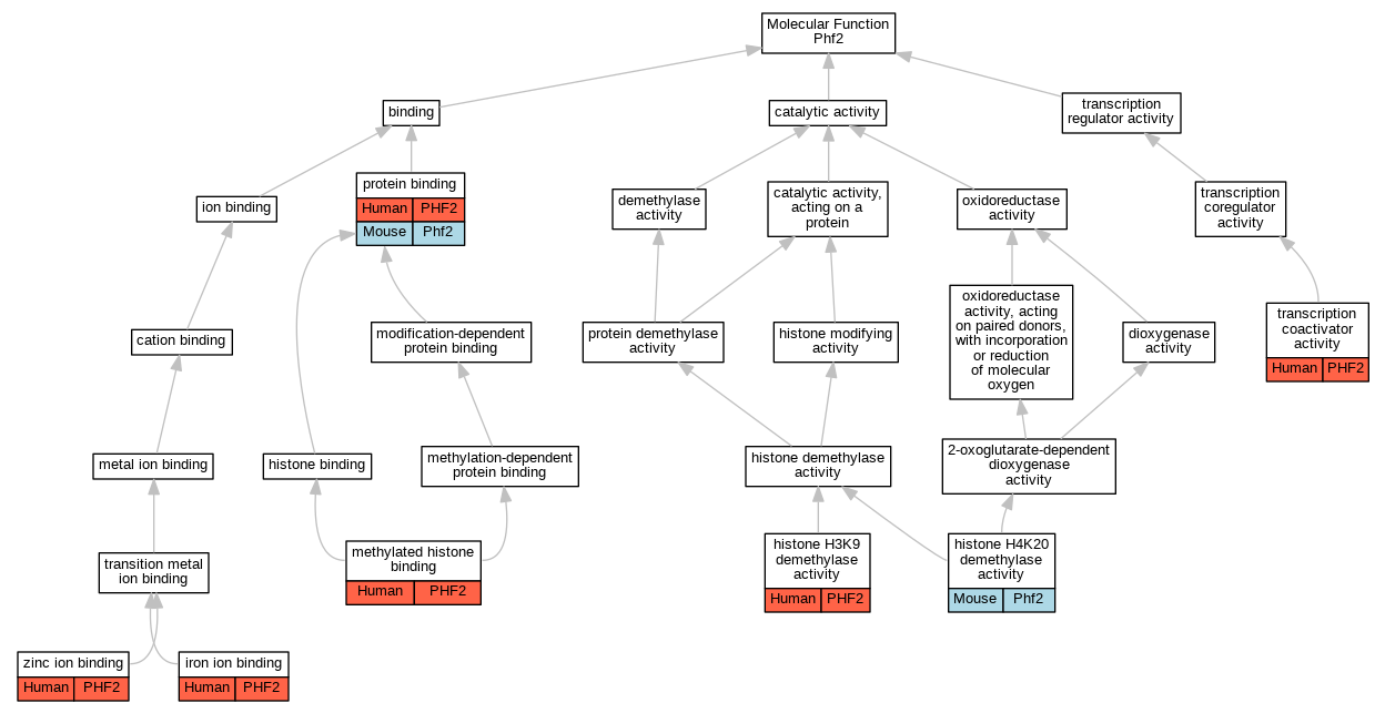
| Molecular Function | GO:0032454 | histone H3K9 demethylase activity | PHF2 | IDA | Human | PMID:21532585 | |
| Molecular Function | GO:0035575 | histone H4K20 demethylase activity | Phf2 | IMP | Mouse | MGI:MGI:6716956|PMID:22921934 | |
| Molecular Function | GO:0005506 | iron ion binding | PHF2 | IDA | Human | PMID:21167174 | |
| Molecular Function | GO:0035064 | methylated histone binding | PHF2 | IDA | Human | PMID:20129925 | |
| Molecular Function | GO:0035064 | methylated histone binding | PHF2 | IDA | Human | PMID:21167174 | |
| Molecular Function | GO:0005515 | protein binding | PHF2 | IPI | UniProtKB:P41235 | Human | PMID:21532585 |
| Molecular Function | GO:0005515 | protein binding | PHF2 | IPI | UniProtKB:Q14865 | Human | PMID:21532585 |
| Molecular Function | GO:0005515 | protein binding | PHF2 | IPI | UniProtKB:Q96RI1 | Human | PMID:21532585 |
| Molecular Function | GO:0005515 | protein binding | Phf2 | IPI | UniProtKB:Q04207 | Mouse | MGI:MGI:6716956|PMID:22921934 |
| Molecular Function | GO:0003713 | transcription coactivator activity | PHF2 | IDA | Human | PMID:21532585 | |
| Molecular Function | GO:0008270 | zinc ion binding | PHF2 | IDA | Human | PMID:20129925 | |
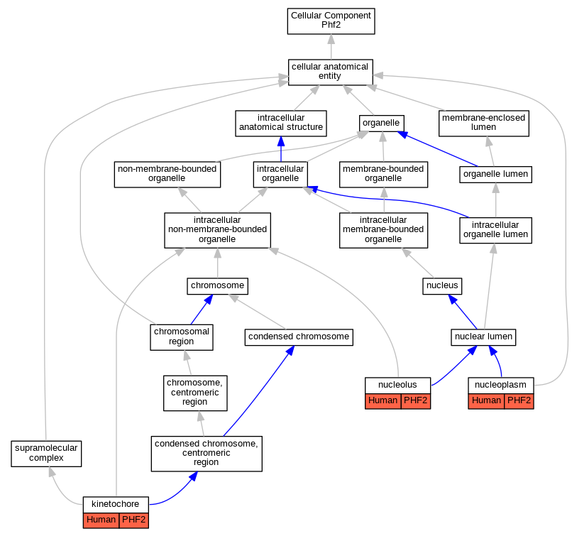
| Cellular Component | GO:0000776 | kinetochore | PHF2 | IDA | Human | PMID:20813266 | |
| Cellular Component | GO:0005730 | nucleolus | PHF2 | IDA | Human | GO_REF:0000052 | |
| Cellular Component | GO:0005730 | nucleolus | PHF2 | IDA | Human | PMID:20129925 | |
| Cellular Component | GO:0005654 | nucleoplasm | PHF2 | IDA | Human | GO_REF:0000052 | |
| Biological Process | GO:0061188 | negative regulation of rDNA heterochromatin formation | PHF2 | IMP | Human | PMID:20129925 | |
| Biological Process | GO:0006482 | protein demethylation | PHF2 | IDA | Human | PMID:21532585 | |
| Biological Process | GO:0045815 | transcription initiation-coupled chromatin remodeling | Phf2 | IMP | Mouse | MGI:MGI:6716956|PMID:22921934 |
| EXP Inferred from experiment |
| IDA Inferred from direct assay |
| IEP Inferred from expression pattern |
| IGI Inferred from genetic interaction |
| IMP Inferred from mutant phenotype |
| IPI Inferred from physical interaction |
| HTP Inferred from High Throughput Experiment |
| HDA Inferred from High Throughput Direct Assay |
| HMP Inferred from High Throughput Mutant Phenotype |
| HGI Inferred from High Throughput Genetic Interaction |
| HEP Inferred from High Throughput Expression Pattern |
Mouse Genome Database (MGD), Gene Expression Database (GXD), Mouse Models of Human Cancer database (MMHCdb) (formerly Mouse Tumor Biology (MTB)), Gene Ontology (GO) |
||
|
Citing These Resources Funding Information Warranty Disclaimer, Privacy Notice, Licensing, & Copyright Send questions and comments to User Support. |
last database update 12/30/2025 MGI 6.24 |
|
|
|
||