|
Source |
Alliance of Genome Resources |



| Category | ID | Classification term | Gene | Evidence | Inferred from | Organism | Reference |
|---|---|---|---|---|---|---|---|
| Molecular Function | GO:0003682 | chromatin binding | Phc1 | IDA | Mouse | PMID:16687444 | |
| Molecular Function | GO:0005515 | protein binding | PHC1 | IPI | UniProtKB:P35226 | Human | PMID:19636380 |
| Molecular Function | GO:0005515 | protein binding | PHC1 | IPI | UniProtKB:P35227 | Human | PMID:19636380 |
| Molecular Function | GO:0005515 | protein binding | PHC1 | IPI | UniProtKB:P35226 | Human | PMID:20601937 |
| Molecular Function | GO:0005515 | protein binding | PHC1 | IPI | UniProtKB:P35227 | Human | PMID:20601937 |
| Molecular Function | GO:0005515 | protein binding | PHC1 | IPI | UniProtKB:P35226 | Human | PMID:23523425 |
| Molecular Function | GO:0005515 | protein binding | PHC1 | IPI | UniProtKB:P35227 | Human | PMID:23523425 |
| Molecular Function | GO:0005515 | protein binding | PHC1 | IPI | UniProtKB:P35226 | Human | PMID:27705803 |
| Molecular Function | GO:0005515 | protein binding | PHC1 | IPI | UniProtKB:P35227 | Human | PMID:27705803 |
| Molecular Function | GO:0005515 | protein binding | PHC1 | IPI | UniProtKB:P35226 | Human | PMID:28514442 |
| Molecular Function | GO:0005515 | protein binding | PHC1 | IPI | UniProtKB:P35227 | Human | PMID:28514442 |
| Molecular Function | GO:0005515 | protein binding | PHC1 | IPI | UniProtKB:Q5VUG0 | Human | PMID:28514442 |
| Molecular Function | GO:0005515 | protein binding | PHC1 | IPI | UniProtKB:P35227 | Human | PMID:32296183 |
| Molecular Function | GO:0005515 | protein binding | PHC1 | IPI | UniProtKB:P78317 | Human | PMID:32296183 |
| Molecular Function | GO:0005515 | protein binding | PHC1 | IPI | UniProtKB:Q3KNV8-2 | Human | PMID:32296183 |
| Molecular Function | GO:0005515 | protein binding | PHC1 | IPI | UniProtKB:Q5VUG0 | Human | PMID:32296183 |
| Molecular Function | GO:0005515 | protein binding | PHC1 | IPI | UniProtKB:Q8IZU1 | Human | PMID:32296183 |
| Molecular Function | GO:0005515 | protein binding | PHC1 | IPI | UniProtKB:Q9H190 | Human | PMID:32296183 |
| Molecular Function | GO:0005515 | protein binding | Phc1 | IPI | UniProtKB:Q9CQJ4 | Mouse | MGI:MGI:3807116|PMID:18650381 |
| Molecular Function | GO:0005515 | protein binding | Phc1 | IPI | UniProtKB:Q9CQJ4 | Mouse | MGI:MGI:5431036|PMID:22325148 |
| Molecular Function | GO:0005515 | protein binding | Phc1 | IPI | UniProtKB:P49138 | Mouse | MGI:MGI:3846485|PMID:19369945 |
| Molecular Function | GO:0005515 | protein binding | Phc1 | IPI | UniProtKB:Q9CQJ4 | Mouse | MGI:MGI:3715707|PMID:17296600 |
| Molecular Function | GO:0005515 | protein binding | Phc1 | IPI | UniProtKB:Q9QWH1 | Mouse | MGI:MGI:3586402|PMID:16024804 |
| Molecular Function | GO:0005515 | protein binding | Phc1 | IPI | UniProtKB:Q9CQJ4 | Mouse | MGI:MGI:2389282|PMID:12183370 |
| Molecular Function | GO:0005515 | protein binding | Phc1 | IPI | UniProtKB:P23798 | Mouse | MGI:MGI:5431036|PMID:22325148 |
| Molecular Function | GO:0005515 | protein binding | Phc1 | IPI | UniProtKB:Q8K214 | Mouse | MGI:MGI:1351527|PMID:10653359 |
| Molecular Function | GO:0005515 | protein binding | Phc1 | IPI | UniProtKB:P23798 | Mouse | MGI:MGI:2389282|PMID:12183370 |
| Cellular Component | GO:0016604 | nuclear body | Phc1 | IDA | Mouse | PMID:12183370 | |
| Cellular Component | GO:0005654 | nucleoplasm | PHC1 | IDA | Human | GO_REF:0000052 | |
| Cellular Component | GO:0005634 | nucleus | PHC1 | IDA | Human | PMID:21282530 | |
| Cellular Component | GO:0005634 | nucleus | Phc1 | IDA | Mouse | PMID:14557078 | |
| Cellular Component | GO:0031519 | PcG protein complex | PHC1 | IDA | Human | PMID:21282530 | |
| Cellular Component | GO:0035102 | PRC1 complex | PHC1 | IDA | Human | PMID:12167701 | |
| Cellular Component | GO:0035102 | PRC1 complex | PHC1 | IDA | Human | PMID:19636380 | |
| Cellular Component | GO:0001739 | sex chromatin | Phc1 | IDA | Mouse | PMID:15525528 | |
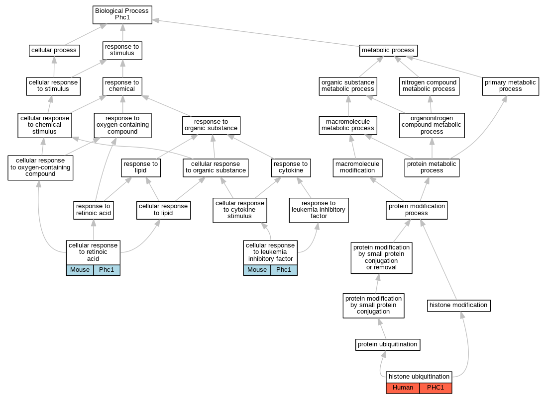
| Biological Process | GO:1990830 | cellular response to leukemia inhibitory factor | Phc1 | IEP | Mouse | PMID:20439489 | |
| Biological Process | GO:0071300 | cellular response to retinoic acid | Phc1 | IDA | Mouse | PMID:8070621 | |
| Biological Process | GO:0016574 | histone ubiquitination | PHC1 | IDA | Human | PMID:23418308 |
| EXP Inferred from experiment |
| IDA Inferred from direct assay |
| IEP Inferred from expression pattern |
| IGI Inferred from genetic interaction |
| IMP Inferred from mutant phenotype |
| IPI Inferred from physical interaction |
| HTP Inferred from High Throughput Experiment |
| HDA Inferred from High Throughput Direct Assay |
| HMP Inferred from High Throughput Mutant Phenotype |
| HGI Inferred from High Throughput Genetic Interaction |
| HEP Inferred from High Throughput Expression Pattern |
Mouse Genome Database (MGD), Gene Expression Database (GXD), Mouse Models of Human Cancer database (MMHCdb) (formerly Mouse Tumor Biology (MTB)), Gene Ontology (GO) |
||
|
Citing These Resources Funding Information Warranty Disclaimer, Privacy Notice, Licensing, & Copyright Send questions and comments to User Support. |
last database update 12/30/2025 MGI 6.24 |
|
|
|
||