|
Source |
Alliance of Genome Resources |



| Category | ID | Classification term | Gene | Evidence | Inferred from | Organism | Reference |
|---|---|---|---|---|---|---|---|
| Molecular Function | GO:0140262 | mRNA cap binding complex binding | PHAX | IDA | Human | PMID:28297668 | |
| Molecular Function | GO:0005515 | protein binding | PHAX | IPI | UniProtKB:P52298 | Human | PMID:26382858 |
| Molecular Function | GO:0015643 | toxic substance binding | Phax | IPI | PubChem_Compound:104826 | Rat | PMID:8015392|RGD:1299449 |
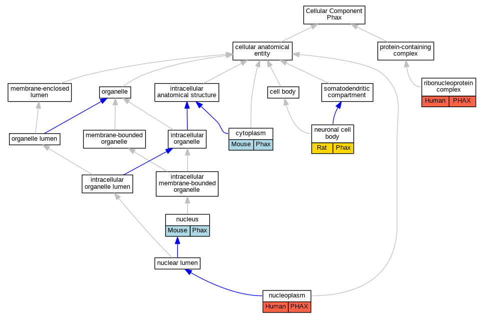
| Cellular Component | GO:0005737 | cytoplasm | Phax | IDA | Mouse | PMID:10786834 | |
| Cellular Component | GO:0043025 | neuronal cell body | Phax | IDA | Rat | PMID:8015392|RGD:1299449 | |
| Cellular Component | GO:0005654 | nucleoplasm | PHAX | IDA | Human | GO_REF:0000052 | |
| Cellular Component | GO:0005634 | nucleus | Phax | IDA | Mouse | PMID:10786834 | |
| Cellular Component | GO:1990904 | ribonucleoprotein complex | PHAX | IDA | Human | PMID:28297668 | |
| Biological Process | GO:0043489 | RNA stabilization | PHAX | IMP | Human | PMID:28297668 | |
| Biological Process | GO:0006408 | snRNA export from nucleus | Phax | IDA | Mouse | PMID:10786834 |
| EXP Inferred from experiment |
| IDA Inferred from direct assay |
| IEP Inferred from expression pattern |
| IGI Inferred from genetic interaction |
| IMP Inferred from mutant phenotype |
| IPI Inferred from physical interaction |
| HTP Inferred from High Throughput Experiment |
| HDA Inferred from High Throughput Direct Assay |
| HMP Inferred from High Throughput Mutant Phenotype |
| HGI Inferred from High Throughput Genetic Interaction |
| HEP Inferred from High Throughput Expression Pattern |
Mouse Genome Database (MGD), Gene Expression Database (GXD), Mouse Models of Human Cancer database (MMHCdb) (formerly Mouse Tumor Biology (MTB)), Gene Ontology (GO) |
||
|
Citing These Resources Funding Information Warranty Disclaimer, Privacy Notice, Licensing, & Copyright Send questions and comments to User Support. |
last database update 10/07/2025 MGI 6.24 |
|
|
|
||