|
Source |
Alliance of Genome Resources |



| Category | ID | Classification term | Gene | Evidence | Inferred from | Organism | Reference |
|---|---|---|---|---|---|---|---|
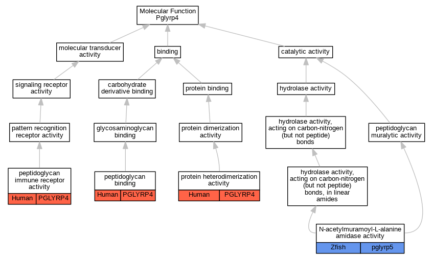
| Molecular Function | GO:0008745 | N-acetylmuramoyl-L-alanine amidase activity | pglyrp5 | IDA | Zfish | PMID:17892854 | |
| Molecular Function | GO:0042834 | peptidoglycan binding | PGLYRP4 | IDA | Human | PMID:11461926 | |
| Molecular Function | GO:0042834 | peptidoglycan binding | PGLYRP4 | IDA | Human | PMID:16354652 | |
| Molecular Function | GO:0042834 | peptidoglycan binding | PGLYRP4 | IDA | Human | PMID:17502600 | |
| Molecular Function | GO:0016019 | peptidoglycan immune receptor activity | PGLYRP4 | IDA | Human | PMID:11461926 | |
| Molecular Function | GO:0046982 | protein heterodimerization activity | PGLYRP4 | IPI | UniProtKB:Q96LB9 | Human | PMID:16354652 |
| Cellular Component | GO:0032991 | protein-containing complex | PGLYRP4 | IDA | Human | PMID:16354652 | |
| Biological Process | GO:0061844 | antimicrobial humoral immune response mediated by antimicrobial peptide | PGLYRP4 | IDA | Human | PMID:16354652 | |
| Biological Process | GO:0051701 | biological process involved in interaction with host | Pglyrp4 | IMP | MGI:MGI:5297107 | Mouse | PMID:20709292 |
| Biological Process | GO:0042742 | defense response to bacterium | pglyrp5 | IMP | ZFIN:ZDB-MRPHLNO-071227-3 | Zfish | PMID:17892854 |
| Biological Process | GO:0042742 | defense response to bacterium | pglyrp5 | IDA | Zfish | PMID:17892854 | |
| Biological Process | GO:0050830 | defense response to Gram-positive bacterium | PGLYRP4 | IDA | Human | PMID:11461926 | |
| Biological Process | GO:0050830 | defense response to Gram-positive bacterium | PGLYRP4 | IDA | Human | PMID:16354652 | |
| Biological Process | GO:0016045 | detection of bacterium | PGLYRP4 | IDA | Human | PMID:11461926 | |
| Biological Process | GO:0031640 | killing of cells of another organism | PGLYRP4 | IDA | Human | PMID:16354652 | |
| Biological Process | GO:0032827 | negative regulation of natural killer cell differentiation involved in immune response | Pglyrp4 | IMP | MGI:MGI:5297107 | Mouse | PMID:20709292 |
| Biological Process | GO:0032689 | negative regulation of type II interferon production | Pglyrp4 | IMP | MGI:MGI:5297107 | Mouse | PMID:20709292 |
| EXP Inferred from experiment |
| IDA Inferred from direct assay |
| IEP Inferred from expression pattern |
| IGI Inferred from genetic interaction |
| IMP Inferred from mutant phenotype |
| IPI Inferred from physical interaction |
| HTP Inferred from High Throughput Experiment |
| HDA Inferred from High Throughput Direct Assay |
| HMP Inferred from High Throughput Mutant Phenotype |
| HGI Inferred from High Throughput Genetic Interaction |
| HEP Inferred from High Throughput Expression Pattern |
Mouse Genome Database (MGD), Gene Expression Database (GXD), Mouse Models of Human Cancer database (MMHCdb) (formerly Mouse Tumor Biology (MTB)), Gene Ontology (GO) |
||
|
Citing These Resources Funding Information Warranty Disclaimer, Privacy Notice, Licensing, & Copyright Send questions and comments to User Support. |
last database update 05/05/2026 MGI 6.24 |
|
|
|
||