|
Source |
Alliance of Genome Resources |



| Category | ID | Classification term | Gene | Evidence | Inferred from | Organism | Reference |
|---|---|---|---|---|---|---|---|
| Molecular Function | GO:0005524 | ATP binding | PEX6 | IMP | Human | PMID:16854980 | |
| Molecular Function | GO:0016887 | ATP hydrolysis activity | PEX6 | IMP | Human | PMID:16854980 | |
| Molecular Function | GO:0016887 | ATP hydrolysis activity | PEX6 | IMP | Human | PMID:8670792 | |
| Molecular Function | GO:0005515 | protein binding | PEX6 | IPI | UniProtKB:Q7Z412 | Human | PMID:16257970 |
| Molecular Function | GO:0005515 | protein binding | PEX6 | IPI | UniProtKB:O43933 | Human | PMID:16854980 |
| Molecular Function | GO:0005515 | protein binding | PEX6 | IPI | UniProtKB:Q7Z412 | Human | PMID:16854980 |
| Molecular Function | GO:0005515 | protein binding | PEX6 | IPI | UniProtKB:O43933 | Human | PMID:9588209 |
| Molecular Function | GO:0005515 | protein binding | Pex6 | IPI | PR:Q62432 | Mouse | PMID:14651998 |
| Molecular Function | GO:0140318 | protein transporter activity | PEX6 | IDA | Human | PMID:16854980 | |
| Molecular Function | GO:0140318 | protein transporter activity | PEX6 | IDA | Human | PMID:21362118 | |
| Molecular Function | GO:0140318 | protein transporter activity | PEX6 | IDA | Human | PMID:29884772 | |
| Molecular Function | GO:0044877 | protein-containing complex binding | PEX6 | IDA | Human | PMID:16854980 | |
| Molecular Function | GO:0140036 | ubiquitin-dependent protein binding | PEX6 | IDA | Human | PMID:19208625 | |
| Molecular Function | GO:0140036 | ubiquitin-dependent protein binding | PEX6 | IDA | Human | PMID:29884772 | |
| Cellular Component | GO:0005737 | cytoplasm | PEX6 | IDA | Human | PMID:8670792 | |
| Cellular Component | GO:0005829 | cytosol | PEX6 | IDA | Human | PMID:16854980 | |
| Cellular Component | GO:0005778 | peroxisomal membrane | PEX6 | IDA | Human | PMID:21362118 | |
| Cellular Component | GO:0005778 | peroxisomal membrane | Pex6 | IDA | Rat | PMID:14561759|RGD:1580664 | |
| Cellular Component | GO:0005777 | peroxisome | PEX6 | IDA | Human | PMID:11439091 | |
| Cellular Component | GO:0005777 | peroxisome | PEX6 | IDA | Human | PMID:16854980 | |
| Cellular Component | GO:0097733 | photoreceptor cell cilium | PEX6 | IDA | Human | PMID:26593283 | |
| Cellular Component | GO:0097733 | photoreceptor cell cilium | Pex6 | IDA | Mouse | MGI:MGI:5816430|PMID:26593283 | |
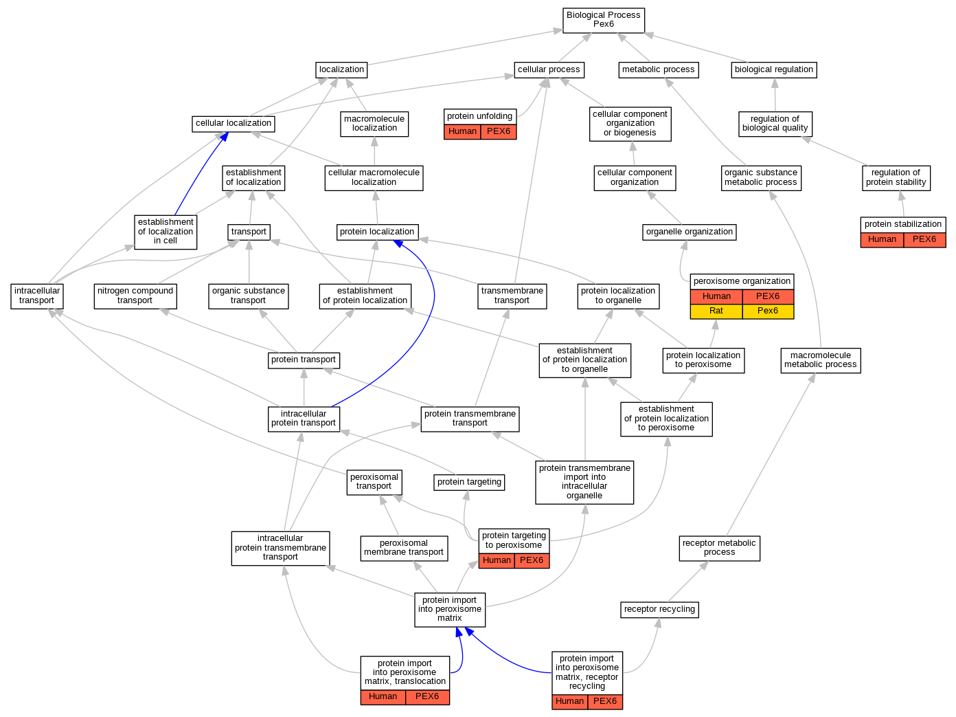
| Biological Process | GO:0007031 | peroxisome organization | PEX6 | IMP | Human | PMID:8940266 | |
| Biological Process | GO:0007031 | peroxisome organization | Pex6 | IMP | Rat | PMID:7493019|RGD:729462 | |
| Biological Process | GO:0016562 | protein import into peroxisome matrix, receptor recycling | PEX6 | IDA | Human | PMID:16314507 | |
| Biological Process | GO:0016562 | protein import into peroxisome matrix, receptor recycling | PEX6 | IDA | Human | PMID:16854980 | |
| Biological Process | GO:0016562 | protein import into peroxisome matrix, receptor recycling | PEX6 | IDA | Human | PMID:19208625 | |
| Biological Process | GO:0016562 | protein import into peroxisome matrix, receptor recycling | PEX6 | IDA | Human | PMID:21362118 | |
| Biological Process | GO:0016562 | protein import into peroxisome matrix, receptor recycling | PEX6 | IDA | Human | PMID:29884772 | |
| Biological Process | GO:0016561 | protein import into peroxisome matrix, translocation | PEX6 | IMP | Human | PMID:8670792 | |
| Biological Process | GO:0050821 | protein stabilization | PEX6 | IMP | Human | PMID:8670792 | |
| Biological Process | GO:0006625 | protein targeting to peroxisome | PEX6 | IMP | Human | PMID:16854980 | |
| Biological Process | GO:0043335 | protein unfolding | PEX6 | IDA | Human | PMID:16854980 | |
| Biological Process | GO:0043335 | protein unfolding | PEX6 | IDA | Human | PMID:29884772 |
| EXP Inferred from experiment |
| IDA Inferred from direct assay |
| IEP Inferred from expression pattern |
| IGI Inferred from genetic interaction |
| IMP Inferred from mutant phenotype |
| IPI Inferred from physical interaction |
| HTP Inferred from High Throughput Experiment |
| HDA Inferred from High Throughput Direct Assay |
| HMP Inferred from High Throughput Mutant Phenotype |
| HGI Inferred from High Throughput Genetic Interaction |
| HEP Inferred from High Throughput Expression Pattern |
Mouse Genome Database (MGD), Gene Expression Database (GXD), Mouse Models of Human Cancer database (MMHCdb) (formerly Mouse Tumor Biology (MTB)), Gene Ontology (GO) |
||
|
Citing These Resources Funding Information Warranty Disclaimer, Privacy Notice, Licensing, & Copyright Send questions and comments to User Support. |
last database update 12/30/2025 MGI 6.24 |
|
|
|
||