|
Source |
Alliance of Genome Resources |



| Category | ID | Classification term | Gene | Evidence | Inferred from | Organism | Reference |
|---|---|---|---|---|---|---|---|
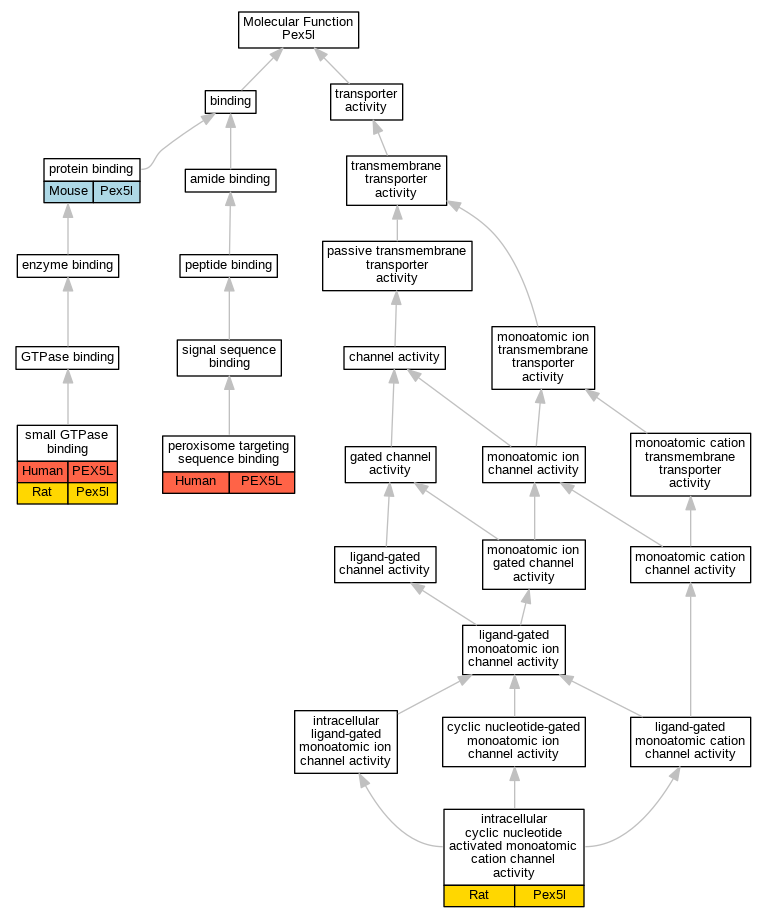
| Molecular Function | GO:0005221 | intracellular cyclic nucleotide activated monoatomic cation channel activity | Pex5l | IDA | Rat | PMID:19555650|RGD:8553454 | |
| Molecular Function | GO:0000268 | peroxisome targeting sequence binding | PEX5L | IDA | Human | PMID:18346465 | |
| Molecular Function | GO:0005515 | protein binding | Pex5l | IPI | UniProtKB:O88705 | Mouse | MGI:MGI:5527137|PMID:23382386 |
| Molecular Function | GO:0005515 | protein binding | Pex5l | IPI | PR:O88704 | Mouse | PMID:15564593 |
| Molecular Function | GO:0005515 | protein binding | Pex5l | IPI | PR:O88705 | Mouse | PMID:15564593 |
| Molecular Function | GO:0005515 | protein binding | Pex5l | IPI | PR:O88703 | Mouse | PMID:15564593 |
| Molecular Function | GO:0005515 | protein binding | Pex5l | IPI | PR:O70507 | Mouse | PMID:15564593 |
| Molecular Function | GO:0031267 | small GTPase binding | PEX5L | IPI | UniProtKB:Q92930 | Human | PMID:18346465 |
| Molecular Function | GO:0031267 | small GTPase binding | Pex5l | IPI | RGD:628764 | Rat | PMID:11278749|RGD:737646 |
| Cellular Component | GO:0051286 | cell tip | Pex5l | IDA | Rat | PMID:11278749|RGD:737646 | |
| Cellular Component | GO:0005737 | cytoplasm | Pex5l | IDA | Mouse | PMID:15564593 | |
| Cellular Component | GO:0030425 | dendrite | Pex5l | IDA | Mouse | PMID:15564593 | |
| Cellular Component | GO:0017071 | intracellular cyclic nucleotide activated cation channel complex | Pex5l | IDA | Rat | PMID:19555650|RGD:8553454 | |
| Cellular Component | GO:0048471 | perinuclear region of cytoplasm | Pex5l | IDA | Rat | PMID:11278749|RGD:737646 | |
| Cellular Component | GO:0043235 | receptor complex | PEX5L | IDA | Human | PMID:23382219 | |
| Biological Process | GO:0045185 | maintenance of protein location | Pex5l | IDA | Mouse | PMID:15564593 | |
| Biological Process | GO:0051461 | positive regulation of corticotropin secretion | Pex5l | IDA | Rat | PMID:11278749|RGD:737646 | |
| Biological Process | GO:0045055 | regulated exocytosis | Pex5l | IDA | Rat | PMID:11278749|RGD:737646 | |
| Biological Process | GO:0043949 | regulation of cAMP-mediated signaling | Pex5l | IDA | Rat | PMID:19555650|RGD:8553454 | |
| Biological Process | GO:0042391 | regulation of membrane potential | Pex5l | IDA | Mouse | PMID:15564593 | |
| Biological Process | GO:0042391 | regulation of membrane potential | Pex5l | IGI | MGI:MGI:1298210 | Mouse | PMID:15564593 |
| EXP Inferred from experiment |
| IDA Inferred from direct assay |
| IEP Inferred from expression pattern |
| IGI Inferred from genetic interaction |
| IMP Inferred from mutant phenotype |
| IPI Inferred from physical interaction |
| HTP Inferred from High Throughput Experiment |
| HDA Inferred from High Throughput Direct Assay |
| HMP Inferred from High Throughput Mutant Phenotype |
| HGI Inferred from High Throughput Genetic Interaction |
| HEP Inferred from High Throughput Expression Pattern |
Mouse Genome Database (MGD), Gene Expression Database (GXD), Mouse Models of Human Cancer database (MMHCdb) (formerly Mouse Tumor Biology (MTB)), Gene Ontology (GO) |
||
|
Citing These Resources Funding Information Warranty Disclaimer, Privacy Notice, Licensing, & Copyright Send questions and comments to User Support. |
last database update 09/30/2025 MGI 6.24 |
|
|
|
||