|
Source |
Alliance of Genome Resources |



| Category | ID | Classification term | Gene | Evidence | Inferred from | Organism | Reference |
|---|---|---|---|---|---|---|---|
| Molecular Function | GO:0005524 | ATP binding | PEX1 | IMP | Human | PMID:16854980 | |
| Molecular Function | GO:0016887 | ATP hydrolysis activity | PEX1 | IMP | Human | PMID:16854980 | |
| Molecular Function | GO:0005515 | protein binding | PEX1 | IPI | UniProtKB:Q7Z412 | Human | PMID:16257970 |
| Molecular Function | GO:0005515 | protein binding | PEX1 | IPI | UniProtKB:Q13608 | Human | PMID:16854980 |
| Molecular Function | GO:0005515 | protein binding | PEX1 | IPI | UniProtKB:A0A024R1L7 | Human | PMID:32814053 |
| Molecular Function | GO:0005515 | protein binding | PEX1 | IPI | UniProtKB:O00308 | Human | PMID:32814053 |
| Molecular Function | GO:0005515 | protein binding | PEX1 | IPI | UniProtKB:O43196-4 | Human | PMID:32814053 |
| Molecular Function | GO:0005515 | protein binding | PEX1 | IPI | UniProtKB:O60841 | Human | PMID:32814053 |
| Molecular Function | GO:0005515 | protein binding | PEX1 | IPI | UniProtKB:O75925 | Human | PMID:32814053 |
| Molecular Function | GO:0005515 | protein binding | PEX1 | IPI | UniProtKB:P13928 | Human | PMID:32814053 |
| Molecular Function | GO:0005515 | protein binding | PEX1 | IPI | UniProtKB:P19429 | Human | PMID:32814053 |
| Molecular Function | GO:0005515 | protein binding | PEX1 | IPI | UniProtKB:P41218 | Human | PMID:32814053 |
| Molecular Function | GO:0005515 | protein binding | PEX1 | IPI | UniProtKB:P45880 | Human | PMID:32814053 |
| Molecular Function | GO:0005515 | protein binding | PEX1 | IPI | UniProtKB:P57682 | Human | PMID:32814053 |
| Molecular Function | GO:0005515 | protein binding | PEX1 | IPI | UniProtKB:P68431 | Human | PMID:32814053 |
| Molecular Function | GO:0005515 | protein binding | PEX1 | IPI | UniProtKB:Q13530 | Human | PMID:32814053 |
| Molecular Function | GO:0005515 | protein binding | PEX1 | IPI | UniProtKB:Q16520 | Human | PMID:32814053 |
| Molecular Function | GO:0005515 | protein binding | PEX1 | IPI | UniProtKB:Q5TAQ9-2 | Human | PMID:32814053 |
| Molecular Function | GO:0005515 | protein binding | PEX1 | IPI | UniProtKB:Q68G74 | Human | PMID:32814053 |
| Molecular Function | GO:0005515 | protein binding | PEX1 | IPI | UniProtKB:Q6RVD6 | Human | PMID:32814053 |
| Molecular Function | GO:0005515 | protein binding | PEX1 | IPI | UniProtKB:Q86V28 | Human | PMID:32814053 |
| Molecular Function | GO:0005515 | protein binding | PEX1 | IPI | UniProtKB:Q8IY31-3 | Human | PMID:32814053 |
| Molecular Function | GO:0005515 | protein binding | PEX1 | IPI | UniProtKB:Q8N1A0 | Human | PMID:32814053 |
| Molecular Function | GO:0005515 | protein binding | PEX1 | IPI | UniProtKB:Q8N488 | Human | PMID:32814053 |
| Molecular Function | GO:0005515 | protein binding | PEX1 | IPI | UniProtKB:Q8N895 | Human | PMID:32814053 |
| Molecular Function | GO:0005515 | protein binding | PEX1 | IPI | UniProtKB:Q8NCL4 | Human | PMID:32814053 |
| Molecular Function | GO:0005515 | protein binding | PEX1 | IPI | UniProtKB:Q8TBF4 | Human | PMID:32814053 |
| Molecular Function | GO:0005515 | protein binding | PEX1 | IPI | UniProtKB:Q8TBJ4 | Human | PMID:32814053 |
| Molecular Function | GO:0005515 | protein binding | PEX1 | IPI | UniProtKB:Q8TCX5 | Human | PMID:32814053 |
| Molecular Function | GO:0005515 | protein binding | PEX1 | IPI | UniProtKB:Q8TE68-3 | Human | PMID:32814053 |
| Molecular Function | GO:0005515 | protein binding | PEX1 | IPI | UniProtKB:Q8WUA7-2 | Human | PMID:32814053 |
| Molecular Function | GO:0005515 | protein binding | PEX1 | IPI | UniProtKB:Q96A32 | Human | PMID:32814053 |
| Molecular Function | GO:0005515 | protein binding | PEX1 | IPI | UniProtKB:Q96EI5 | Human | PMID:32814053 |
| Molecular Function | GO:0005515 | protein binding | PEX1 | IPI | UniProtKB:Q9BPU6 | Human | PMID:32814053 |
| Molecular Function | GO:0005515 | protein binding | PEX1 | IPI | UniProtKB:Q9C0C4 | Human | PMID:32814053 |
| Molecular Function | GO:0005515 | protein binding | PEX1 | IPI | UniProtKB:Q9GZS3 | Human | PMID:32814053 |
| Molecular Function | GO:0005515 | protein binding | PEX1 | IPI | UniProtKB:Q9NP61 | Human | PMID:32814053 |
| Molecular Function | GO:0005515 | protein binding | PEX1 | IPI | UniProtKB:Q9NS73-5 | Human | PMID:32814053 |
| Molecular Function | GO:0005515 | protein binding | PEX1 | IPI | UniProtKB:Q9NTN9-3 | Human | PMID:32814053 |
| Molecular Function | GO:0005515 | protein binding | PEX1 | IPI | UniProtKB:Q9NVX7-2 | Human | PMID:32814053 |
| Molecular Function | GO:0005515 | protein binding | PEX1 | IPI | UniProtKB:Q9NYG5 | Human | PMID:32814053 |
| Molecular Function | GO:0005515 | protein binding | PEX1 | IPI | UniProtKB:Q9UJW8-4 | Human | PMID:32814053 |
| Molecular Function | GO:0005515 | protein binding | PEX1 | IPI | UniProtKB:Q9UJZ1 | Human | PMID:32814053 |
| Molecular Function | GO:0005515 | protein binding | PEX1 | IPI | UniProtKB:Q9UNL4 | Human | PMID:32814053 |
| Molecular Function | GO:0005515 | protein binding | PEX1 | IPI | UniProtKB:Q9UNS2 | Human | PMID:32814053 |
| Molecular Function | GO:0005515 | protein binding | PEX1 | IPI | UniProtKB:Q13608 | Human | PMID:9588209 |
| Molecular Function | GO:0140318 | protein transporter activity | PEX1 | IDA | Human | PMID:16854980 | |
| Molecular Function | GO:0140318 | protein transporter activity | PEX1 | IDA | Human | PMID:21362118 | |
| Molecular Function | GO:0140318 | protein transporter activity | PEX1 | IDA | Human | PMID:29884772 | |
| Molecular Function | GO:0044877 | protein-containing complex binding | PEX1 | IDA | Human | PMID:16854980 | |
| Molecular Function | GO:0140036 | ubiquitin-dependent protein binding | PEX1 | IDA | Human | PMID:19208625 | |
| Molecular Function | GO:0140036 | ubiquitin-dependent protein binding | PEX1 | IDA | Human | PMID:29884772 | |
| Cellular Component | GO:0005737 | cytoplasm | PEX1 | IDA | Human | PMID:9588209 | |
| Cellular Component | GO:0005829 | cytosol | PEX1 | IDA | Human | PMID:16854980 | |
| Cellular Component | GO:0070062 | extracellular exosome | PEX1 | HDA | Human | PMID:18570454 | |
| Cellular Component | GO:0005778 | peroxisomal membrane | PEX1 | IDA | Human | PMID:21362118 | |
| Cellular Component | GO:0005778 | peroxisomal membrane | PEX1 | IDA | Human | PMID:11439091 | |
| Cellular Component | GO:0005778 | peroxisomal membrane | PEX1 | HDA | Human | PMID:21525035 | |
| Cellular Component | GO:0005778 | peroxisomal membrane | Pex1 | IDA | Rat | PMID:14561759|RGD:1580664 | |
| Cellular Component | GO:0005777 | peroxisome | PEX1 | IDA | Human | GO_REF:0000052 | |
| Cellular Component | GO:0005777 | peroxisome | PEX1 | IDA | Human | PMID:16854980 | |
| Cellular Component | GO:0005777 | peroxisome | Pex1 | IDA | Mouse | MGI:MGI:3693380|PMID:14561759 | |
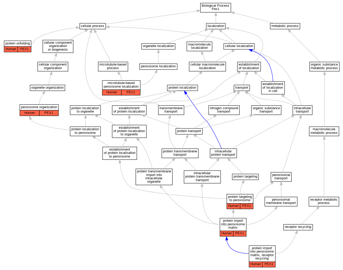
| Biological Process | GO:0060152 | microtubule-based peroxisome localization | PEX1 | IMP | Human | PMID:16449325 | |
| Biological Process | GO:0007031 | peroxisome organization | PEX1 | IMP | Human | PMID:11439091 | |
| Biological Process | GO:0016558 | protein import into peroxisome matrix | PEX1 | IMP | Human | PMID:9398847 | |
| Biological Process | GO:0016562 | protein import into peroxisome matrix, receptor recycling | PEX1 | IDA | Human | PMID:16314507 | |
| Biological Process | GO:0016562 | protein import into peroxisome matrix, receptor recycling | PEX1 | IDA | Human | PMID:16854980 | |
| Biological Process | GO:0016562 | protein import into peroxisome matrix, receptor recycling | PEX1 | IDA | Human | PMID:19208625 | |
| Biological Process | GO:0016562 | protein import into peroxisome matrix, receptor recycling | PEX1 | IDA | Human | PMID:21362118 | |
| Biological Process | GO:0016562 | protein import into peroxisome matrix, receptor recycling | PEX1 | IDA | Human | PMID:29884772 | |
| Biological Process | GO:0006625 | protein targeting to peroxisome | PEX1 | IMP | Human | PMID:11439091 | |
| Biological Process | GO:0006625 | protein targeting to peroxisome | PEX1 | IMP | Human | PMID:16854980 | |
| Biological Process | GO:0043335 | protein unfolding | PEX1 | IDA | Human | PMID:16854980 | |
| Biological Process | GO:0043335 | protein unfolding | PEX1 | IDA | Human | PMID:29884772 |
| EXP Inferred from experiment |
| IDA Inferred from direct assay |
| IEP Inferred from expression pattern |
| IGI Inferred from genetic interaction |
| IMP Inferred from mutant phenotype |
| IPI Inferred from physical interaction |
| HTP Inferred from High Throughput Experiment |
| HDA Inferred from High Throughput Direct Assay |
| HMP Inferred from High Throughput Mutant Phenotype |
| HGI Inferred from High Throughput Genetic Interaction |
| HEP Inferred from High Throughput Expression Pattern |
Mouse Genome Database (MGD), Gene Expression Database (GXD), Mouse Models of Human Cancer database (MMHCdb) (formerly Mouse Tumor Biology (MTB)), Gene Ontology (GO) |
||
|
Citing These Resources Funding Information Warranty Disclaimer, Privacy Notice, Licensing, & Copyright Send questions and comments to User Support. |
last database update 09/30/2025 MGI 6.24 |
|
|
|
||