|
Source |
Alliance of Genome Resources |



| Category | ID | Classification term | Gene | Evidence | Inferred from | Organism | Reference |
|---|---|---|---|---|---|---|---|
| Molecular Function | GO:0005515 | protein binding | PEA15 | IPI | UniProtKB:Q13158 | Human | PMID:10442631 |
| Molecular Function | GO:0005515 | protein binding | PEA15 | IPI | UniProtKB:Q14790 | Human | PMID:10442631 |
| Molecular Function | GO:0005515 | protein binding | PEA15 | IPI | UniProtKB:P28482 | Human | PMID:17255949 |
| Molecular Function | GO:0005515 | protein binding | PEA15 | IPI | UniProtKB:Q9NYB0 | Human | PMID:21044950 |
| Molecular Function | GO:0005515 | protein binding | PEA15 | IPI | UniProtKB:P27361 | Human | PMID:21900206 |
| Molecular Function | GO:0005515 | protein binding | PEA15 | IPI | UniProtKB:P27361 | Human | PMID:32296183 |
| Molecular Function | GO:0005515 | protein binding | PEA15 | IPI | UniProtKB:P28482 | Human | PMID:32296183 |
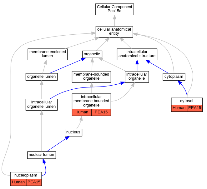
| Cellular Component | GO:0005829 | cytosol | PEA15 | IDA | Human | GO_REF:0000052 | |
| Cellular Component | GO:0043231 | intracellular membrane-bounded organelle | PEA15 | IDA | Human | GO_REF:0000052 | |
| Cellular Component | GO:0005654 | nucleoplasm | PEA15 | IDA | Human | GO_REF:0000052 | |
| Biological Process | GO:1902042 | negative regulation of extrinsic apoptotic signaling pathway via death domain receptors | PEA15 | IDA | Human | PMID:10442631 | |
| Biological Process | GO:1902042 | negative regulation of extrinsic apoptotic signaling pathway via death domain receptors | Pea15a | IDA | Mouse | PMID:10588860 | |
| Biological Process | GO:0046325 | negative regulation of glucose import | PEA15 | IDA | Human | PMID:9670003 | |
| Biological Process | GO:1902043 | positive regulation of extrinsic apoptotic signaling pathway via death domain receptors | Pea15a | IDA | Mouse | PMID:10588860 | |
| Biological Process | GO:0043278 | response to morphine | Pea15 | IEP | Rat | PMID:19758790|RGD:2326031 |
| EXP Inferred from experiment |
| IDA Inferred from direct assay |
| IEP Inferred from expression pattern |
| IGI Inferred from genetic interaction |
| IMP Inferred from mutant phenotype |
| IPI Inferred from physical interaction |
| HTP Inferred from High Throughput Experiment |
| HDA Inferred from High Throughput Direct Assay |
| HMP Inferred from High Throughput Mutant Phenotype |
| HGI Inferred from High Throughput Genetic Interaction |
| HEP Inferred from High Throughput Expression Pattern |
Mouse Genome Database (MGD), Gene Expression Database (GXD), Mouse Models of Human Cancer database (MMHCdb) (formerly Mouse Tumor Biology (MTB)), Gene Ontology (GO) |
||
|
Citing These Resources Funding Information Warranty Disclaimer, Privacy Notice, Licensing, & Copyright Send questions and comments to User Support. |
last database update 09/30/2025 MGI 6.24 |
|
|
|
||