|
Source |
Alliance of Genome Resources |



| Category | ID | Classification term | Gene | Evidence | Inferred from | Organism | Reference |
|---|---|---|---|---|---|---|---|
| Molecular Function | GO:0005515 | protein binding | PDS5A | IPI | UniProtKB:Q9CPY3 | Human | PMID:15837422 |
| Molecular Function | GO:0005515 | protein binding | PDS5A | IPI | UniProtKB:O60216 | Human | PMID:15855230 |
| Molecular Function | GO:0005515 | protein binding | PDS5A | IPI | UniProtKB:Q8N3U4 | Human | PMID:15855230 |
| Molecular Function | GO:0005515 | protein binding | PDS5A | IPI | UniProtKB:Q8WVM7 | Human | PMID:15855230 |
| Molecular Function | GO:0005515 | protein binding | PDS5A | IPI | UniProtKB:Q9UQE7 | Human | PMID:15855230 |
| Molecular Function | GO:0005515 | protein binding | PDS5A | IPI | UniProtKB:O60216 | Human | PMID:17112726 |
| Molecular Function | GO:0005515 | protein binding | PDS5A | IPI | UniProtKB:O60216 | Human | PMID:17113138 |
| Molecular Function | GO:0005515 | protein binding | PDS5A | IPI | UniProtKB:Q7Z5K2 | Human | PMID:17113138 |
| Molecular Function | GO:0005515 | protein binding | PDS5A | IPI | UniProtKB:Q8N3U4 | Human | PMID:17113138 |
| Molecular Function | GO:0005515 | protein binding | PDS5A | IPI | UniProtKB:Q8WVM7 | Human | PMID:17113138 |
| Molecular Function | GO:0005515 | protein binding | PDS5A | IPI | UniProtKB:Q9UQE7 | Human | PMID:17113138 |
| Molecular Function | GO:0005515 | protein binding | PDS5A | IPI | UniProtKB:Q9UQE7 | Human | PMID:17349791 |
| Molecular Function | GO:0005515 | protein binding | PDS5A | IPI | UniProtKB:Q9UQE7 | Human | PMID:19907496 |
| Molecular Function | GO:0005515 | protein binding | PDS5A | IPI | UniProtKB:Q7Z5K2 | Human | PMID:21111234 |
| Molecular Function | GO:0005515 | protein binding | PDS5A | IPI | UniProtKB:Q96FF9 | Human | PMID:21111234 |
| Molecular Function | GO:0005515 | protein binding | PDS5A | IPI | UniProtKB:O60216 | Human | PMID:26496610 |
| Molecular Function | GO:0005515 | protein binding | PDS5A | IPI | UniProtKB:Q96FF9 | Human | PMID:26496610 |
| Molecular Function | GO:0005515 | protein binding | PDS5A | IPI | UniProtKB:O60216 | Human | PMID:28514442 |
| Molecular Function | GO:0005515 | protein binding | PDS5A | IPI | UniProtKB:Q8N3U4 | Human | PMID:29263825 |
| Molecular Function | GO:0005515 | protein binding | PDS5A | IPI | UniProtKB:Q8N3U4 | Human | PMID:29867216 |
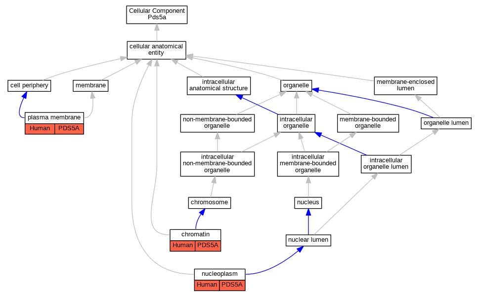
| Cellular Component | GO:0000785 | chromatin | PDS5A | IDA | Human | PMID:16682347 | |
| Cellular Component | GO:0005654 | nucleoplasm | PDS5A | IDA | Human | GO_REF:0000052 | |
| Cellular Component | GO:0005886 | plasma membrane | PDS5A | IDA | Human | GO_REF:0000052 | |
| Biological Process | GO:0009952 | anterior/posterior pattern specification | Pds5a | IMP | MGI:3847257 | Mouse | PMID:19412548 |
| Biological Process | GO:0003007 | heart morphogenesis | Pds5a | IMP | MGI:3847257 | Mouse | PMID:19412548 |
| Biological Process | GO:0002088 | lens development in camera-type eye | Pds5a | IMP | MGI:3722688 | Mouse | PMID:19412548 |
| Biological Process | GO:0001656 | metanephros development | Pds5a | IMP | MGI:3847257 | Mouse | PMID:19412548 |
| Biological Process | GO:0007064 | mitotic sister chromatid cohesion | PDS5A | IPI | UniProtKB:Q96FF9 | Human | PMID:21111234 |
| Biological Process | GO:0008156 | negative regulation of DNA replication | PDS5A | IMP | Human | PMID:19907496 | |
| Biological Process | GO:0097402 | neuroblast migration | Pds5a | IMP | MGI:3847257 | Mouse | PMID:19412548 |
| Biological Process | GO:0060021 | roof of mouth development | Pds5a | IMP | MGI:3847257 | Mouse | PMID:19412548 |
| EXP Inferred from experiment |
| IDA Inferred from direct assay |
| IEP Inferred from expression pattern |
| IGI Inferred from genetic interaction |
| IMP Inferred from mutant phenotype |
| IPI Inferred from physical interaction |
| HTP Inferred from High Throughput Experiment |
| HDA Inferred from High Throughput Direct Assay |
| HMP Inferred from High Throughput Mutant Phenotype |
| HGI Inferred from High Throughput Genetic Interaction |
| HEP Inferred from High Throughput Expression Pattern |
Mouse Genome Database (MGD), Gene Expression Database (GXD), Mouse Models of Human Cancer database (MMHCdb) (formerly Mouse Tumor Biology (MTB)), Gene Ontology (GO) |
||
|
Citing These Resources Funding Information Warranty Disclaimer, Privacy Notice, Licensing, & Copyright Send questions and comments to User Support. |
last database update 12/30/2025 MGI 6.24 |
|
|
|
||