|
Source |
Alliance of Genome Resources |



| Category | ID | Classification term | Gene | Evidence | Inferred from | Organism | Reference |
|---|---|---|---|---|---|---|---|
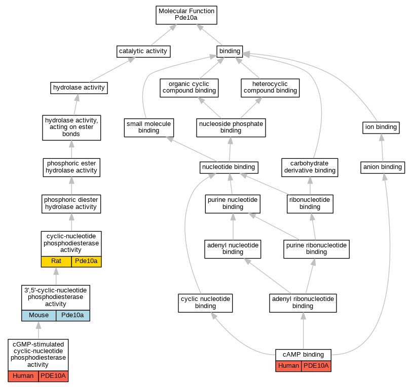
| Molecular Function | GO:0004114 | 3',5'-cyclic-nucleotide phosphodiesterase activity | Pde10a | IMP | Mouse | MGI:MGI:5775673|PMID:27058446 | |
| Molecular Function | GO:0004114 | 3',5'-cyclic-nucleotide phosphodiesterase activity | Pde10a | IDA | Mouse | PMID:10359840 | |
| Molecular Function | GO:0030552 | cAMP binding | PDE10A | IDA | Human | PMID:19689430 | |
| Molecular Function | GO:0004118 | cGMP-stimulated cyclic-nucleotide phosphodiesterase activity | PDE10A | IDA | Human | PMID:19689430 | |
| Molecular Function | GO:0004112 | cyclic-nucleotide phosphodiesterase activity | Pde10a | IDA | Rat | PMID:10583409|RGD:68285 | |
| Molecular Function | GO:0004112 | cyclic-nucleotide phosphodiesterase activity | Pde10a | IDA | Rat | PMID:14604994|RGD:2312517 | |
| Cellular Component | GO:0016020 | membrane | Pde10a | IDA | Rat | PMID:14604994|RGD:2312517 | |
| Cellular Component | GO:0016020 | membrane | Pde10a | IDA | Rat | PMID:16483723|RGD:2312515 | |
| Cellular Component | GO:0043025 | neuronal cell body | Pde10a | IDA | Rat | PMID:12967715|RGD:2312516 | |
| Cellular Component | GO:0043204 | perikaryon | Pde10a | IDA | Rat | PMID:19445908|RGD:2312501 | |
| Biological Process | GO:0043951 | negative regulation of cAMP-mediated signaling | Pde10a | IDA | Rat | PMID:10583409|RGD:68285 | |
| Biological Process | GO:0010754 | negative regulation of cGMP-mediated signaling | Pde10a | IDA | Rat | PMID:10583409|RGD:68285 | |
| Biological Process | GO:0106070 | regulation of adenylate cyclase-activating G protein-coupled receptor signaling pathway | Pde10a | IMP | Mouse | PMID:18923023 | |
| Biological Process | GO:0010738 | regulation of protein kinase A signaling | Pde10a | IMP | Mouse | PMID:18923023 |
| EXP Inferred from experiment |
| IDA Inferred from direct assay |
| IEP Inferred from expression pattern |
| IGI Inferred from genetic interaction |
| IMP Inferred from mutant phenotype |
| IPI Inferred from physical interaction |
| HTP Inferred from High Throughput Experiment |
| HDA Inferred from High Throughput Direct Assay |
| HMP Inferred from High Throughput Mutant Phenotype |
| HGI Inferred from High Throughput Genetic Interaction |
| HEP Inferred from High Throughput Expression Pattern |
Mouse Genome Database (MGD), Gene Expression Database (GXD), Mouse Models of Human Cancer database (MMHCdb) (formerly Mouse Tumor Biology (MTB)), Gene Ontology (GO) |
||
|
Citing These Resources Funding Information Warranty Disclaimer, Privacy Notice, Licensing, & Copyright Send questions and comments to User Support. |
last database update 09/30/2025 MGI 6.24 |
|
|
|
||