|
Source |
Alliance of Genome Resources |



| Category | ID | Classification term | Gene | Evidence | Inferred from | Organism | Reference |
|---|---|---|---|---|---|---|---|
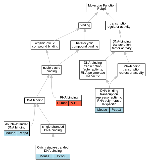
| Molecular Function | GO:1990829 | C-rich single-stranded DNA binding | Pcbp3 | IDA | Mouse | PMID:22521865 | |
| Molecular Function | GO:0001227 | DNA-binding transcription repressor activity, RNA polymerase II-specific | Pcbp3 | IDA | Mouse | PMID:22521865 | |
| Molecular Function | GO:0003690 | double-stranded DNA binding | Pcbp3 | IDA | Mouse | PMID:22521865 | |
| Molecular Function | GO:0003723 | RNA binding | PCBP3 | HDA | Human | PMID:22658674 | |
| Cellular Component | GO:0005829 | cytosol | PCBP3 | HDA | Human | PMID:16780588 | |
| Cellular Component | GO:0070062 | extracellular exosome | PCBP3 | HDA | Human | PMID:23533145 | |
| Cellular Component | GO:0005634 | nucleus | PCBP3 | HDA | Human | PMID:16780588 | |
| Biological Process | GO:0006351 | DNA-templated transcription | Pcbp3 | IDA | Mouse | MGI:MGI:5428778|PMID:22521865 | |
| Biological Process | GO:0000122 | negative regulation of transcription by RNA polymerase II | Pcbp3 | IDA | Mouse | PMID:22521865 |
| EXP Inferred from experiment |
| IDA Inferred from direct assay |
| IEP Inferred from expression pattern |
| IGI Inferred from genetic interaction |
| IMP Inferred from mutant phenotype |
| IPI Inferred from physical interaction |
| HTP Inferred from High Throughput Experiment |
| HDA Inferred from High Throughput Direct Assay |
| HMP Inferred from High Throughput Mutant Phenotype |
| HGI Inferred from High Throughput Genetic Interaction |
| HEP Inferred from High Throughput Expression Pattern |
Mouse Genome Database (MGD), Gene Expression Database (GXD), Mouse Models of Human Cancer database (MMHCdb) (formerly Mouse Tumor Biology (MTB)), Gene Ontology (GO) |
||
|
Citing These Resources Funding Information Warranty Disclaimer, Privacy Notice, Licensing, & Copyright Send questions and comments to User Support. |
last database update 12/30/2025 MGI 6.24 |
|
|
|
||