|
Source |
Alliance of Genome Resources |



| Category | ID | Classification term | Gene | Evidence | Inferred from | Organism | Reference |
|---|---|---|---|---|---|---|---|
| Molecular Function | GO:0005515 | protein binding | PAXIP1 | IPI | UniProtKB:O60356 | Human | PMID:11940591 |
| Molecular Function | GO:0005515 | protein binding | PAXIP1 | IPI | UniProtKB:Q12888 | Human | PMID:15456759 |
| Molecular Function | GO:0005515 | protein binding | PAXIP1 | IPI | UniProtKB:P61964 | Human | PMID:17178841 |
| Molecular Function | GO:0005515 | protein binding | PAXIP1 | IPI | UniProtKB:Q15291 | Human | PMID:17178841 |
| Molecular Function | GO:0005515 | protein binding | PAXIP1 | IPI | UniProtKB:Q9BTK6 | Human | PMID:17178841 |
| Molecular Function | GO:0005515 | protein binding | PAXIP1 | IPI | UniProtKB:Q9UBL3 | Human | PMID:17178841 |
| Molecular Function | GO:0005515 | protein binding | PAXIP1 | IPI | UniProtKB:P61964 | Human | PMID:17500065 |
| Molecular Function | GO:0005515 | protein binding | PAXIP1 | IPI | UniProtKB:Q15291 | Human | PMID:17500065 |
| Molecular Function | GO:0005515 | protein binding | PAXIP1 | IPI | UniProtKB:Q9BTK6 | Human | PMID:17500065 |
| Molecular Function | GO:0005515 | protein binding | PAXIP1 | IPI | UniProtKB:Q9UBL3 | Human | PMID:17500065 |
| Molecular Function | GO:0005515 | protein binding | PAXIP1 | IPI | UniProtKB:P61964 | Human | PMID:17925232 |
| Molecular Function | GO:0005515 | protein binding | PAXIP1 | IPI | UniProtKB:Q15291 | Human | PMID:17925232 |
| Molecular Function | GO:0005515 | protein binding | PAXIP1 | IPI | UniProtKB:Q9UBL3 | Human | PMID:17925232 |
| Molecular Function | GO:0005515 | protein binding | PAXIP1 | IPI | UniProtKB:Q9BTK6 | Human | PMID:19124460 |
| Molecular Function | GO:0005515 | protein binding | PAXIP1 | IPI | UniProtKB:P61964 | Human | PMID:24981860 |
| Molecular Function | GO:0005515 | protein binding | PAXIP1 | IPI | UniProtKB:Q9UBL3 | Human | PMID:24981860 |
| Molecular Function | GO:0005515 | protein binding | PAXIP1 | IPI | UniProtKB:P61964 | Human | PMID:27705803 |
| Molecular Function | GO:0005515 | protein binding | PAXIP1 | IPI | UniProtKB:P61964 | Human | PMID:28514442 |
| Molecular Function | GO:0005515 | protein binding | PAXIP1 | IPI | UniProtKB:P05067 | Human | PMID:32814053 |
| Molecular Function | GO:0005515 | protein binding | PAXIP1 | IPI | UniProtKB:P48730-2 | Human | PMID:32814053 |
| Molecular Function | GO:0005515 | protein binding | Paxip1 | IPI | UniProtKB:Q12888|UniProtKB:Q9BTK6 | Mouse | MGI:MGI:3718866|PMID:17500065 |
| Molecular Function | GO:0005515 | protein binding | Paxip1 | IPI | UniProtKB:Q12888 | Mouse | MGI:MGI:3767118|PMID:17925232 |
| Molecular Function | GO:0005515 | protein binding | Paxip1 | IPI | UniProtKB:Q02650 | Mouse | MGI:MGI:5013490|PMID:21552207 |
| Molecular Function | GO:0005515 | protein binding | Paxip1 | IPI | UniProtKB:Q99L02 | Mouse | MGI:MGI:5752090|PMID:26744420 |
| Molecular Function | GO:0005515 | protein binding | Paxip1 | IPI | UniProtKB:P32114-2 | Mouse | MGI:MGI:1934164|PMID:10908331 |
| Molecular Function | GO:0005515 | protein binding | Paxip1 | IPI | UniProtKB:P32114 | Mouse | MGI:MGI:1934164|PMID:10908331 |
| Molecular Function | GO:0005515 | protein binding | Paxip1 | IPI | UniProtKB:Q12888|UniProtKB:Q9BTK6 | Mouse | MGI:MGI:3844416|PMID:19124460 |
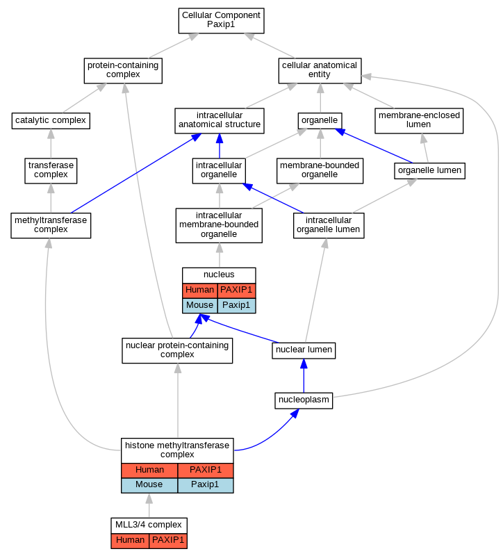
| Cellular Component | GO:0035097 | histone methyltransferase complex | PAXIP1 | IDA | Human | PMID:17925232 | |
| Cellular Component | GO:0035097 | histone methyltransferase complex | Paxip1 | IDA | Mouse | PMID:17500065 | |
| Cellular Component | GO:0044666 | MLL3/4 complex | PAXIP1 | IPI | Human | PMID:23508102 | |
| Cellular Component | GO:0044666 | MLL3/4 complex | PAXIP1 | IDA | Human | PMID:17500065 | |
| Cellular Component | GO:0005634 | nucleus | PAXIP1 | IDA | Human | PMID:15456759 | |
| Cellular Component | GO:0005634 | nucleus | PAXIP1 | IDA | Human | PMID:17690115 | |
| Cellular Component | GO:0005634 | nucleus | Paxip1 | IDA | Mouse | MGI:MGI:4821506|PMID:20671152 | |
| Cellular Component | GO:0005634 | nucleus | Paxip1 | IDA | Mouse | PMID:17500065 | |
| Cellular Component | GO:0005634 | nucleus | Paxip1 | IDA | Mouse | PMID:10908331 | |
| Biological Process | GO:0060612 | adipose tissue development | Paxip1 | IMP | Mouse | MGI:MGI:4354659|PMID:19583951 | |
| Biological Process | GO:0060717 | chorion development | Paxip1 | IMP | Mouse | MGI:MGI:3814106|PMID:18710940 | |
| Biological Process | GO:0006974 | DNA damage response | Paxip1 | IMP | Mouse | MGI:MGI:3844416|PMID:19124460 | |
| Biological Process | GO:0006974 | DNA damage response | Paxip1 | IDA | Mouse | PMID:17500065 | |
| Biological Process | GO:0030330 | DNA damage response, signal transduction by p53 class mediator | PAXIP1 | IMP | Human | PMID:15456759 | |
| Biological Process | GO:0030330 | DNA damage response, signal transduction by p53 class mediator | PAXIP1 | IMP | Human | PMID:17690115 | |
| Biological Process | GO:0043542 | endothelial cell migration | Paxip1 | IMP | Mouse | MGI:MGI:3814106|PMID:18710940 | |
| Biological Process | GO:0051568 | histone H3-K4 methylation | PAXIP1 | IDA | Human | PMID:17178841 | |
| Biological Process | GO:0043433 | negative regulation of DNA-binding transcription factor activity | PAXIP1 | IMP | Human | PMID:11940591 | |
| Biological Process | GO:0045830 | positive regulation of isotype switching | Paxip1 | IMP | Mouse | MGI:MGI:4821506|PMID:20671152 | |
| Biological Process | GO:0048304 | positive regulation of isotype switching to IgG isotypes | Paxip1 | IMP | Mouse | MGI:MGI:5752090|PMID:26744420 | |
| Biological Process | GO:0031398 | positive regulation of protein ubiquitination | Paxip1 | IMP | Mouse | MGI:MGI:4887323|PMID:18353733 | |
| Biological Process | GO:0060261 | positive regulation of transcription initiation by RNA polymerase II | PAXIP1 | IMP | Human | PMID:17925232 | |
| Biological Process | GO:0060261 | positive regulation of transcription initiation by RNA polymerase II | Paxip1 | IMP | Mouse | MGI:MGI:4821506|PMID:20671152 | |
| Biological Process | GO:0060261 | positive regulation of transcription initiation by RNA polymerase II | Paxip1 | IMP | Mouse | MGI:MGI:4354659|PMID:19583951 | |
| Biological Process | GO:1902749 | regulation of cell cycle G2/M phase transition | Paxip1 | IMP | Mouse | MGI:MGI:3844416|PMID:19124460 | |
| Biological Process | GO:0010212 | response to ionizing radiation | PAXIP1 | IDA | Human | PMID:15456759 | |
| Biological Process | GO:0001570 | vasculogenesis | Paxip1 | IMP | Mouse | MGI:MGI:3814106|PMID:18710940 |
| EXP Inferred from experiment |
| IDA Inferred from direct assay |
| IEP Inferred from expression pattern |
| IGI Inferred from genetic interaction |
| IMP Inferred from mutant phenotype |
| IPI Inferred from physical interaction |
| HTP Inferred from High Throughput Experiment |
| HDA Inferred from High Throughput Direct Assay |
| HMP Inferred from High Throughput Mutant Phenotype |
| HGI Inferred from High Throughput Genetic Interaction |
| HEP Inferred from High Throughput Expression Pattern |
Mouse Genome Database (MGD), Gene Expression Database (GXD), Mouse Models of Human Cancer database (MMHCdb) (formerly Mouse Tumor Biology (MTB)), Gene Ontology (GO) |
||
|
Citing These Resources Funding Information Warranty Disclaimer, Privacy Notice, Licensing, & Copyright Send questions and comments to User Support. |
last database update 05/12/2026 MGI 6.24 |
|
|
|
||