|
Source |
Alliance of Genome Resources |



| Category | ID | Classification term | Gene | Evidence | Inferred from | Organism | Reference |
|---|---|---|---|---|---|---|---|
| Molecular Function | GO:0016491 | oxidoreductase activity | Oxr1 | IDA | Mouse | PMID:22028674 | |
| Cellular Component | GO:0005739 | mitochondrion | Oxr1 | HDA | Mouse | PMID:18614015 | |
| Cellular Component | GO:0005730 | nucleolus | Oxr1 | IDA | Mouse | PMID:11237729 | |
| Cellular Component | GO:0005730 | nucleolus | Oxr1 | IDA | Rat | PMID:11237729|RGD:633523 | |
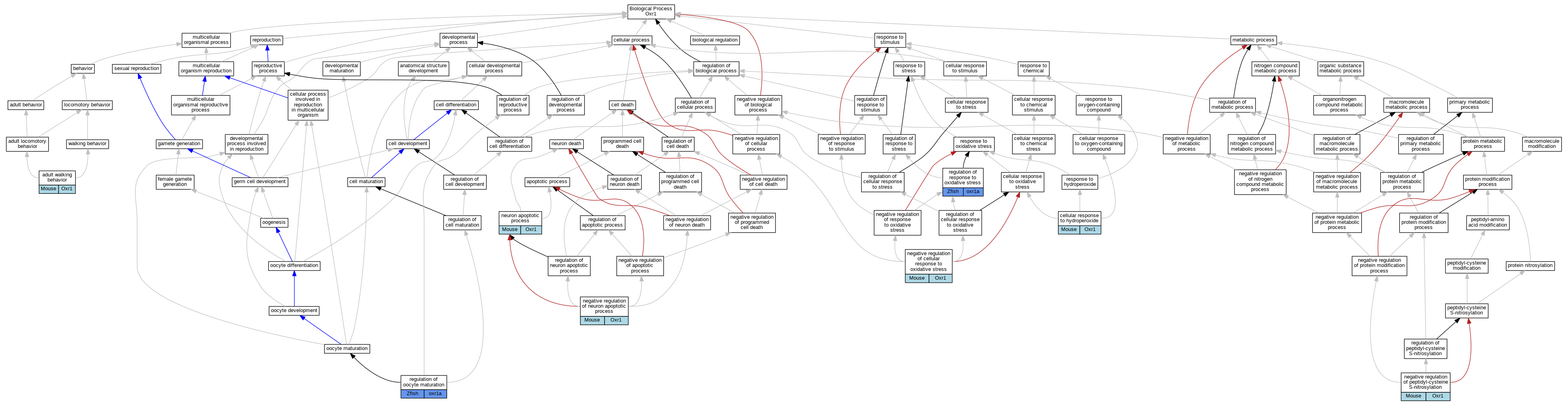
| Biological Process | GO:0007628 | adult walking behavior | Oxr1 | IMP | MGI:MGI:4330699 | Mouse | PMID:22028674 |
| Biological Process | GO:0071447 | cellular response to hydroperoxide | Oxr1 | IMP | MGI:MGI:4330699 | Mouse | PMID:22028674 |
| Biological Process | GO:1900408 | negative regulation of cellular response to oxidative stress | Oxr1 | IMP | Mouse | PMID:26668325 | |
| Biological Process | GO:1900408 | negative regulation of cellular response to oxidative stress | Oxr1 | IDA | Mouse | PMID:26668325 | |
| Biological Process | GO:0043524 | negative regulation of neuron apoptotic process | Oxr1 | IMP | MGI:MGI:4330699 | Mouse | PMID:22028674 |
| Biological Process | GO:1902083 | negative regulation of peptidyl-cysteine S-nitrosylation | Oxr1 | IDA | Mouse | PMID:26668325 | |
| Biological Process | GO:0051402 | neuron apoptotic process | Oxr1 | IMP | MGI:MGI:4461745 | Mouse | PMID:26668325 |
| Biological Process | GO:0051402 | neuron apoptotic process | Oxr1 | IMP | MGI:MGI:4330699 | Mouse | PMID:22028674 |
| Biological Process | GO:1900193 | regulation of oocyte maturation | oxr1a | IMP | ZFIN:ZDB-GENO-220725-2 | Zfish | PMID:32987694 |
| Biological Process | GO:1902882 | regulation of response to oxidative stress | oxr1a | IMP | ZFIN:ZDB-GENO-220725-2 | Zfish | PMID:32987694 |
| EXP Inferred from experiment |
| IDA Inferred from direct assay |
| IEP Inferred from expression pattern |
| IGI Inferred from genetic interaction |
| IMP Inferred from mutant phenotype |
| IPI Inferred from physical interaction |
| HTP Inferred from High Throughput Experiment |
| HDA Inferred from High Throughput Direct Assay |
| HMP Inferred from High Throughput Mutant Phenotype |
| HGI Inferred from High Throughput Genetic Interaction |
| HEP Inferred from High Throughput Expression Pattern |
Mouse Genome Database (MGD), Gene Expression Database (GXD), Mouse Models of Human Cancer database (MMHCdb) (formerly Mouse Tumor Biology (MTB)), Gene Ontology (GO) |
||
|
Citing These Resources Funding Information Warranty Disclaimer, Privacy Notice, Licensing, & Copyright Send questions and comments to User Support. |
last database update 09/30/2025 MGI 6.24 |
|
|
|
||