|
Source |
Alliance of Genome Resources |



| Category | ID | Classification term | Gene | Evidence | Inferred from | Organism | Reference |
|---|---|---|---|---|---|---|---|
| Molecular Function | GO:0005515 | protein binding | OOEP | IPI | UniProtKB:P59047 | Human | PMID:25542835 |
| Molecular Function | GO:0005515 | protein binding | OOEP | IPI | UniProtKB:Q587J8 | Human | PMID:25542835 |
| Molecular Function | GO:0005515 | protein binding | OOEP | IPI | UniProtKB:Q9H808-1 | Human | PMID:25542835 |
| Molecular Function | GO:0005515 | protein binding | OOEP | IPI | UniProtKB:Q587J8,UniProtKB:Q9H808 | Human | PMID:26537248 |
| Molecular Function | GO:0005515 | protein binding | OOEP | IPI | UniProtKB:P09917 | Human | PMID:32296183 |
| Molecular Function | GO:0005515 | protein binding | OOEP | IPI | UniProtKB:P14678-2 | Human | PMID:32296183 |
| Molecular Function | GO:0005515 | protein binding | OOEP | IPI | UniProtKB:Q17RB8 | Human | PMID:32296183 |
| Molecular Function | GO:0005515 | protein binding | OOEP | IPI | UniProtKB:Q8N8B7-2 | Human | PMID:32296183 |
| Molecular Function | GO:0005515 | protein binding | OOEP | IPI | UniProtKB:Q96HA8 | Human | PMID:32296183 |
| Molecular Function | GO:0005515 | protein binding | OOEP | IPI | UniProtKB:Q9H0I2 | Human | PMID:32296183 |
| Molecular Function | GO:0005515 | protein binding | OOEP | IPI | UniProtKB:Q9HAQ2 | Human | PMID:32296183 |
| Molecular Function | GO:0005515 | protein binding | OOEP | IPI | UniProtKB:Q9NX04 | Human | PMID:32296183 |
| Molecular Function | GO:0005515 | protein binding | OOEP | IPI | UniProtKB:Q9NYB9-2 | Human | PMID:32296183 |
| Molecular Function | GO:0005515 | protein binding | Ooep | IPI | UniProtKB:Q66X05|UniProtKB:Q9WVB3 | Mouse | MGI:MGI:6389592|PMID:31575650 |
| Molecular Function | GO:0005515 | protein binding | Ooep | IPI | UniProtKB:Q9R1M5,UniProtKB:Q9WVB3 | Mouse | MGI:MGI:6467696|PMID:28992324 |
| Molecular Function | GO:0005515 | protein binding | Ooep | IPI | UniProtKB:O88700|UniProtKB:Q61510|UniProtKB:Q9CWU5 | Mouse | MGI:MGI:6467697|PMID:29125140 |
| Molecular Function | GO:0005515 | protein binding | Ooep | IPI | PR:Q9R1M5 | Mouse | PMID:18804437 |
| Molecular Function | GO:0005515 | protein binding | Ooep | IPI | PR:Q66X22 | Mouse | PMID:32413845 |
| Molecular Function | GO:0005515 | protein binding | Ooep | IPI | PR:Q9WVB3 | Mouse | PMID:18804437 |
| Molecular Function | GO:0003723 | RNA binding | Ooep | IDA | Mouse | PMID:18191828 | |
| Cellular Component | GO:0045177 | apical part of cell | Ooep | IDA | Mouse | PMID:18191828 | |
| Cellular Component | GO:0005938 | cell cortex | Ooep | IDA | Mouse | MGI:MGI:6296386|PMID:25208553 | |
| Cellular Component | GO:0005938 | cell cortex | Ooep | IDA | Mouse | PMID:19376971 | |
| Cellular Component | GO:0005938 | cell cortex | Ooep | IDA | Mouse | PMID:18804437 | |
| Cellular Component | GO:0005938 | cell cortex | Ooep | IDA | Mouse | PMID:18191828 | |
| Cellular Component | GO:0005737 | cytoplasm | OOEP | IDA | Human | PMID:25542835 | |
| Cellular Component | GO:0005634 | nucleus | OOEP | IDA | Human | PMID:25542835 | |
| Cellular Component | GO:0005634 | nucleus | Ooep | IDA | Mouse | MGI:MGI:6467697|PMID:29125140 | |
| Cellular Component | GO:0032991 | protein-containing complex | OOEP | IDA | Human | PMID:26537248 | |
| Cellular Component | GO:0032991 | protein-containing complex | Ooep | IDA | Mouse | PMID:18804437 | |
| Cellular Component | GO:0106333 | subcortical maternal complex | OOEP | IDA | Human | PMID:25542835 | |
| Cellular Component | GO:0106333 | subcortical maternal complex | OOEP | IDA | Human | PMID:26537248 | |
| Cellular Component | GO:0106333 | subcortical maternal complex | Ooep | IDA | Mouse | MGI:MGI:3811945|PMID:18804437 | |
| Cellular Component | GO:0106333 | subcortical maternal complex | Ooep | IDA | Mouse | MGI:MGI:6467696|PMID:28992324 | |
| Cellular Component | GO:0106333 | subcortical maternal complex | Ooep | IDA | Mouse | MGI:MGI:6389592|PMID:31575650 | |
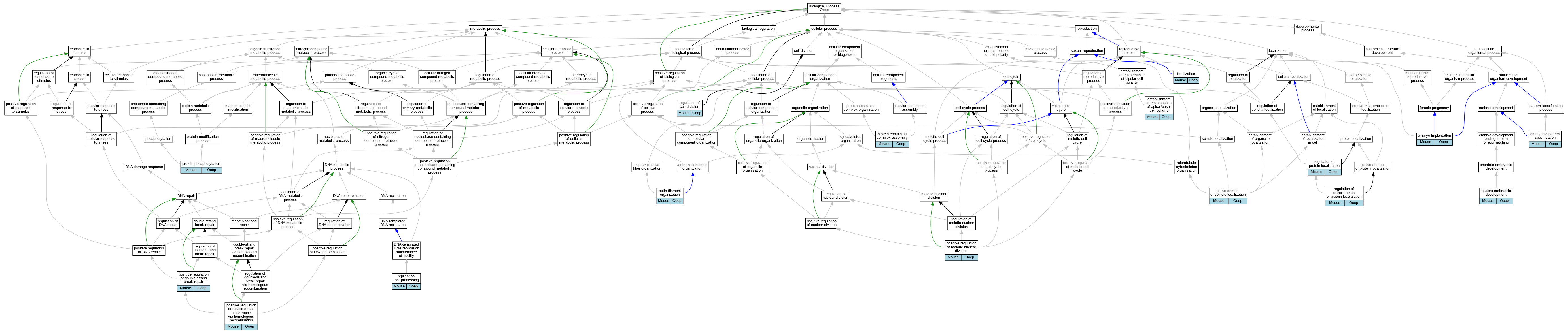
| Biological Process | GO:0007015 | actin filament organization | Ooep | IMP | Mouse | MGI:MGI:6296386|PMID:25208553 | |
| Biological Process | GO:0007566 | embryo implantation | Ooep | IMP | MGI:MGI:3812181 | Mouse | PMID:18804437 |
| Biological Process | GO:0009880 | embryonic pattern specification | Ooep | IDA | Mouse | PMID:18191828 | |
| Biological Process | GO:0051293 | establishment of spindle localization | Ooep | IMP | Mouse | MGI:MGI:6296386|PMID:25208553 | |
| Biological Process | GO:0035088 | establishment or maintenance of apical/basal cell polarity | Ooep | IDA | Mouse | PMID:18191828 | |
| Biological Process | GO:0009566 | fertilization | Ooep | IMP | MGI:MGI:3812181 | Mouse | PMID:18804437 |
| Biological Process | GO:0001701 | in utero embryonic development | Ooep | IMP | MGI:MGI:3812181 | Mouse | PMID:18804437 |
| Biological Process | GO:2000781 | positive regulation of double-strand break repair | Ooep | IMP | Mouse | MGI:MGI:6467697|PMID:29125140 | |
| Biological Process | GO:1905168 | positive regulation of double-strand break repair via homologous recombination | Ooep | IMP | Mouse | MGI:MGI:6272426|PMID:29955025 | |
| Biological Process | GO:0045836 | positive regulation of meiotic nuclear division | Ooep | IMP | Mouse | MGI:MGI:6272426|PMID:29955025 | |
| Biological Process | GO:0006468 | protein phosphorylation | Ooep | IDA | Mouse | PMID:18191828 | |
| Biological Process | GO:0065003 | protein-containing complex assembly | Ooep | IMP | MGI:MGI:3812181 | Mouse | PMID:18804437 |
| Biological Process | GO:0051302 | regulation of cell division | Ooep | IMP | Mouse | MGI:MGI:6296386|PMID:25208553 | |
| Biological Process | GO:0070201 | regulation of establishment of protein localization | Ooep | IMP | Mouse | MGI:MGI:6272426|PMID:29955025 | |
| Biological Process | GO:0032880 | regulation of protein localization | Ooep | IMP | Mouse | MGI:MGI:6467697|PMID:29125140 | |
| Biological Process | GO:0031297 | replication fork processing | Ooep | IMP | Mouse | MGI:MGI:6467697|PMID:29125140 |
| EXP Inferred from experiment |
| IDA Inferred from direct assay |
| IEP Inferred from expression pattern |
| IGI Inferred from genetic interaction |
| IMP Inferred from mutant phenotype |
| IPI Inferred from physical interaction |
| HTP Inferred from High Throughput Experiment |
| HDA Inferred from High Throughput Direct Assay |
| HMP Inferred from High Throughput Mutant Phenotype |
| HGI Inferred from High Throughput Genetic Interaction |
| HEP Inferred from High Throughput Expression Pattern |
Mouse Genome Database (MGD), Gene Expression Database (GXD), Mouse Models of Human Cancer database (MMHCdb) (formerly Mouse Tumor Biology (MTB)), Gene Ontology (GO) |
||
|
Citing These Resources Funding Information Warranty Disclaimer, Privacy Notice, Licensing, & Copyright Send questions and comments to User Support. |
last database update 12/30/2025 MGI 6.24 |
|
|
|
||