|
Source |
Alliance of Genome Resources |



| Category | ID | Classification term | Gene | Evidence | Inferred from | Organism | Reference |
|---|---|---|---|---|---|---|---|
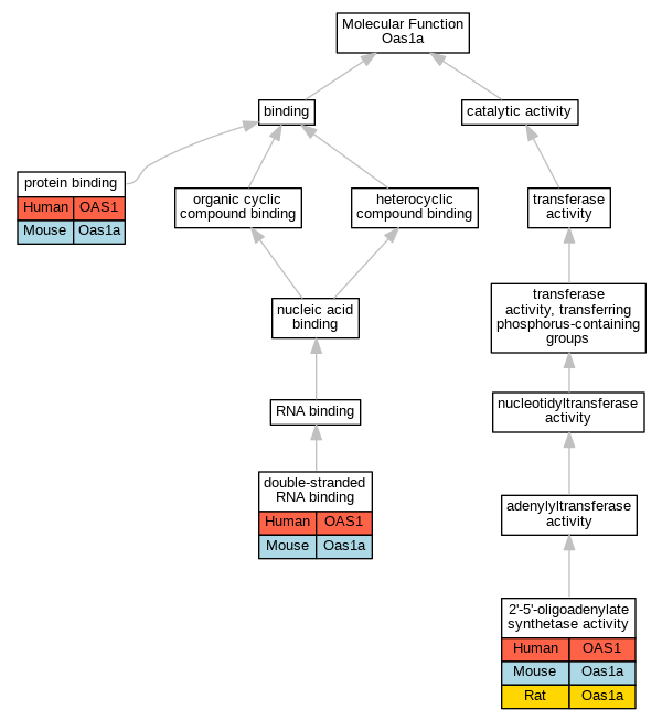
| Molecular Function | GO:0001730 | 2'-5'-oligoadenylate synthetase activity | OAS1 | IDA | Human | PMID:12799444 | |
| Molecular Function | GO:0001730 | 2'-5'-oligoadenylate synthetase activity | OAS1 | IDA | Human | PMID:2434505 | |
| Molecular Function | GO:0001730 | 2'-5'-oligoadenylate synthetase activity | OAS1 | IDA | Human | PMID:25275129 | |
| Molecular Function | GO:0001730 | 2'-5'-oligoadenylate synthetase activity | Oas1a | IDA | Mouse | MGI:MGI:5285142|PMID:21056894 | |
| Molecular Function | GO:0001730 | 2'-5'-oligoadenylate synthetase activity | Oas1a | IDA | Mouse | PMID:12396720 | |
| Molecular Function | GO:0001730 | 2'-5'-oligoadenylate synthetase activity | Oas1a | IDA | Mouse | PMID:2171206 | |
| Molecular Function | GO:0001730 | 2'-5'-oligoadenylate synthetase activity | Oas1a | IDA | Mouse | PMID:15899864 | |
| Molecular Function | GO:0001730 | 2'-5'-oligoadenylate synthetase activity | Oas1a | IDA | Rat | PMID:7764002|RGD:631999 | |
| Molecular Function | GO:0003725 | double-stranded RNA binding | OAS1 | IDA | Human | PMID:12799444 | |
| Molecular Function | GO:0003725 | double-stranded RNA binding | OAS1 | IDA | Human | PMID:23319625 | |
| Molecular Function | GO:0003725 | double-stranded RNA binding | OAS1 | IDA | Human | PMID:25275129 | |
| Molecular Function | GO:0003725 | double-stranded RNA binding | Oas1a | IDA | Mouse | MGI:MGI:5285142|PMID:21056894 | |
| Molecular Function | GO:0003725 | double-stranded RNA binding | Oas1a | IDA | Mouse | PMID:12396720 | |
| Molecular Function | GO:0003725 | double-stranded RNA binding | Oas1a | IDA | Mouse | PMID:15899864 | |
| Molecular Function | GO:0005515 | protein binding | OAS1 | IPI | UniProtKB:O89168 | Human | PMID:15039538 |
| Molecular Function | GO:0005515 | protein binding | OAS1 | IPI | UniProtKB:Q96LA8 | Human | PMID:23455924 |
| Molecular Function | GO:0005515 | protein binding | OAS1 | IPI | UniProtKB:O00471 | Human | PMID:25416956 |
| Molecular Function | GO:0005515 | protein binding | OAS1 | IPI | UniProtKB:P12814 | Human | PMID:25416956 |
| Molecular Function | GO:0005515 | protein binding | OAS1 | IPI | UniProtKB:P14373 | Human | PMID:25416956 |
| Molecular Function | GO:0005515 | protein binding | OAS1 | IPI | UniProtKB:P12814 | Human | PMID:31515488 |
| Molecular Function | GO:0005515 | protein binding | OAS1 | IPI | UniProtKB:P14373 | Human | PMID:31515488 |
| Molecular Function | GO:0005515 | protein binding | Oas1a | IPI | UniProtKB:O89168 | Mouse | MGI:MGI:5788397|PMID:15039538 |
| Molecular Function | GO:0005515 | protein binding | Oas1a | IPI | PR:Q8VI95 | Mouse | PMID:15899864 |
| Cellular Component | GO:0005737 | cytoplasm | OAS1 | IDA | Human | PMID:21245038 | |
| Cellular Component | GO:0005829 | cytosol | OAS1 | IDA | Human | GO_REF:0000052 | |
| Cellular Component | GO:0005654 | nucleoplasm | OAS1 | IDA | Human | GO_REF:0000052 | |
| Cellular Component | GO:0005634 | nucleus | OAS1 | IDA | Human | PMID:2434505 | |
| Cellular Component | GO:0005634 | nucleus | Oas1a | IDA | Rat | PMID:18421422|RGD:8553519 | |
| Biological Process | GO:0140374 | antiviral innate immune response | OAS1 | IEP | Human | PMID:25930096 | |
| Biological Process | GO:0140374 | antiviral innate immune response | OAS1 | IDA | Human | PMID:34581622 | |
| Biological Process | GO:0035458 | cellular response to interferon-beta | OAS1 | IDA | Human | PMID:2434505 | |
| Biological Process | GO:0098586 | cellular response to virus | OAS1 | IEP | Human | PMID:28146100 | |
| Biological Process | GO:0042742 | defense response to bacterium | OAS1 | IMP | Human | PMID:30822544 | |
| Biological Process | GO:0051607 | defense response to virus | OAS1 | IDA | Human | PMID:23196181 | |
| Biological Process | GO:0042593 | glucose homeostasis | OAS1 | IMP | Human | PMID:23575436 | |
| Biological Process | GO:0006006 | glucose metabolic process | OAS1 | IMP | Human | PMID:23575436 | |
| Biological Process | GO:0070106 | interleukin-27-mediated signaling pathway | OAS1 | IEP | Human | PMID:32270034 | |
| Biological Process | GO:2000342 | negative regulation of chemokine (C-X-C motif) ligand 2 production | OAS1 | IMP | Human | PMID:30078389 | |
| Biological Process | GO:0071659 | negative regulation of IP-10 production | OAS1 | IMP | Human | PMID:30078389 | |
| Biological Process | GO:0060339 | negative regulation of type I interferon-mediated signaling pathway | OAS1 | IMP | Human | PMID:30078389 | |
| Biological Process | GO:0045071 | negative regulation of viral genome replication | OAS1 | IDA | Human | PMID:18931074 | |
| Biological Process | GO:0048525 | negative regulation of viral process | Oas1a | IDA | Mouse | PMID:2171206 | |
| Biological Process | GO:0032728 | positive regulation of interferon-beta production | OAS1 | IMP | Human | PMID:30822544 | |
| Biological Process | GO:0071639 | positive regulation of monocyte chemotactic protein-1 production | OAS1 | IMP | Human | PMID:30822544 | |
| Biological Process | GO:0032760 | positive regulation of tumor necrosis factor production | OAS1 | IMP | Human | PMID:30822544 | |
| Biological Process | GO:0006164 | purine nucleotide biosynthetic process | Oas1a | IDA | Mouse | MGI:MGI:5287106|PMID:12396720 | |
| Biological Process | GO:0006164 | purine nucleotide biosynthetic process | Oas1a | IDA | Mouse | MGI:MGI:5285142|PMID:21056894 | |
| Biological Process | GO:0060700 | regulation of ribonuclease activity | OAS1 | IDA | Human | PMID:25275129 | |
| Biological Process | GO:0009615 | response to virus | OAS1 | IDA | Human | PMID:18931074 | |
| Biological Process | GO:0043129 | surfactant homeostasis | OAS1 | IMP | Human | PMID:29455859 | |
| Biological Process | GO:0034138 | toll-like receptor 3 signaling pathway | OAS1 | IMP | Human | PMID:30078389 | |
| Biological Process | GO:0034142 | toll-like receptor 4 signaling pathway | OAS1 | IMP | Human | PMID:30078389 |
| EXP Inferred from experiment |
| IDA Inferred from direct assay |
| IEP Inferred from expression pattern |
| IGI Inferred from genetic interaction |
| IMP Inferred from mutant phenotype |
| IPI Inferred from physical interaction |
| HTP Inferred from High Throughput Experiment |
| HDA Inferred from High Throughput Direct Assay |
| HMP Inferred from High Throughput Mutant Phenotype |
| HGI Inferred from High Throughput Genetic Interaction |
| HEP Inferred from High Throughput Expression Pattern |
Mouse Genome Database (MGD), Gene Expression Database (GXD), Mouse Models of Human Cancer database (MMHCdb) (formerly Mouse Tumor Biology (MTB)), Gene Ontology (GO) |
||
|
Citing These Resources Funding Information Warranty Disclaimer, Privacy Notice, Licensing, & Copyright Send questions and comments to User Support. |
last database update 09/30/2025 MGI 6.24 |
|
|
|
||