|
Source |
Alliance of Genome Resources |



| Category | ID | Classification term | Gene | Evidence | Inferred from | Organism | Reference |
|---|---|---|---|---|---|---|---|
| Molecular Function | GO:0005515 | protein binding | NUP93 | IPI | UniProtKB:O95373 | Human | PMID:26878725 |
| Molecular Function | GO:0005515 | protein binding | NUP93 | IPI | UniProtKB:Q13485 | Human | PMID:26878725 |
| Molecular Function | GO:0005515 | protein binding | NUP93 | IPI | UniProtKB:Q15797 | Human | PMID:26878725 |
| Molecular Function | GO:0005515 | protein binding | NUP93 | IPI | UniProtKB:Q92621 | Human | PMID:26878725 |
| Molecular Function | GO:0005515 | protein binding | NUP93 | IPI | UniProtKB:O43299 | Human | PMID:32296183 |
| Molecular Function | GO:0005515 | protein binding | NUP93 | IPI | UniProtKB:O60733 | Human | PMID:32296183 |
| Molecular Function | GO:0005515 | protein binding | NUP93 | IPI | UniProtKB:Q14982 | Human | PMID:32296183 |
| Molecular Function | GO:0005515 | protein binding | NUP93 | IPI | UniProtKB:Q15777 | Human | PMID:32296183 |
| Molecular Function | GO:0005515 | protein binding | NUP93 | IPI | UniProtKB:Q9NV29 | Human | PMID:32296183 |
| Molecular Function | GO:0005515 | protein binding | Nup93 | IPI | PR:Q5NC57 | Mouse | PMID:30279523 |
| Molecular Function | GO:0017056 | structural constituent of nuclear pore | NUP93 | IMP | Human | PMID:15229283 | |
| Cellular Component | GO:0005813 | centrosome | Nup93 | IDA | Mouse | PMID:30279523 | |
| Cellular Component | GO:0016020 | membrane | NUP93 | HDA | Human | PMID:19946888 | |
| Cellular Component | GO:0005635 | nuclear envelope | NUP93 | IDA | Human | PMID:24315095 | |
| Cellular Component | GO:0005635 | nuclear envelope | NUP93 | IDA | Human | PMID:26878725 | |
| Cellular Component | GO:0005635 | nuclear envelope | Nup93 | IDA | Rat | PMID:26878725|RGD:11060751 | |
| Cellular Component | GO:0031965 | nuclear membrane | NUP93 | IDA | Human | PMID:15229283 | |
| Cellular Component | GO:0034399 | nuclear periphery | NUP93 | IDA | Human | PMID:15229283 | |
| Cellular Component | GO:0005643 | nuclear pore | NUP93 | IDA | Human | PMID:12802065 | |
| Cellular Component | GO:0005643 | nuclear pore | NUP93 | IDA | Human | PMID:15229283 | |
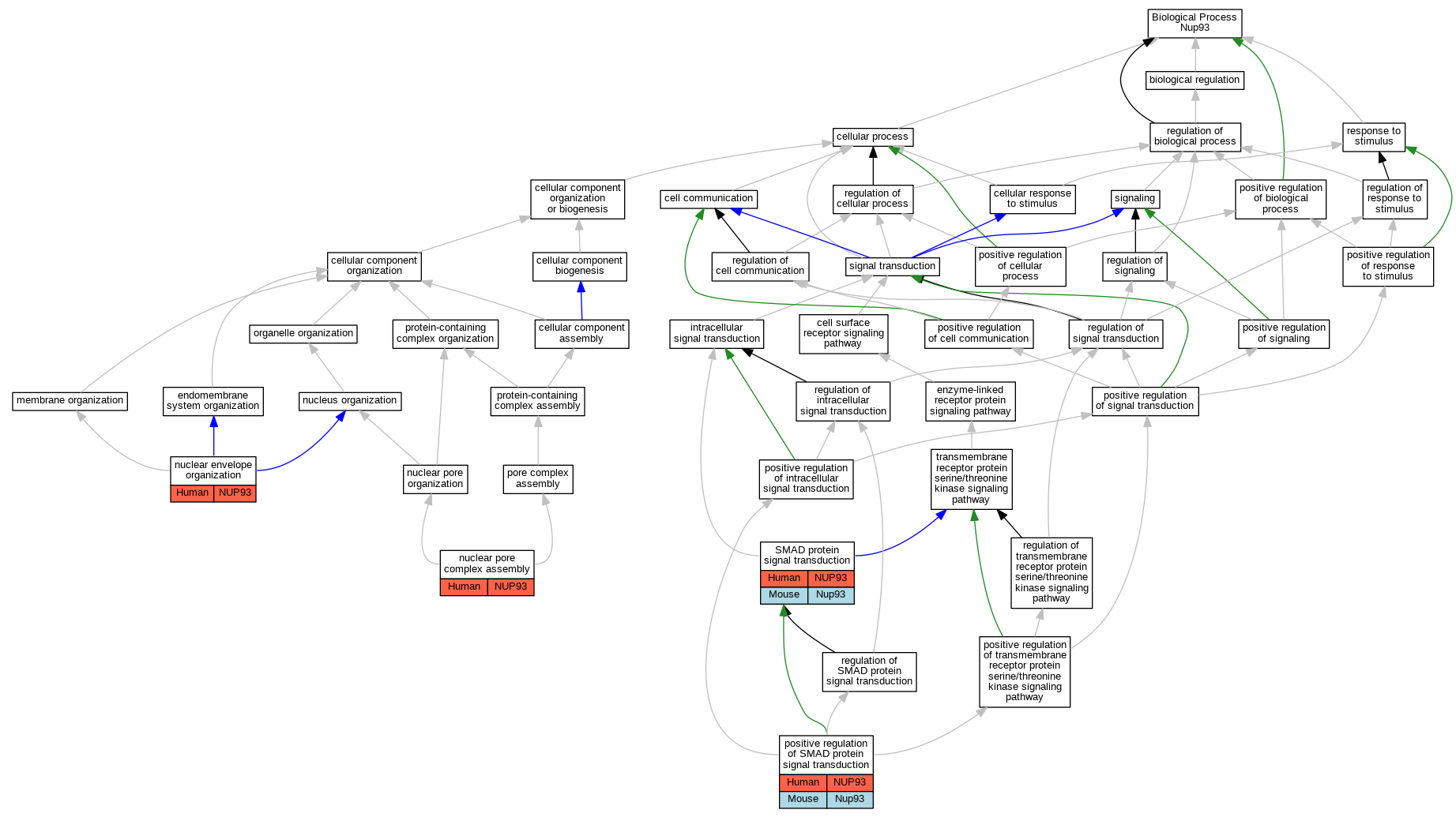
| Biological Process | GO:0006998 | nuclear envelope organization | NUP93 | IDA | Human | PMID:26878725 | |
| Biological Process | GO:0051292 | nuclear pore complex assembly | NUP93 | IMP | Human | PMID:15229283 | |
| Biological Process | GO:0051292 | nuclear pore complex assembly | NUP93 | IDA | Human | PMID:26878725 | |
| Biological Process | GO:0060391 | positive regulation of SMAD protein signal transduction | NUP93 | IDA | Human | PMID:26878725 | |
| Biological Process | GO:0060391 | positive regulation of SMAD protein signal transduction | Nup93 | IDA | Mouse | MGI:MGI:5787706|PMID:26878725 | |
| Biological Process | GO:0060395 | SMAD protein signal transduction | NUP93 | IDA | Human | PMID:26878725 | |
| Biological Process | GO:0060395 | SMAD protein signal transduction | NUP93 | IMP | Human | PMID:26878725 | |
| Biological Process | GO:0060395 | SMAD protein signal transduction | Nup93 | IDA | Mouse | MGI:MGI:5787706|PMID:26878725 |
| EXP Inferred from experiment |
| IDA Inferred from direct assay |
| IEP Inferred from expression pattern |
| IGI Inferred from genetic interaction |
| IMP Inferred from mutant phenotype |
| IPI Inferred from physical interaction |
| HTP Inferred from High Throughput Experiment |
| HDA Inferred from High Throughput Direct Assay |
| HMP Inferred from High Throughput Mutant Phenotype |
| HGI Inferred from High Throughput Genetic Interaction |
| HEP Inferred from High Throughput Expression Pattern |
Mouse Genome Database (MGD), Gene Expression Database (GXD), Mouse Models of Human Cancer database (MMHCdb) (formerly Mouse Tumor Biology (MTB)), Gene Ontology (GO) |
||
|
Citing These Resources Funding Information Warranty Disclaimer, Privacy Notice, Licensing, & Copyright Send questions and comments to User Support. |
last database update 09/30/2025 MGI 6.24 |
|
|
|
||