|
Source |
Alliance of Genome Resources |



| Category | ID | Classification term | Gene | Evidence | Inferred from | Organism | Reference |
|---|---|---|---|---|---|---|---|
| Molecular Function | GO:0003729 | mRNA binding | Nova2 | IDA | Mouse | MGI:MGI:6718240|PMID:14615540 | |
| Molecular Function | GO:0005515 | protein binding | Nova2 | IPI | UniProtKB:Q9QYC2 | Mouse | PMID:10829067 |
| Molecular Function | GO:0003723 | RNA binding | NOVA2 | HDA | Human | PMID:22681889 | |
| Molecular Function | GO:0003723 | RNA binding | NOVA2 | IDA | Human | PMID:32197073 | |
| Molecular Function | GO:0003723 | RNA binding | Nova2 | IDA | Mouse | PMID:9789075 | |
| Molecular Function | GO:1990825 | sequence-specific mRNA binding | NOVA2 | IDA | Human | PMID:10811881 | |
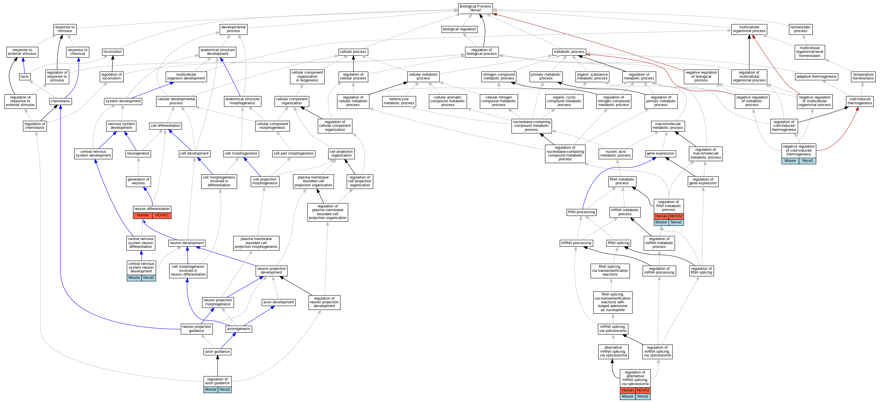
| Biological Process | GO:0021954 | central nervous system neuron development | Nova2 | IMP | Mouse | MGI:MGI:5789071|PMID:27223325 | |
| Biological Process | GO:0120163 | negative regulation of cold-induced thermogenesis | Nova2 | IGI | UniProtKB:A0A1W2P872,UniProtKB:Q9JKN6 | Mouse | MGI:MGI:5810478|PMID:27635635 |
| Biological Process | GO:0030182 | neuron differentiation | NOVA2 | IMP | Human | PMID:32197073 | |
| Biological Process | GO:0000381 | regulation of alternative mRNA splicing, via spliceosome | NOVA2 | IMP | Human | PMID:32197073 | |
| Biological Process | GO:0000381 | regulation of alternative mRNA splicing, via spliceosome | Nova2 | IMP | Mouse | MGI:MGI:6716952|PMID:17065982 | |
| Biological Process | GO:0000381 | regulation of alternative mRNA splicing, via spliceosome | Nova2 | IMP | Mouse | MGI:MGI:6718240|PMID:14615540 | |
| Biological Process | GO:0000381 | regulation of alternative mRNA splicing, via spliceosome | Nova2 | IMP | Mouse | MGI:MGI:3587155|PMID:16041372 | |
| Biological Process | GO:0000381 | regulation of alternative mRNA splicing, via spliceosome | Nova2 | IMP | Mouse | MGI:MGI:5789071|PMID:27223325 | |
| Biological Process | GO:1902667 | regulation of axon guidance | Nova2 | IMP | Mouse | MGI:MGI:5789071|PMID:27223325 | |
| Biological Process | GO:0051252 | regulation of RNA metabolic process | NOVA2 | IMP | Human | PMID:32197073 | |
| Biological Process | GO:0051252 | regulation of RNA metabolic process | Nova2 | IGI | MGI:MGI:104297 | Mouse | PMID:23359859 |
| EXP Inferred from experiment |
| IDA Inferred from direct assay |
| IEP Inferred from expression pattern |
| IGI Inferred from genetic interaction |
| IMP Inferred from mutant phenotype |
| IPI Inferred from physical interaction |
| HTP Inferred from High Throughput Experiment |
| HDA Inferred from High Throughput Direct Assay |
| HMP Inferred from High Throughput Mutant Phenotype |
| HGI Inferred from High Throughput Genetic Interaction |
| HEP Inferred from High Throughput Expression Pattern |
Mouse Genome Database (MGD), Gene Expression Database (GXD), Mouse Models of Human Cancer database (MMHCdb) (formerly Mouse Tumor Biology (MTB)), Gene Ontology (GO) |
||
|
Citing These Resources Funding Information Warranty Disclaimer, Privacy Notice, Licensing, & Copyright Send questions and comments to User Support. |
last database update 09/30/2025 MGI 6.24 |
|
|
|
||