|
Source |
Alliance of Genome Resources |



| Category | ID | Classification term | Gene | Evidence | Inferred from | Organism | Reference |
|---|---|---|---|---|---|---|---|
| Molecular Function | GO:0016887 | ATP hydrolysis activity | NLRP10 | IDA | Human | PMID:23861819 | |
| Molecular Function | GO:0003924 | GTPase activity | NLRP10 | IDA | Human | PMID:23861819 | |
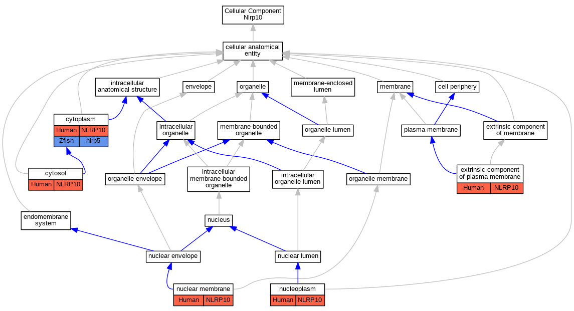
| Cellular Component | GO:0005737 | cytoplasm | NLRP10 | IDA | Human | PMID:22672233 | |
| Cellular Component | GO:0005737 | cytoplasm | nlrb5 | IDA | Zfish | PMID:24858030 | |
| Cellular Component | GO:0005829 | cytosol | NLRP10 | IDA | Human | GO_REF:0000052 | |
| Cellular Component | GO:0019897 | extrinsic component of plasma membrane | NLRP10 | IDA | Human | PMID:22672233 | |
| Cellular Component | GO:0031965 | nuclear membrane | NLRP10 | IDA | Human | GO_REF:0000052 | |
| Cellular Component | GO:0005654 | nucleoplasm | NLRP10 | IDA | Human | GO_REF:0000052 | |
| Biological Process | GO:0050832 | defense response to fungus | Nlrp10 | IMP | Mouse | MGI:MGI:5449483|PMID:23071280 | |
| Biological Process | GO:0050829 | defense response to Gram-negative bacterium | NLRP10 | IMP | Human | PMID:22672233 | |
| Biological Process | GO:1900426 | positive regulation of defense response to bacterium | NLRP10 | IMP | Human | PMID:28766990 | |
| Biological Process | GO:0050729 | positive regulation of inflammatory response | Nlrp10 | IMP | Mouse | MGI:MGI:5914718|PMID:27221772 | |
| Biological Process | GO:0032730 | positive regulation of interleukin-1 alpha production | NLRP10 | IMP | Human | PMID:28766990 | |
| Biological Process | GO:0032755 | positive regulation of interleukin-6 production | NLRP10 | IMP | Human | PMID:22672233 | |
| Biological Process | GO:0032757 | positive regulation of interleukin-8 production | NLRP10 | IMP | Human | PMID:22672233 | |
| Biological Process | GO:0002827 | positive regulation of T-helper 1 type immune response | Nlrp10 | IMP | Mouse | MGI:MGI:5449483|PMID:23071280 | |
| Biological Process | GO:2000318 | positive regulation of T-helper 17 type immune response | Nlrp10 | IMP | Mouse | MGI:MGI:5449483|PMID:23071280 |
| EXP Inferred from experiment |
| IDA Inferred from direct assay |
| IEP Inferred from expression pattern |
| IGI Inferred from genetic interaction |
| IMP Inferred from mutant phenotype |
| IPI Inferred from physical interaction |
| HTP Inferred from High Throughput Experiment |
| HDA Inferred from High Throughput Direct Assay |
| HMP Inferred from High Throughput Mutant Phenotype |
| HGI Inferred from High Throughput Genetic Interaction |
| HEP Inferred from High Throughput Expression Pattern |
Mouse Genome Database (MGD), Gene Expression Database (GXD), Mouse Models of Human Cancer database (MMHCdb) (formerly Mouse Tumor Biology (MTB)), Gene Ontology (GO) |
||
|
Citing These Resources Funding Information Warranty Disclaimer, Privacy Notice, Licensing, & Copyright Send questions and comments to User Support. |
last database update 12/30/2025 MGI 6.24 |
|
|
|
||