|
Source |
Alliance of Genome Resources |



| Category | ID | Classification term | Gene | Evidence | Inferred from | Organism | Reference |
|---|---|---|---|---|---|---|---|
| Molecular Function | GO:0005524 | ATP binding | NEK6 | IDA | Human | PMID:14563848 | |
| Molecular Function | GO:0140297 | DNA-binding transcription factor binding | NEK6 | IPI | UniProtKB:P18848 | Human | PMID:20873783 |
| Molecular Function | GO:0019894 | kinesin binding | NEK6 | IPI | UniProtKB:P52732 | Human | PMID:19001501 |
| Molecular Function | GO:0000287 | magnesium ion binding | NEK6 | IDA | Human | PMID:14563848 | |
| Molecular Function | GO:0005515 | protein binding | NEK6 | IPI | UniProtKB:Q13526 | Human | PMID:16476580 |
| Molecular Function | GO:0005515 | protein binding | NEK6 | IPI | UniProtKB:O14559 | Human | PMID:20873783 |
| Molecular Function | GO:0005515 | protein binding | NEK6 | IPI | UniProtKB:P21246 | Human | PMID:20873783 |
| Molecular Function | GO:0005515 | protein binding | NEK6 | IPI | UniProtKB:P30048 | Human | PMID:20873783 |
| Molecular Function | GO:0005515 | protein binding | NEK6 | IPI | UniProtKB:P60953 | Human | PMID:20873783 |
| Molecular Function | GO:0005515 | protein binding | NEK6 | IPI | UniProtKB:P62081 | Human | PMID:20873783 |
| Molecular Function | GO:0005515 | protein binding | NEK6 | IPI | UniProtKB:Q01201 | Human | PMID:20873783 |
| Molecular Function | GO:0005515 | protein binding | NEK6 | IPI | UniProtKB:Q15650 | Human | PMID:20873783 |
| Molecular Function | GO:0005515 | protein binding | NEK6 | IPI | UniProtKB:Q5T890 | Human | PMID:20873783 |
| Molecular Function | GO:0005515 | protein binding | NEK6 | IPI | UniProtKB:Q96QH2 | Human | PMID:20873783 |
| Molecular Function | GO:0005515 | protein binding | NEK6 | IPI | UniProtKB:Q9H9E1 | Human | PMID:20873783 |
| Molecular Function | GO:0005515 | protein binding | NEK6 | IPI | UniProtKB:P14373 | Human | PMID:25416956 |
| Molecular Function | GO:0005515 | protein binding | NEK6 | IPI | UniProtKB:P15884 | Human | PMID:25416956 |
| Molecular Function | GO:0005515 | protein binding | NEK6 | IPI | UniProtKB:P36406 | Human | PMID:25416956 |
| Molecular Function | GO:0005515 | protein binding | NEK6 | IPI | UniProtKB:P98170 | Human | PMID:25416956 |
| Molecular Function | GO:0005515 | protein binding | NEK6 | IPI | UniProtKB:Q07912 | Human | PMID:25416956 |
| Molecular Function | GO:0005515 | protein binding | NEK6 | IPI | UniProtKB:Q08117 | Human | PMID:25416956 |
| Molecular Function | GO:0005515 | protein binding | NEK6 | IPI | UniProtKB:Q0VD86 | Human | PMID:25416956 |
| Molecular Function | GO:0005515 | protein binding | NEK6 | IPI | UniProtKB:Q13422 | Human | PMID:25416956 |
| Molecular Function | GO:0005515 | protein binding | NEK6 | IPI | UniProtKB:Q15323 | Human | PMID:25416956 |
| Molecular Function | GO:0005515 | protein binding | NEK6 | IPI | UniProtKB:Q5VWN6-2 | Human | PMID:25416956 |
| Molecular Function | GO:0005515 | protein binding | NEK6 | IPI | UniProtKB:Q6A162 | Human | PMID:25416956 |
| Molecular Function | GO:0005515 | protein binding | NEK6 | IPI | UniProtKB:Q7Z6G3-2 | Human | PMID:25416956 |
| Molecular Function | GO:0005515 | protein binding | NEK6 | IPI | UniProtKB:Q8IYA8 | Human | PMID:25416956 |
| Molecular Function | GO:0005515 | protein binding | NEK6 | IPI | UniProtKB:Q8TBB1 | Human | PMID:25416956 |
| Molecular Function | GO:0005515 | protein binding | NEK6 | IPI | UniProtKB:Q9BPX1 | Human | PMID:25416956 |
| Molecular Function | GO:0005515 | protein binding | NEK6 | IPI | UniProtKB:Q9BRK4 | Human | PMID:25416956 |
| Molecular Function | GO:0005515 | protein binding | NEK6 | IPI | UniProtKB:Q9UKT9 | Human | PMID:25416956 |
| Molecular Function | GO:0005515 | protein binding | NEK6 | IPI | UniProtKB:P15884 | Human | PMID:29892012 |
| Molecular Function | GO:0005515 | protein binding | NEK6 | IPI | UniProtKB:P36406 | Human | PMID:29892012 |
| Molecular Function | GO:0005515 | protein binding | NEK6 | IPI | UniProtKB:Q0VD86 | Human | PMID:29892012 |
| Molecular Function | GO:0005515 | protein binding | NEK6 | IPI | UniProtKB:Q9UKT9 | Human | PMID:29892012 |
| Molecular Function | GO:0005515 | protein binding | NEK6 | IPI | UniProtKB:P98170 | Human | PMID:31515488 |
| Molecular Function | GO:0005515 | protein binding | NEK6 | IPI | UniProtKB:Q9UKT9 | Human | PMID:31515488 |
| Molecular Function | GO:0019901 | protein kinase binding | NEK6 | IPI | UniProtKB:Q8TD19 | Human | PMID:19001501 |
| Molecular Function | GO:0004674 | protein serine/threonine kinase activity | NEK6 | IDA | Human | PMID:14563848 | |
| Molecular Function | GO:0004674 | protein serine/threonine kinase activity | NEK6 | IDA | Human | PMID:19001501 | |
| Molecular Function | GO:0004674 | protein serine/threonine kinase activity | NEK6 | IDA | Human | PMID:20873783 | |
| Molecular Function | GO:0001222 | transcription corepressor binding | NEK6 | IPI | UniProtKB:Q86X95 | Human | PMID:20873783 |
| Molecular Function | GO:0031625 | ubiquitin protein ligase binding | NEK6 | IPI | UniProtKB:Q7Z6E9 | Human | PMID:20873783 |
| Cellular Component | GO:0034451 | centriolar satellite | NEK6 | IDA | Human | GO_REF:0000052 | |
| Cellular Component | GO:0005813 | centrosome | NEK6 | IDA | Human | PMID:20873783 | |
| Cellular Component | GO:0005737 | cytoplasm | NEK6 | IDA | Human | PMID:12054534 | |
| Cellular Component | GO:0005737 | cytoplasm | Nek6 | IDA | Mouse | MGI:MGI:1350562|PMID:10964517 | |
| Cellular Component | GO:0005829 | cytosol | NEK6 | IDA | Human | GO_REF:0000052 | |
| Cellular Component | GO:0005654 | nucleoplasm | NEK6 | IDA | Human | GO_REF:0000052 | |
| Cellular Component | GO:0005634 | nucleus | NEK6 | IDA | Human | PMID:12054534 | |
| Cellular Component | GO:0032991 | protein-containing complex | NEK6 | IDA | Human | PMID:20873783 | |
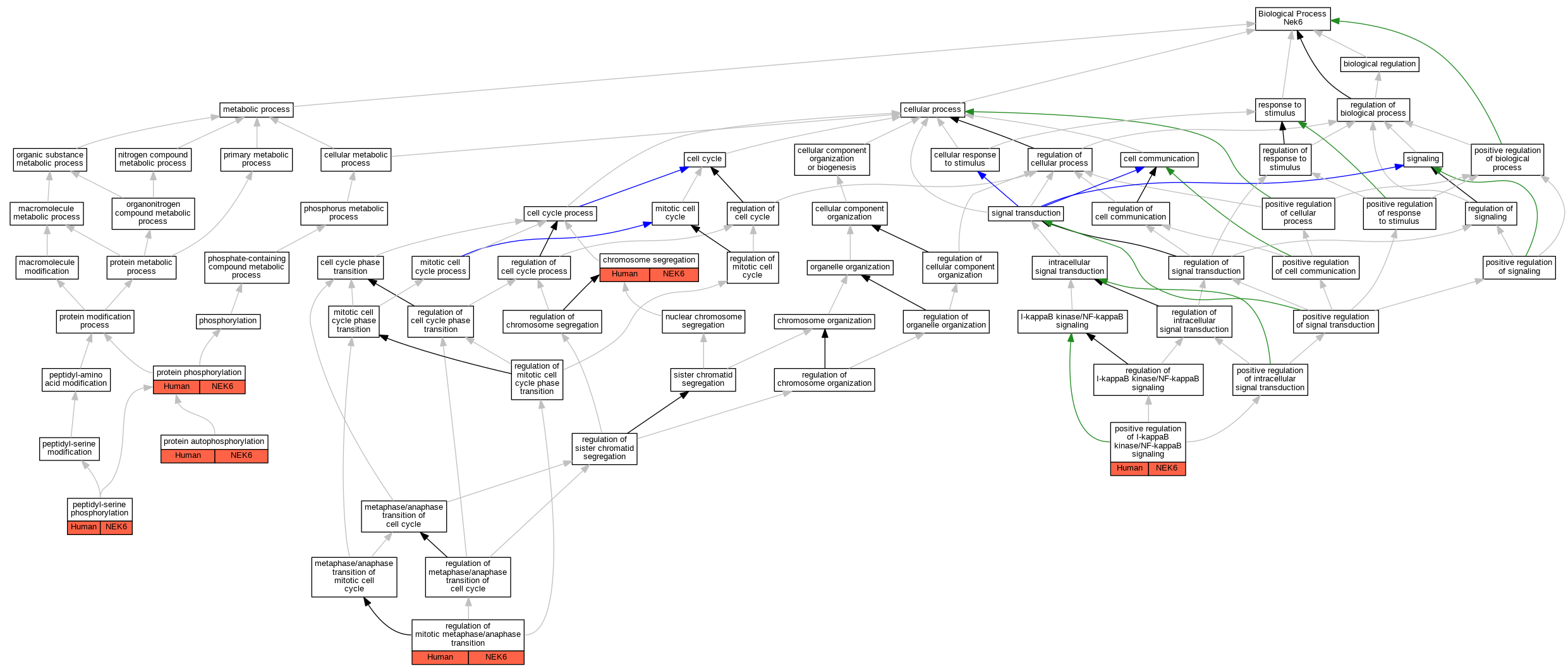
| Biological Process | GO:0007059 | chromosome segregation | NEK6 | IDA | Human | PMID:14563848 | |
| Biological Process | GO:0018105 | peptidyl-serine phosphorylation | NEK6 | IDA | Human | PMID:19001501 | |
| Biological Process | GO:0043123 | positive regulation of I-kappaB kinase/NF-kappaB signaling | NEK6 | HMP | Human | PMID:12761501 | |
| Biological Process | GO:0046777 | protein autophosphorylation | NEK6 | IDA | Human | PMID:14563848 | |
| Biological Process | GO:0046777 | protein autophosphorylation | NEK6 | IDA | Human | PMID:20873783 | |
| Biological Process | GO:0006468 | protein phosphorylation | NEK6 | IDA | Human | PMID:12840024 | |
| Biological Process | GO:0006468 | protein phosphorylation | NEK6 | IDA | Human | PMID:31409757 | |
| Biological Process | GO:0030071 | regulation of mitotic metaphase/anaphase transition | NEK6 | IDA | Human | PMID:14563848 |
| EXP Inferred from experiment |
| IDA Inferred from direct assay |
| IEP Inferred from expression pattern |
| IGI Inferred from genetic interaction |
| IMP Inferred from mutant phenotype |
| IPI Inferred from physical interaction |
| HTP Inferred from High Throughput Experiment |
| HDA Inferred from High Throughput Direct Assay |
| HMP Inferred from High Throughput Mutant Phenotype |
| HGI Inferred from High Throughput Genetic Interaction |
| HEP Inferred from High Throughput Expression Pattern |
Mouse Genome Database (MGD), Gene Expression Database (GXD), Mouse Models of Human Cancer database (MMHCdb) (formerly Mouse Tumor Biology (MTB)), Gene Ontology (GO) |
||
|
Citing These Resources Funding Information Warranty Disclaimer, Privacy Notice, Licensing, & Copyright Send questions and comments to User Support. |
last database update 05/05/2026 MGI 6.24 |
|
|
|
||