|
Source |
Alliance of Genome Resources |



| Category | ID | Classification term | Gene | Evidence | Inferred from | Organism | Reference |
|---|---|---|---|---|---|---|---|
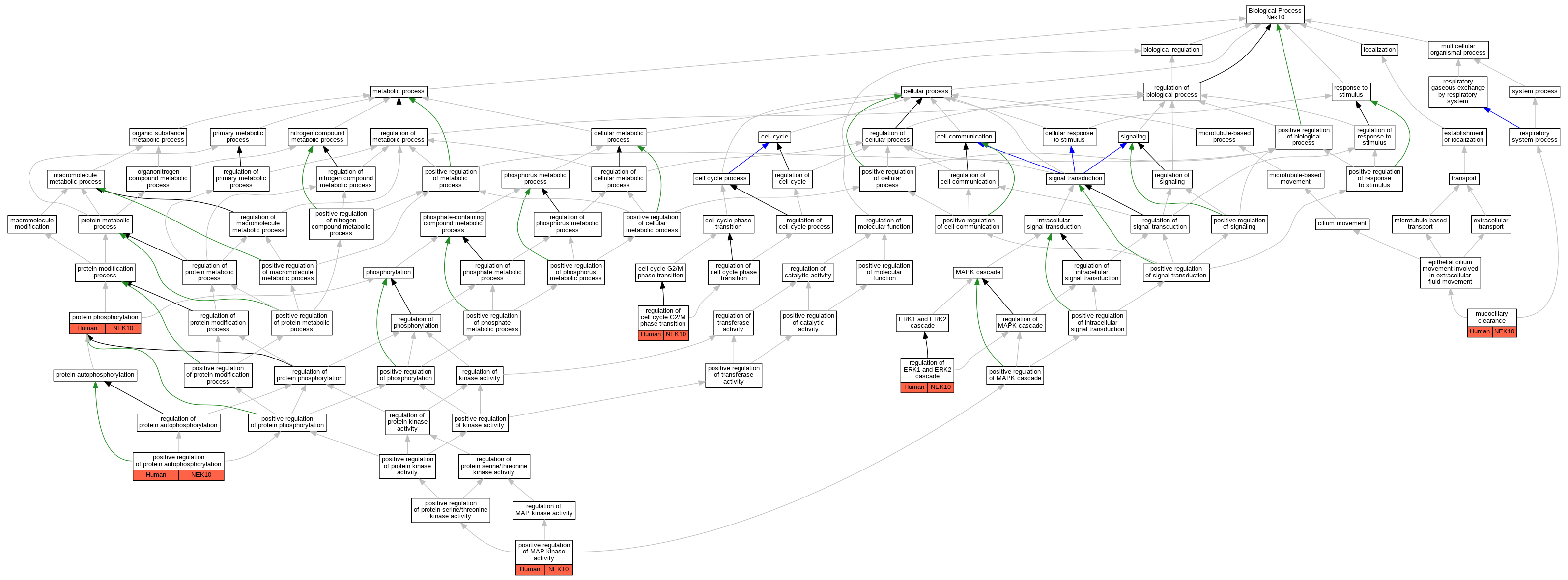
| Molecular Function | GO:0004672 | protein kinase activity | NEK10 | IDA | Human | PMID:20956560 | |
| Cellular Component | GO:1902911 | protein kinase complex | NEK10 | IDA | Human | PMID:20956560 | |
| Biological Process | GO:0120197 | mucociliary clearance | NEK10 | IMP | Human | PMID:31959991 | |
| Biological Process | GO:0043406 | positive regulation of MAP kinase activity | NEK10 | IMP | Human | PMID:20956560 | |
| Biological Process | GO:0031954 | positive regulation of protein autophosphorylation | NEK10 | IDA | Human | PMID:20956560 | |
| Biological Process | GO:0006468 | protein phosphorylation | NEK10 | IDA | Human | PMID:20956560 | |
| Biological Process | GO:1902749 | regulation of cell cycle G2/M phase transition | NEK10 | IMP | Human | PMID:20956560 | |
| Biological Process | GO:0070372 | regulation of ERK1 and ERK2 cascade | NEK10 | IMP | Human | PMID:20956560 |
| EXP Inferred from experiment |
| IDA Inferred from direct assay |
| IEP Inferred from expression pattern |
| IGI Inferred from genetic interaction |
| IMP Inferred from mutant phenotype |
| IPI Inferred from physical interaction |
| HTP Inferred from High Throughput Experiment |
| HDA Inferred from High Throughput Direct Assay |
| HMP Inferred from High Throughput Mutant Phenotype |
| HGI Inferred from High Throughput Genetic Interaction |
| HEP Inferred from High Throughput Expression Pattern |
Mouse Genome Database (MGD), Gene Expression Database (GXD), Mouse Models of Human Cancer database (MMHCdb) (formerly Mouse Tumor Biology (MTB)), Gene Ontology (GO) |
||
|
Citing These Resources Funding Information Warranty Disclaimer, Privacy Notice, Licensing, & Copyright Send questions and comments to User Support. |
last database update 12/30/2025 MGI 6.24 |
|
|
|
||