|
Source |
Alliance of Genome Resources |



| Category | ID | Classification term | Gene | Evidence | Inferred from | Organism | Reference |
|---|---|---|---|---|---|---|---|
| Molecular Function | GO:0005515 | protein binding | NCKIPSD | IPI | UniProtKB:Q9Y613 | Human | PMID:15095401 |
| Molecular Function | GO:0005515 | protein binding | NCKIPSD | IPI | UniProtKB:Q9UQB8 | Human | PMID:16189514 |
| Molecular Function | GO:0005515 | protein binding | NCKIPSD | IPI | UniProtKB:Q9QY17 | Human | PMID:16999739 |
| Molecular Function | GO:0005515 | protein binding | NCKIPSD | IPI | UniProtKB:Q9Z0W5 | Human | PMID:16999739 |
| Molecular Function | GO:0005515 | protein binding | NCKIPSD | IPI | UniProtKB:P06241 | Human | PMID:17474147 |
| Molecular Function | GO:0005515 | protein binding | NCKIPSD | IPI | UniProtKB:Q60437 | Human | PMID:19460367 |
| Molecular Function | GO:0005515 | protein binding | NCKIPSD | IPI | UniProtKB:Q9UQB8 | Human | PMID:19460367 |
| Molecular Function | GO:0005515 | protein binding | NCKIPSD | IPI | UniProtKB:O00233 | Human | PMID:25416956 |
| Molecular Function | GO:0005515 | protein binding | NCKIPSD | IPI | UniProtKB:O60504 | Human | PMID:25416956 |
| Molecular Function | GO:0005515 | protein binding | NCKIPSD | IPI | UniProtKB:P06241 | Human | PMID:25416956 |
| Molecular Function | GO:0005515 | protein binding | NCKIPSD | IPI | UniProtKB:O00233 | Human | PMID:31515488 |
| Molecular Function | GO:0005515 | protein binding | Nckipsd | IPI | RGD:69285 | Rat | PMID:23765104|RGD:11570554 |
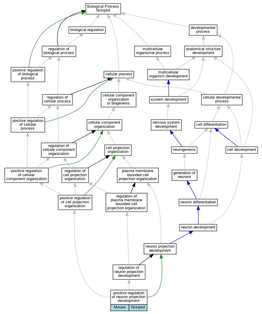
| Biological Process | GO:0010976 | positive regulation of neuron projection development | Nckipsd | IMP | Mouse | MGI:MGI:5619458|PMID:21763308 |
| EXP Inferred from experiment |
| IDA Inferred from direct assay |
| IEP Inferred from expression pattern |
| IGI Inferred from genetic interaction |
| IMP Inferred from mutant phenotype |
| IPI Inferred from physical interaction |
| HTP Inferred from High Throughput Experiment |
| HDA Inferred from High Throughput Direct Assay |
| HMP Inferred from High Throughput Mutant Phenotype |
| HGI Inferred from High Throughput Genetic Interaction |
| HEP Inferred from High Throughput Expression Pattern |
Mouse Genome Database (MGD), Gene Expression Database (GXD), Mouse Models of Human Cancer database (MMHCdb) (formerly Mouse Tumor Biology (MTB)), Gene Ontology (GO) |
||
|
Citing These Resources Funding Information Warranty Disclaimer, Privacy Notice, Licensing, & Copyright Send questions and comments to User Support. |
last database update 09/30/2025 MGI 6.24 |
|
|
|
||