|
Source |
Alliance of Genome Resources |



| Category | ID | Classification term | Gene | Evidence | Inferred from | Organism | Reference |
|---|---|---|---|---|---|---|---|
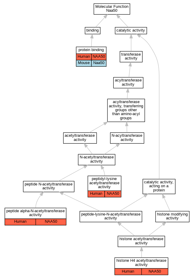
| Molecular Function | GO:0010485 | histone H4 acetyltransferase activity | NAA50 | IDA | Human | PMID:19744929 | |
| Molecular Function | GO:0004596 | peptide alpha-N-acetyltransferase activity | NAA50 | IDA | Human | PMID:17502424 | |
| Molecular Function | GO:0004596 | peptide alpha-N-acetyltransferase activity | NAA50 | IDA | Human | PMID:21900231 | |
| Molecular Function | GO:0004596 | peptide alpha-N-acetyltransferase activity | NAA50 | IDA | Human | PMID:22311970 | |
| Molecular Function | GO:0004596 | peptide alpha-N-acetyltransferase activity | NAA50 | IMP | Human | PMID:27422821 | |
| Molecular Function | GO:0004596 | peptide alpha-N-acetyltransferase activity | NAA50 | IDA | Human | PMID:27484799 | |
| Molecular Function | GO:0052858 | peptidyl-lysine acetyltransferase activity | NAA50 | IDA | Human | PMID:19744929 | |
| Molecular Function | GO:0005515 | protein binding | NAA50 | IPI | UniProtKB:P41227 | Human | PMID:16507339 |
| Molecular Function | GO:0005515 | protein binding | NAA50 | IPI | UniProtKB:Q9BXJ9 | Human | PMID:16507339 |
| Molecular Function | GO:0005515 | protein binding | NAA50 | IPI | UniProtKB:P41227 | Human | PMID:19480662 |
| Molecular Function | GO:0005515 | protein binding | NAA50 | IPI | UniProtKB:O14503 | Human | PMID:25416956 |
| Molecular Function | GO:0005515 | protein binding | NAA50 | IPI | UniProtKB:Q6NYC1 | Human | PMID:25416956 |
| Molecular Function | GO:0005515 | protein binding | NAA50 | IPI | UniProtKB:P41227 | Human | PMID:25489052 |
| Molecular Function | GO:0005515 | protein binding | NAA50 | IPI | UniProtKB:Q9BXJ9 | Human | PMID:28514442 |
| Molecular Function | GO:0005515 | protein binding | NAA50 | IPI | UniProtKB:O14503 | Human | PMID:32296183 |
| Molecular Function | GO:0005515 | protein binding | NAA50 | IPI | UniProtKB:P32243-2 | Human | PMID:32296183 |
| Molecular Function | GO:0005515 | protein binding | NAA50 | IPI | UniProtKB:Q6NYC1 | Human | PMID:32296183 |
| Molecular Function | GO:0005515 | protein binding | Naa50 | IPI | UniProtKB:Q6PHQ8 | Mouse | MGI:MGI:3763295|PMID:16484612 |
| Cellular Component | GO:0005737 | cytoplasm | NAA50 | IDA | Human | PMID:16507339 | |
| Cellular Component | GO:0005737 | cytoplasm | NAA50 | IDA | Human | PMID:17502424 | |
| Cellular Component | GO:0005737 | cytoplasm | NAA50 | IDA | Human | PMID:25732826 | |
| Cellular Component | GO:0005829 | cytosol | NAA50 | IDA | Human | PMID:27422821 | |
| Cellular Component | GO:0070062 | extracellular exosome | NAA50 | HDA | Human | PMID:19056867 | |
| Cellular Component | GO:0031415 | NatA complex | NAA50 | IDA | Human | PMID:16507339 | |
| Cellular Component | GO:0005730 | nucleolus | NAA50 | IDA | Human | GO_REF:0000052 | |
| Cellular Component | GO:0005634 | nucleus | NAA50 | IDA | Human | PMID:25732826 | |
| Biological Process | GO:0034087 | establishment of mitotic sister chromatid cohesion | NAA50 | IDA | Human | PMID:27422821 | |
| Biological Process | GO:0071962 | mitotic sister chromatid cohesion, centromeric | NAA50 | IDA | Human | PMID:17502424 | |
| Biological Process | GO:0006474 | N-terminal protein amino acid acetylation | NAA50 | IDA | Human | PMID:21900231 | |
| Biological Process | GO:0006474 | N-terminal protein amino acid acetylation | NAA50 | IDA | Human | PMID:22311970 | |
| Biological Process | GO:0006474 | N-terminal protein amino acid acetylation | NAA50 | IMP | Human | PMID:27422821 | |
| Biological Process | GO:0006474 | N-terminal protein amino acid acetylation | NAA50 | IDA | Human | PMID:27484799 | |
| Biological Process | GO:0001756 | somitogenesis | naa50 | IMP | ZFIN:ZDB-MRPHLNO-060817-2 | Zfish | PMID:16484612 |
| EXP Inferred from experiment |
| IDA Inferred from direct assay |
| IEP Inferred from expression pattern |
| IGI Inferred from genetic interaction |
| IMP Inferred from mutant phenotype |
| IPI Inferred from physical interaction |
| HTP Inferred from High Throughput Experiment |
| HDA Inferred from High Throughput Direct Assay |
| HMP Inferred from High Throughput Mutant Phenotype |
| HGI Inferred from High Throughput Genetic Interaction |
| HEP Inferred from High Throughput Expression Pattern |
Mouse Genome Database (MGD), Gene Expression Database (GXD), Mouse Models of Human Cancer database (MMHCdb) (formerly Mouse Tumor Biology (MTB)), Gene Ontology (GO) |
||
|
Citing These Resources Funding Information Warranty Disclaimer, Privacy Notice, Licensing, & Copyright Send questions and comments to User Support. |
last database update 12/30/2025 MGI 6.24 |
|
|
|
||