|
Source |
Alliance of Genome Resources |



| Category | ID | Classification term | Gene | Evidence | Inferred from | Organism | Reference |
|---|---|---|---|---|---|---|---|
| Molecular Function | GO:0005515 | protein binding | MZB1 | IPI | UniProtKB:Q99816 | Human | PMID:32296183 |
| Molecular Function | GO:0005515 | protein binding | Mzb1 | IPI | UniProtKB:P08113|UniProtKB:P27773 | Mouse | MGI:MGI:4866969|PMID:21093319 |
| Cellular Component | GO:0034663 | endoplasmic reticulum chaperone complex | Mzb1 | IDA | Mouse | MGI:MGI:4421284|PMID:19805157 | |
| Cellular Component | GO:0005788 | endoplasmic reticulum lumen | Mzb1 | IDA | Mouse | MGI:MGI:4866969|PMID:21093319 | |
| Cellular Component | GO:0005576 | extracellular region | Mzb1 | IDA | Mouse | MGI:MGI:5141331|PMID:21688198 | |
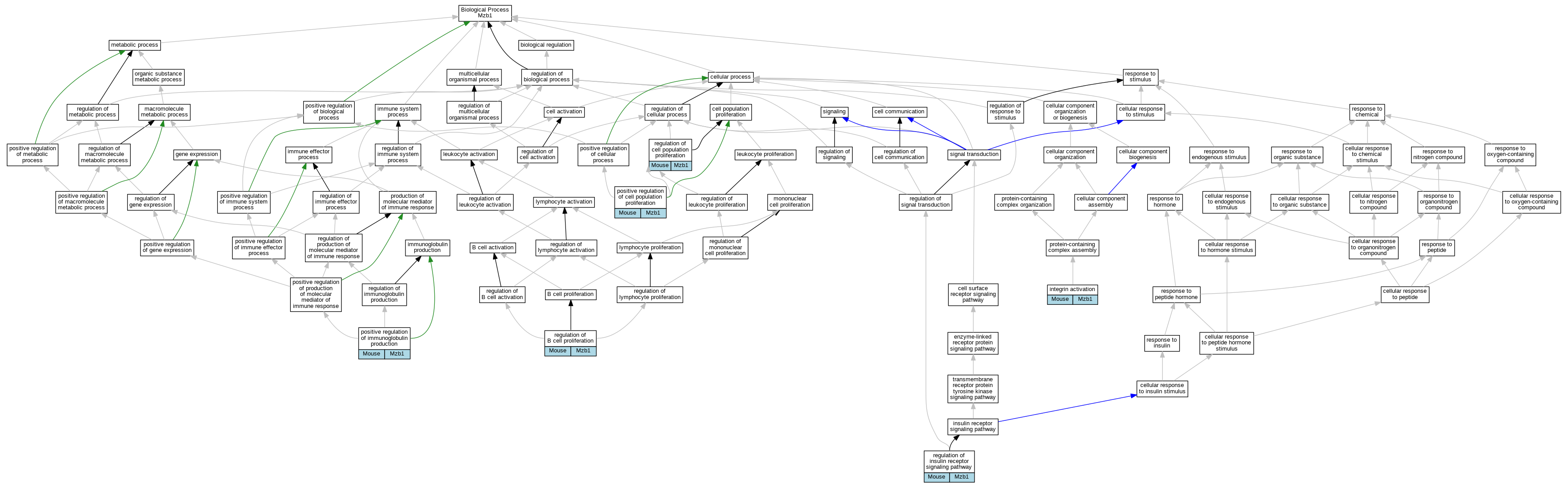
| Biological Process | GO:0033622 | integrin activation | Mzb1 | IMP | Mouse | MGI:MGI:4866969|PMID:21093319 | |
| Biological Process | GO:0008284 | positive regulation of cell population proliferation | Mzb1 | IDA | Mouse | MGI:MGI:5141331|PMID:21688198 | |
| Biological Process | GO:0002639 | positive regulation of immunoglobulin production | Mzb1 | IMP | Mouse | MGI:MGI:4366098|PMID:19805154 | |
| Biological Process | GO:0002639 | positive regulation of immunoglobulin production | Mzb1 | IMP | Mouse | MGI:MGI:4421284|PMID:19805157 | |
| Biological Process | GO:0030888 | regulation of B cell proliferation | Mzb1 | IMP | Mouse | MGI:MGI:4866969|PMID:21093319 | |
| Biological Process | GO:0042127 | regulation of cell population proliferation | Mzb1 | IMP | Mouse | MGI:MGI:4866969|PMID:21093319 | |
| Biological Process | GO:0046626 | regulation of insulin receptor signaling pathway | Mzb1 | IDA | Mouse | MGI:MGI:5141331|PMID:21688198 |
| EXP Inferred from experiment |
| IDA Inferred from direct assay |
| IEP Inferred from expression pattern |
| IGI Inferred from genetic interaction |
| IMP Inferred from mutant phenotype |
| IPI Inferred from physical interaction |
| HTP Inferred from High Throughput Experiment |
| HDA Inferred from High Throughput Direct Assay |
| HMP Inferred from High Throughput Mutant Phenotype |
| HGI Inferred from High Throughput Genetic Interaction |
| HEP Inferred from High Throughput Expression Pattern |
Mouse Genome Database (MGD), Gene Expression Database (GXD), Mouse Models of Human Cancer database (MMHCdb) (formerly Mouse Tumor Biology (MTB)), Gene Ontology (GO) |
||
|
Citing These Resources Funding Information Warranty Disclaimer, Privacy Notice, Licensing, & Copyright Send questions and comments to User Support. |
last database update 09/30/2025 MGI 6.24 |
|
|
|
||