|
Source |
Alliance of Genome Resources |



| Category | ID | Classification term | Gene | Evidence | Inferred from | Organism | Reference |
|---|---|---|---|---|---|---|---|
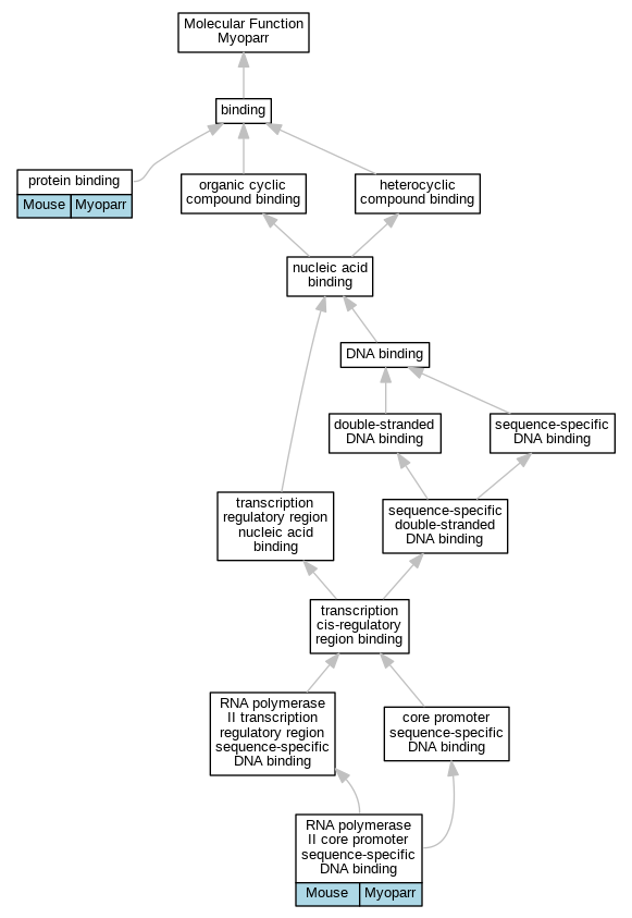
| Molecular Function | GO:0005515 | protein binding | Myoparr | IPI | MGI:MGI:1914290 | Mouse | PMID:30622218 |
| Molecular Function | GO:0000979 | RNA polymerase II core promoter sequence-specific DNA binding | Myoparr | IDA | Mouse | PMID:30622218 | |
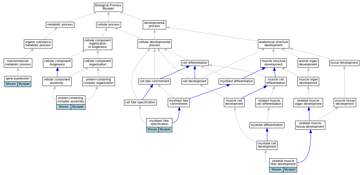
| Biological Process | GO:0010467 | gene expression | Myoparr | IMP | Mouse | PMID:30622218 | |
| Biological Process | GO:0048626 | myoblast fate specification | Myoparr | IDA | Mouse | PMID:30622218 | |
| Biological Process | GO:0065003 | protein-containing complex assembly | Myoparr | IMP | Mouse | PMID:30622218 | |
| Biological Process | GO:0048741 | skeletal muscle fiber development | Myoparr | IMP | Mouse | PMID:30622218 |
| EXP Inferred from experiment |
| IDA Inferred from direct assay |
| IEP Inferred from expression pattern |
| IGI Inferred from genetic interaction |
| IMP Inferred from mutant phenotype |
| IPI Inferred from physical interaction |
| HTP Inferred from High Throughput Experiment |
| HDA Inferred from High Throughput Direct Assay |
| HMP Inferred from High Throughput Mutant Phenotype |
| HGI Inferred from High Throughput Genetic Interaction |
| HEP Inferred from High Throughput Expression Pattern |
Mouse Genome Database (MGD), Gene Expression Database (GXD), Mouse Models of Human Cancer database (MMHCdb) (formerly Mouse Tumor Biology (MTB)), Gene Ontology (GO) |
||
|
Citing These Resources Funding Information Warranty Disclaimer, Privacy Notice, Licensing, & Copyright Send questions and comments to User Support. |
last database update 12/30/2025 MGI 6.24 |
|
|
|
||