|
Source |
Alliance of Genome Resources |



| Category | ID | Classification term | Gene | Evidence | Inferred from | Organism | Reference |
|---|---|---|---|---|---|---|---|
| Molecular Function | GO:0032036 | myosin heavy chain binding | Myl12b | IPI | PR:Q5SV80 | Mouse | PMID:24825904 |
| Molecular Function | GO:0005515 | protein binding | MYL12B | IPI | UniProtKB:P35749 | Human | PMID:19328794 |
| Molecular Function | GO:0005515 | protein binding | MYL12B | IPI | UniProtKB:P60709 | Human | PMID:19328794 |
| Molecular Function | GO:0005515 | protein binding | MYL12B | IPI | UniProtKB:Q6X4W1-2 | Human | PMID:32296183 |
| Molecular Function | GO:0005515 | protein binding | MYL12A | IPI | UniProtKB:Q62868 | Human | PMID:21457715 |
| Cellular Component | GO:0045177 | apical part of cell | Myl12b | IDA | Mouse | PMID:15037549 | |
| Cellular Component | GO:0005938 | cell cortex | MYL12B | IDA | Human | PMID:23870127 | |
| Cellular Component | GO:0070062 | extracellular exosome | MYL12B | HDA | Human | PMID:20458337 | |
| Cellular Component | GO:0070062 | extracellular exosome | MYL12A | HDA | Human | PMID:20458337 | |
| Cellular Component | GO:0016460 | myosin II complex | Myl12b | IDA | Mouse | PMID:21126233 | |
| Cellular Component | GO:0032991 | protein-containing complex | Myl12b | IDA | Rat | PMID:15823548|RGD:1600561 | |
| Cellular Component | GO:0001725 | stress fiber | Myl12b | IDA | Mouse | PMID:21126233 | |
| Cellular Component | GO:0030018 | Z disc | Myl12b | IDA | Mouse | PMID:21126233 | |
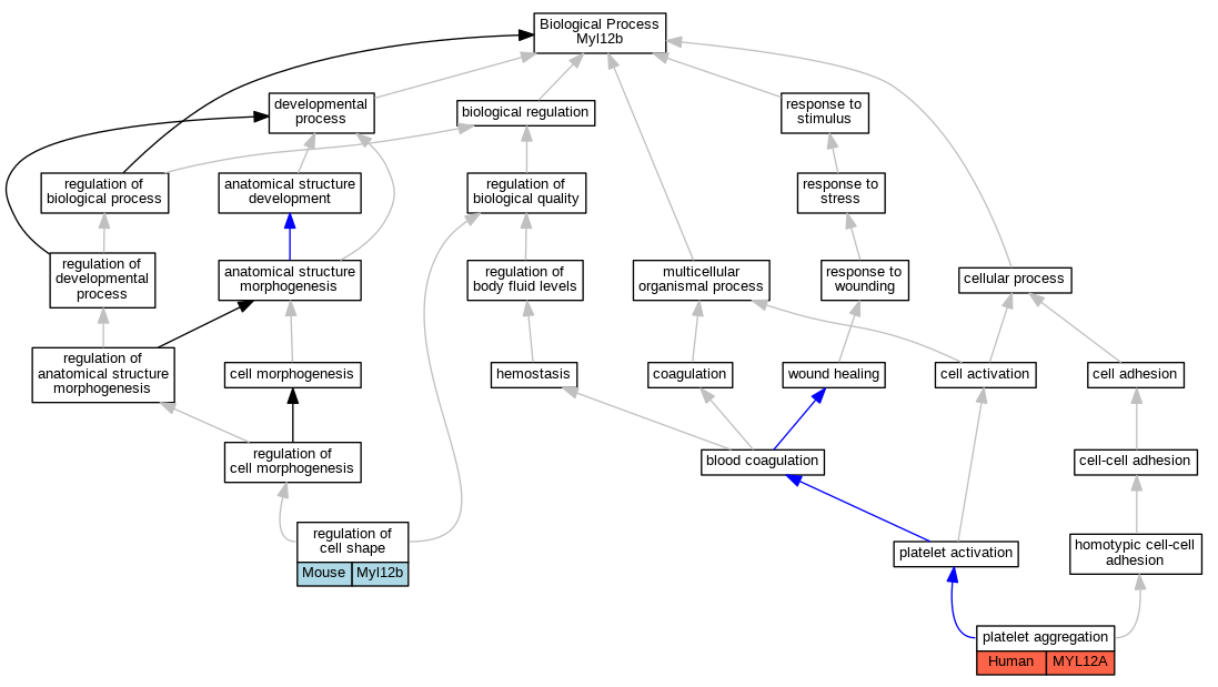
| Biological Process | GO:0070527 | platelet aggregation | MYL12A | HMP | Human | PMID:23382103 | |
| Biological Process | GO:0008360 | regulation of cell shape | Myl12b | IMP | Mouse | PMID:21126233 |
| EXP Inferred from experiment |
| IDA Inferred from direct assay |
| IEP Inferred from expression pattern |
| IGI Inferred from genetic interaction |
| IMP Inferred from mutant phenotype |
| IPI Inferred from physical interaction |
| HTP Inferred from High Throughput Experiment |
| HDA Inferred from High Throughput Direct Assay |
| HMP Inferred from High Throughput Mutant Phenotype |
| HGI Inferred from High Throughput Genetic Interaction |
| HEP Inferred from High Throughput Expression Pattern |
Mouse Genome Database (MGD), Gene Expression Database (GXD), Mouse Models of Human Cancer database (MMHCdb) (formerly Mouse Tumor Biology (MTB)), Gene Ontology (GO) |
||
|
Citing These Resources Funding Information Warranty Disclaimer, Privacy Notice, Licensing, & Copyright Send questions and comments to User Support. |
last database update 12/30/2025 MGI 6.24 |
|
|
|
||