|
Source |
Alliance of Genome Resources |



| Category | ID | Classification term | Gene | Evidence | Inferred from | Organism | Reference |
|---|---|---|---|---|---|---|---|
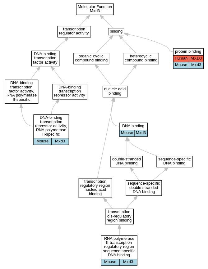
| Molecular Function | GO:0003677 | DNA binding | Mxd3 | IDA | Mouse | PMID:8521822 | |
| Molecular Function | GO:0001227 | DNA-binding transcription repressor activity, RNA polymerase II-specific | Mxd3 | IMP | Mouse | MGI:MGI:77472|PMID:8521822 | |
| Molecular Function | GO:0001227 | DNA-binding transcription repressor activity, RNA polymerase II-specific | Mxd3 | IDA | Mouse | MGI:MGI:77472|PMID:8521822 | |
| Molecular Function | GO:0005515 | protein binding | MXD3 | IPI | UniProtKB:P60409 | Human | PMID:25416956 |
| Molecular Function | GO:0005515 | protein binding | MXD3 | IPI | UniProtKB:Q7Z3S9 | Human | PMID:25416956 |
| Molecular Function | GO:0005515 | protein binding | MXD3 | IPI | UniProtKB:Q7Z3S9 | Human | PMID:31515488 |
| Molecular Function | GO:0005515 | protein binding | MXD3 | IPI | UniProtKB:A8MQ03 | Human | PMID:32296183 |
| Molecular Function | GO:0005515 | protein binding | MXD3 | IPI | UniProtKB:P0DPK4 | Human | PMID:32296183 |
| Molecular Function | GO:0005515 | protein binding | MXD3 | IPI | UniProtKB:P37198 | Human | PMID:32296183 |
| Molecular Function | GO:0005515 | protein binding | MXD3 | IPI | UniProtKB:Q07627 | Human | PMID:32296183 |
| Molecular Function | GO:0005515 | protein binding | MXD3 | IPI | UniProtKB:Q15323 | Human | PMID:32296183 |
| Molecular Function | GO:0005515 | protein binding | MXD3 | IPI | UniProtKB:Q8IUG1 | Human | PMID:32296183 |
| Molecular Function | GO:0005515 | protein binding | MXD3 | IPI | UniProtKB:Q9BYR6 | Human | PMID:32296183 |
| Molecular Function | GO:0005515 | protein binding | MXD3 | IPI | UniProtKB:Q9UBB9 | Human | PMID:32296183 |
| Molecular Function | GO:0005515 | protein binding | Mxd3 | IPI | PR:P28574-2 | Mouse | PMID:10229200 |
| Molecular Function | GO:0005515 | protein binding | Mxd3 | IPI | PR:Q62141 | Mouse | PMID:8521822 |
| Molecular Function | GO:0005515 | protein binding | Mxd3 | IPI | PR:Q60520 | Mouse | PMID:8521822 |
| Molecular Function | GO:0005515 | protein binding | Mxd3 | IPI | PR:P28574 | Mouse | PMID:8521822 |
| Molecular Function | GO:0000977 | RNA polymerase II transcription regulatory region sequence-specific DNA binding | Mxd3 | IMP | Mouse | MGI:MGI:77472|PMID:8521822 | |
| Cellular Component | GO:0090575 | RNA polymerase II transcription regulator complex | Mxd3 | IMP | Mouse | MGI:MGI:77472|PMID:8521822 | |
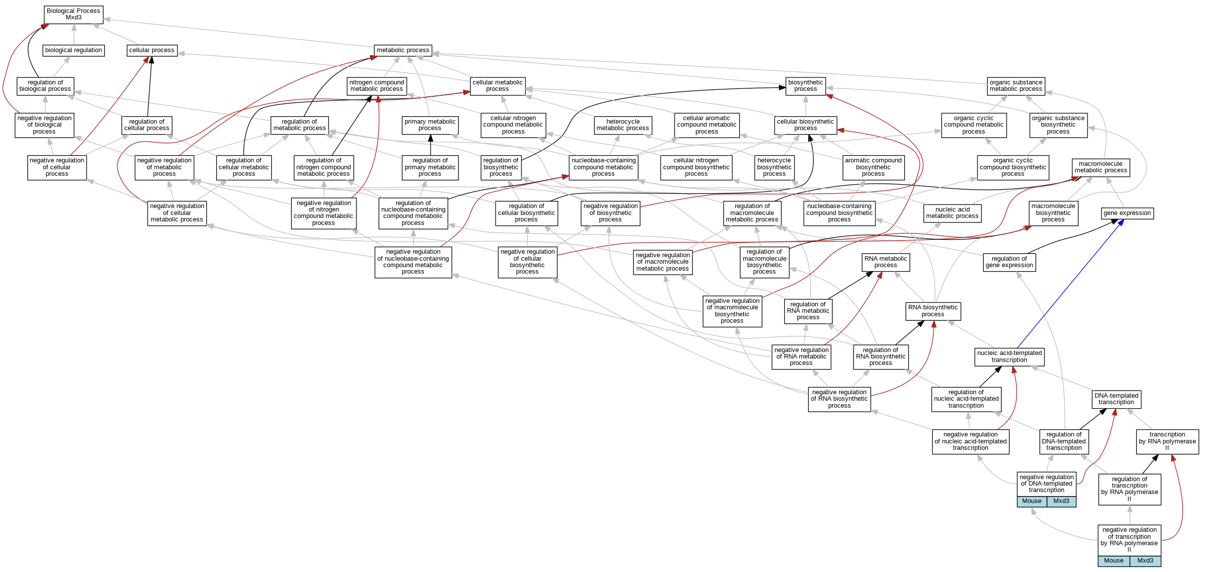
| Biological Process | GO:0045892 | negative regulation of DNA-templated transcription | Mxd3 | IGI | MGI:MGI:97250 | Mouse | PMID:8521822 |
| Biological Process | GO:0045892 | negative regulation of DNA-templated transcription | Mxd3 | IGI | MGI:MGI:96921 | Mouse | PMID:8521822 |
| Biological Process | GO:0000122 | negative regulation of transcription by RNA polymerase II | Mxd3 | IDA | Mouse | MGI:MGI:77472|PMID:8521822 |
| EXP Inferred from experiment |
| IDA Inferred from direct assay |
| IEP Inferred from expression pattern |
| IGI Inferred from genetic interaction |
| IMP Inferred from mutant phenotype |
| IPI Inferred from physical interaction |
| HTP Inferred from High Throughput Experiment |
| HDA Inferred from High Throughput Direct Assay |
| HMP Inferred from High Throughput Mutant Phenotype |
| HGI Inferred from High Throughput Genetic Interaction |
| HEP Inferred from High Throughput Expression Pattern |
Mouse Genome Database (MGD), Gene Expression Database (GXD), Mouse Models of Human Cancer database (MMHCdb) (formerly Mouse Tumor Biology (MTB)), Gene Ontology (GO) |
||
|
Citing These Resources Funding Information Warranty Disclaimer, Privacy Notice, Licensing, & Copyright Send questions and comments to User Support. |
last database update 09/30/2025 MGI 6.24 |
|
|
|
||