|
Source |
Alliance of Genome Resources |



| Category | ID | Classification term | Gene | Evidence | Inferred from | Organism | Reference |
|---|---|---|---|---|---|---|---|
| Molecular Function | GO:0005524 | ATP binding | MTREX | IDA | Human | PMID:29844170 | |
| Molecular Function | GO:0005524 | ATP binding | MTREX | IDA | Human | PMID:31358741 | |
| Molecular Function | GO:0005515 | protein binding | MTREX | IPI | UniProtKB:Q99547 | Human | PMID:15231747 |
| Molecular Function | GO:0005515 | protein binding | MTREX | IPI | UniProtKB:Q6NZY4 | Human | PMID:16263084 |
| Molecular Function | GO:0005515 | protein binding | MTREX | IPI | UniProtKB:O15381 | Human | PMID:16782053 |
| Molecular Function | GO:0005515 | protein binding | MTREX | IPI | UniProtKB:Q99547 | Human | PMID:17412707 |
| Molecular Function | GO:0005515 | protein binding | MTREX | IPI | UniProtKB:O15381 | Human | PMID:26166824 |
| Molecular Function | GO:0005515 | protein binding | MTREX | IPI | UniProtKB:Q6RFH5 | Human | PMID:26456651 |
| Molecular Function | GO:0005515 | protein binding | MTREX | IPI | UniProtKB:O60293 | Human | PMID:27871484 |
| Molecular Function | GO:0005515 | protein binding | MTREX | IPI | UniProtKB:Q9Y580 | Human | PMID:27871484 |
| Molecular Function | GO:0005515 | protein binding | MTREX | IPI | UniProtKB:Q6NZY4 | Human | PMID:27905398 |
| Molecular Function | GO:0005515 | protein binding | MTREX | IPI | UniProtKB:Q6RFH5 | Human | PMID:29107693 |
| Molecular Function | GO:0005515 | protein binding | MTREX | IPI | UniProtKB:Q6NZY4 | Human | PMID:29844170 |
| Molecular Function | GO:0005515 | protein binding | MTREX | IPI | UniProtKB:Q9H7Z3 | Human | PMID:29902117 |
| Molecular Function | GO:0005515 | protein binding | MTREX | IPI | UniProtKB:Q9H7Z3 | Human | PMID:30538148 |
| Molecular Function | GO:0005515 | protein binding | MTREX | IPI | UniProtKB:P24928,UniProtKB:Q9Y580 | Human | PMID:30824372 |
| Molecular Function | GO:0005515 | protein binding | MTREX | IPI | UniProtKB:P50750,UniProtKB:Q4G0J3 | Human | PMID:30824372 |
| Molecular Function | GO:0005515 | protein binding | MTREX | IPI | UniProtKB:Q9H7Z3 | Human | PMID:30842217 |
| Molecular Function | GO:0005515 | protein binding | MTREX | IPI | UniProtKB:O15381 | Human | PMID:31358741 |
| Molecular Function | GO:0005515 | protein binding | MTREX | IPI | UniProtKB:Q6NZY4 | Human | PMID:31358741 |
| Molecular Function | GO:0003723 | RNA binding | MTREX | HDA | Human | PMID:22658674 | |
| Molecular Function | GO:0003724 | RNA helicase activity | MTREX | IDA | Human | PMID:29844170 | |
| Molecular Function | GO:0003724 | RNA helicase activity | MTREX | IDA | Human | PMID:29906447 | |
| Cellular Component | GO:0071013 | catalytic step 2 spliceosome | MTREX | IDA | Human | PMID:11991638 | |
| Cellular Component | GO:0005654 | nucleoplasm | MTREX | IDA | Human | GO_REF:0000052 | |
| Cellular Component | GO:0005634 | nucleus | MTREX | IDA | Human | PMID:16263084 | |
| Cellular Component | GO:0005634 | nucleus | MTREX | IDA | Human | PMID:16782053 | |
| Cellular Component | GO:0031499 | TRAMP complex | MTREX | IDA | Human | PMID:21855801 | |
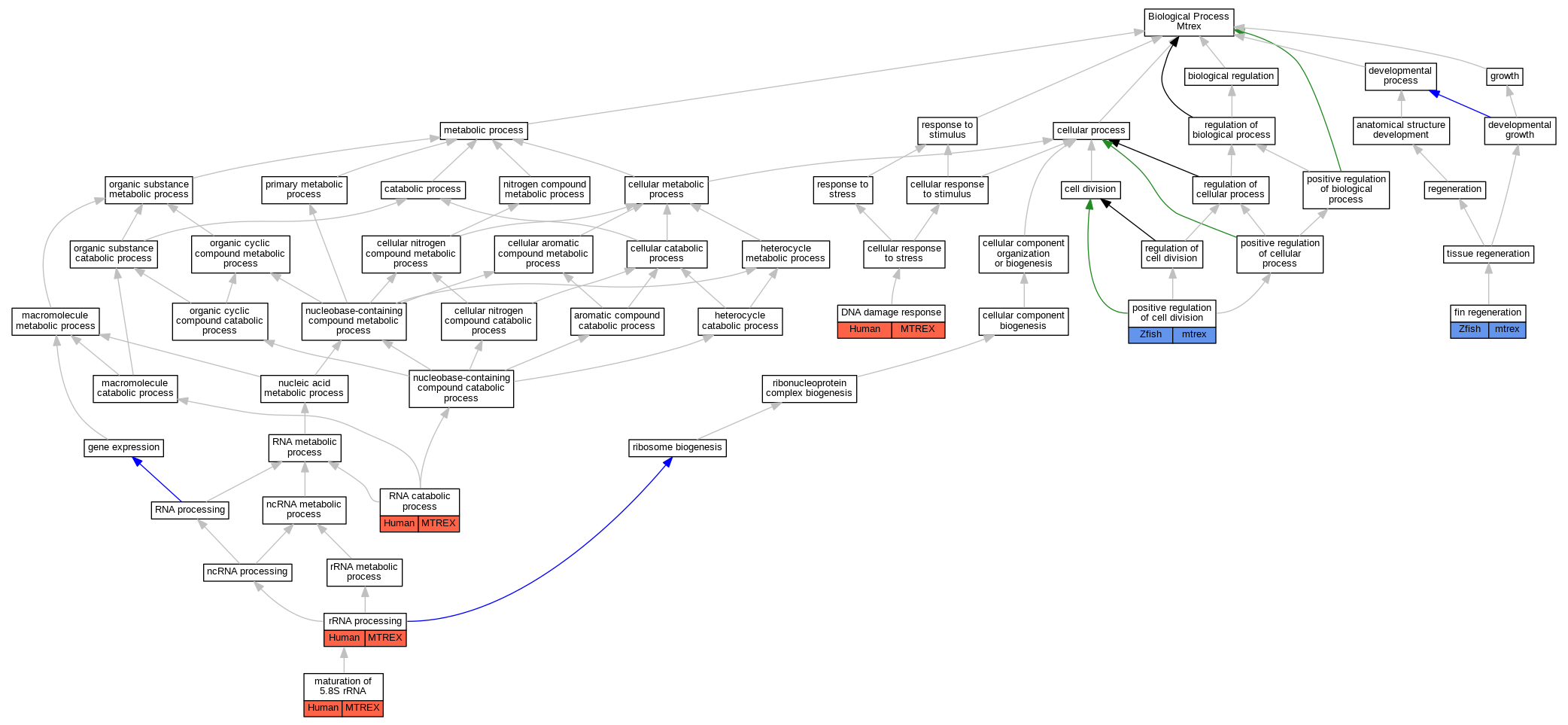
| Biological Process | GO:0006974 | DNA damage response | MTREX | IMP | Human | PMID:29902117 | |
| Biological Process | GO:0031101 | fin regeneration | mtrex | IMP | ZFIN:ZDB-GENO-071114-2 | Zfish | PMID:17542649 |
| Biological Process | GO:0000460 | maturation of 5.8S rRNA | MTREX | IMP | Human | PMID:17412707 | |
| Biological Process | GO:0051781 | positive regulation of cell division | mtrex | IMP | ZFIN:ZDB-GENO-071114-2 | Zfish | PMID:17542649 |
| Biological Process | GO:0006401 | RNA catabolic process | MTREX | IDA | Human | PMID:29906447 | |
| Biological Process | GO:0006364 | rRNA processing | MTREX | IMP | Human | PMID:29107693 |
| EXP Inferred from experiment |
| IDA Inferred from direct assay |
| IEP Inferred from expression pattern |
| IGI Inferred from genetic interaction |
| IMP Inferred from mutant phenotype |
| IPI Inferred from physical interaction |
| HTP Inferred from High Throughput Experiment |
| HDA Inferred from High Throughput Direct Assay |
| HMP Inferred from High Throughput Mutant Phenotype |
| HGI Inferred from High Throughput Genetic Interaction |
| HEP Inferred from High Throughput Expression Pattern |
Mouse Genome Database (MGD), Gene Expression Database (GXD), Mouse Models of Human Cancer database (MMHCdb) (formerly Mouse Tumor Biology (MTB)), Gene Ontology (GO) |
||
|
Citing These Resources Funding Information Warranty Disclaimer, Privacy Notice, Licensing, & Copyright Send questions and comments to User Support. |
last database update 09/30/2025 MGI 6.24 |
|
|
|
||