|
Source |
Alliance of Genome Resources |



| Category | ID | Classification term | Gene | Evidence | Inferred from | Organism | Reference |
|---|---|---|---|---|---|---|---|
| Molecular Function | GO:0005515 | protein binding | MTERF4 | IPI | UniProtKB:Q96CB9 | Human | PMID:21531335 |
| Molecular Function | GO:0005515 | protein binding | MTERF4 | IPI | UniProtKB:Q96CB9-1 | Human | PMID:22949673 |
| Molecular Function | GO:0005515 | protein binding | MTERF4 | IPI | UniProtKB:Q96CB9-1 | Human | PMID:23022348 |
| Molecular Function | GO:0005515 | protein binding | MTERF4 | IPI | UniProtKB:P50402 | Human | PMID:32296183 |
| Molecular Function | GO:0005515 | protein binding | MTERF4 | IPI | UniProtKB:Q6ZPD8 | Human | PMID:32296183 |
| Molecular Function | GO:0005515 | protein binding | MTERF4 | IPI | UniProtKB:Q8N9N5-2 | Human | PMID:32296183 |
| Molecular Function | GO:0005515 | protein binding | MTERF4 | IPI | UniProtKB:Q9UBN6 | Human | PMID:32296183 |
| Molecular Function | GO:0005515 | protein binding | MTERF4 | IPI | UniProtKB:Q9UHD4 | Human | PMID:32296183 |
| Molecular Function | GO:0005515 | protein binding | MTERF4 | IPI | UniProtKB:Q9UJX0 | Human | PMID:32296183 |
| Molecular Function | GO:0019843 | rRNA binding | MTERF4 | IDA | Human | PMID:21531335 | |
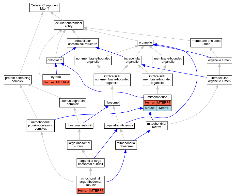
| Cellular Component | GO:0005829 | cytosol | MTERF4 | IDA | Human | GO_REF:0000052 | |
| Cellular Component | GO:0005762 | mitochondrial large ribosomal subunit | MTERF4 | IDA | Human | PMID:21531335 | |
| Cellular Component | GO:0005739 | mitochondrion | MTERF4 | IDA | Human | GO_REF:0000052 | |
| Cellular Component | GO:0005739 | mitochondrion | Mterf4 | IDA | Mouse | PMID:21531335 | |
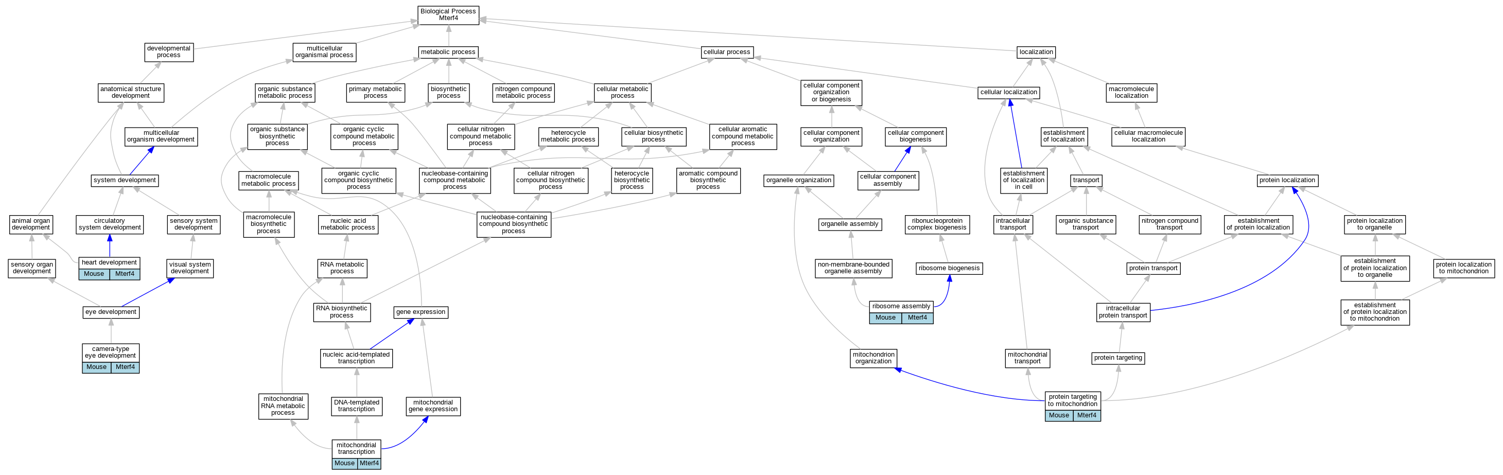
| Biological Process | GO:0043010 | camera-type eye development | Mterf4 | IMP | MGI:MGI:5288506 | Mouse | PMID:21531335 |
| Biological Process | GO:0007507 | heart development | Mterf4 | IMP | MGI:MGI:5288506 | Mouse | PMID:21531335 |
| Biological Process | GO:0006390 | mitochondrial transcription | Mterf4 | IMP | MGI:MGI:2182095,MGI:MGI:5288505 | Mouse | PMID:21531335 |
| Biological Process | GO:0006626 | protein targeting to mitochondrion | Mterf4 | IMP | Mouse | PMID:21531335 | |
| Biological Process | GO:0042255 | ribosome assembly | Mterf4 | IMP | MGI:MGI:2182095,MGI:MGI:5288505 | Mouse | PMID:21531335 |
| EXP Inferred from experiment |
| IDA Inferred from direct assay |
| IEP Inferred from expression pattern |
| IGI Inferred from genetic interaction |
| IMP Inferred from mutant phenotype |
| IPI Inferred from physical interaction |
| HTP Inferred from High Throughput Experiment |
| HDA Inferred from High Throughput Direct Assay |
| HMP Inferred from High Throughput Mutant Phenotype |
| HGI Inferred from High Throughput Genetic Interaction |
| HEP Inferred from High Throughput Expression Pattern |
Mouse Genome Database (MGD), Gene Expression Database (GXD), Mouse Models of Human Cancer database (MMHCdb) (formerly Mouse Tumor Biology (MTB)), Gene Ontology (GO) |
||
|
Citing These Resources Funding Information Warranty Disclaimer, Privacy Notice, Licensing, & Copyright Send questions and comments to User Support. |
last database update 12/30/2025 MGI 6.24 |
|
|
|
||