|
Source |
Alliance of Genome Resources |



| Category | ID | Classification term | Gene | Evidence | Inferred from | Organism | Reference |
|---|---|---|---|---|---|---|---|
| Molecular Function | GO:0005515 | protein binding | MPC1 | IPI | UniProtKB:O95563 | Human | PMID:32296183 |
| Molecular Function | GO:0050833 | pyruvate transmembrane transporter activity | Mpc1 | IDA | Mouse | PMID:22628554 | |
| Molecular Function | GO:0050833 | pyruvate transmembrane transporter activity | Mpc1 | IGI | MGI:MGI:1917706 | Mouse | PMID:22628554 |
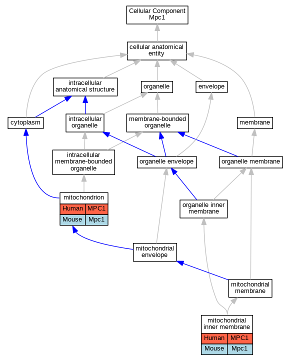
| Cellular Component | GO:0005743 | mitochondrial inner membrane | MPC1 | IDA | Human | PMID:26253029 | |
| Cellular Component | GO:0005743 | mitochondrial inner membrane | Mpc1 | IDA | Mouse | PMID:22628554 | |
| Cellular Component | GO:0005743 | mitochondrial inner membrane | Mpc1 | HDA | Mouse | PMID:12865426 | |
| Cellular Component | GO:0005739 | mitochondrion | MPC1 | IDA | Human | GO_REF:0000052 | |
| Cellular Component | GO:0005739 | mitochondrion | Mpc1 | HDA | Mouse | PMID:18614015 | |
| Biological Process | GO:0006086 | acetyl-CoA biosynthetic process from pyruvate | Mpc1 | IMP | Mouse | PMID:22628558 | |
| Biological Process | GO:1990830 | cellular response to leukemia inhibitory factor | Mpc1 | IEP | Mouse | PMID:20439489 | |
| Biological Process | GO:0048565 | digestive tract development | mpc1 | IMP | ZFIN:ZDB-MRPHLNO-180130-8 | Zfish | PMID:28397687 |
| Biological Process | GO:0006850 | mitochondrial pyruvate transmembrane transport | MPC1 | IDA | Human | PMID:26253029 | |
| Biological Process | GO:0006850 | mitochondrial pyruvate transmembrane transport | MPC1 | IDA | Human | PMID:27317664 | |
| Biological Process | GO:0006850 | mitochondrial pyruvate transmembrane transport | Mpc1 | IGI | MGI:MGI:1917706 | Mouse | PMID:22628554 |
| Biological Process | GO:0006090 | pyruvate metabolic process | mpc1 | IMP | ZFIN:ZDB-MRPHLNO-180130-8 | Zfish | PMID:28397687 |
| EXP Inferred from experiment |
| IDA Inferred from direct assay |
| IEP Inferred from expression pattern |
| IGI Inferred from genetic interaction |
| IMP Inferred from mutant phenotype |
| IPI Inferred from physical interaction |
| HTP Inferred from High Throughput Experiment |
| HDA Inferred from High Throughput Direct Assay |
| HMP Inferred from High Throughput Mutant Phenotype |
| HGI Inferred from High Throughput Genetic Interaction |
| HEP Inferred from High Throughput Expression Pattern |
Mouse Genome Database (MGD), Gene Expression Database (GXD), Mouse Models of Human Cancer database (MMHCdb) (formerly Mouse Tumor Biology (MTB)), Gene Ontology (GO) |
||
|
Citing These Resources Funding Information Warranty Disclaimer, Privacy Notice, Licensing, & Copyright Send questions and comments to User Support. |
last database update 12/30/2025 MGI 6.24 |
|
|
|
||