|
Source |
Alliance of Genome Resources |



| Category | ID | Classification term | Gene | Evidence | Inferred from | Organism | Reference |
|---|---|---|---|---|---|---|---|
| Molecular Function | GO:0005524 | ATP binding | MORC2 | IDA | Human | PMID:29440755 | |
| Molecular Function | GO:0016887 | ATP hydrolysis activity | MORC2 | IDA | Human | PMID:23260667 | |
| Molecular Function | GO:0016887 | ATP hydrolysis activity | MORC2 | IDA | Human | PMID:29440755 | |
| Molecular Function | GO:0003682 | chromatin binding | MORC2 | IDA | Human | PMID:23260667 | |
| Molecular Function | GO:0003682 | chromatin binding | MORC2 | IDA | Human | PMID:29211708 | |
| Molecular Function | GO:0042393 | histone binding | Morc2a | IMP | Mouse | MGI:MGI:6271895|PMID:29728365 | |
| Molecular Function | GO:0000287 | magnesium ion binding | MORC2 | IDA | Human | PMID:29440755 | |
| Molecular Function | GO:0005515 | protein binding | MORC2 | IPI | UniProtKB:Q99549,UniProtKB:Q9UK61 | Human | PMID:28581500 |
| Molecular Function | GO:0005515 | protein binding | Morc2a | IPI | UniProtKB:Q8C5W4 | Mouse | MGI:MGI:6115697|PMID:29329290 |
| Molecular Function | GO:0042803 | protein homodimerization activity | MORC2 | IDA | Human | PMID:29440755 | |
| Molecular Function | GO:0008270 | zinc ion binding | MORC2 | IDA | Human | PMID:29440755 | |
| Cellular Component | GO:0005737 | cytoplasm | MORC2 | IDA | Human | PMID:23260667 | |
| Cellular Component | GO:0005829 | cytosol | MORC2 | IDA | Human | GO_REF:0000052 | |
| Cellular Component | GO:0000792 | heterochromatin | MORC2 | IDA | Human | PMID:28581500 | |
| Cellular Component | GO:0016363 | nuclear matrix | MORC2 | IDA | Human | PMID:23260667 | |
| Cellular Component | GO:0005654 | nucleoplasm | MORC2 | IDA | Human | GO_REF:0000052 | |
| Cellular Component | GO:0005634 | nucleus | MORC2 | IDA | Human | PMID:23260667 | |
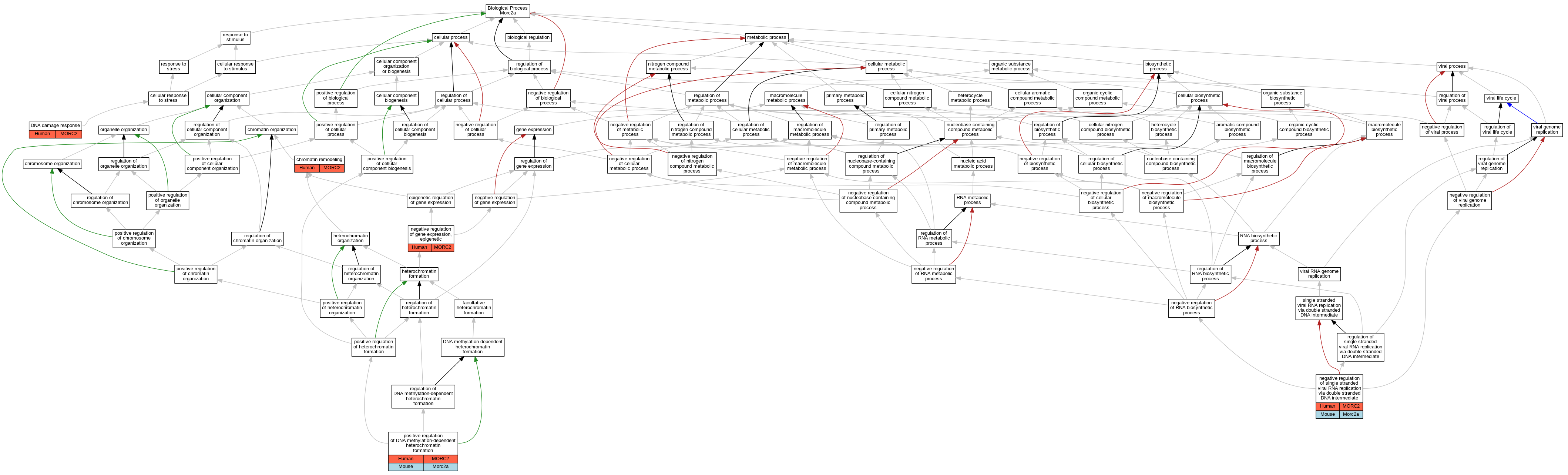
| Biological Process | GO:0006338 | chromatin remodeling | MORC2 | IDA | Human | PMID:23260667 | |
| Biological Process | GO:0006974 | DNA damage response | MORC2 | IDA | Human | PMID:23260667 | |
| Biological Process | GO:0045814 | negative regulation of gene expression, epigenetic | MORC2 | IDA | Human | PMID:28581500 | |
| Biological Process | GO:0045814 | negative regulation of gene expression, epigenetic | MORC2 | IDA | Human | PMID:29211708 | |
| Biological Process | GO:0045869 | negative regulation of single stranded viral RNA replication via double stranded DNA intermediate | MORC2 | IMP | Human | PMID:29211708 | |
| Biological Process | GO:0045869 | negative regulation of single stranded viral RNA replication via double stranded DNA intermediate | Morc2a | IMP | Mouse | MGI:MGI:6271895|PMID:29728365 | |
| Biological Process | GO:0090309 | positive regulation of DNA methylation-dependent heterochromatin formation | MORC2 | IDA | Human | PMID:28581500 | |
| Biological Process | GO:0090309 | positive regulation of DNA methylation-dependent heterochromatin formation | MORC2 | IDA | Human | PMID:29211708 | |
| Biological Process | GO:0090309 | positive regulation of DNA methylation-dependent heterochromatin formation | Morc2a | IMP | Mouse | MGI:MGI:6271895|PMID:29728365 |
| EXP Inferred from experiment |
| IDA Inferred from direct assay |
| IEP Inferred from expression pattern |
| IGI Inferred from genetic interaction |
| IMP Inferred from mutant phenotype |
| IPI Inferred from physical interaction |
| HTP Inferred from High Throughput Experiment |
| HDA Inferred from High Throughput Direct Assay |
| HMP Inferred from High Throughput Mutant Phenotype |
| HGI Inferred from High Throughput Genetic Interaction |
| HEP Inferred from High Throughput Expression Pattern |
Mouse Genome Database (MGD), Gene Expression Database (GXD), Mouse Models of Human Cancer database (MMHCdb) (formerly Mouse Tumor Biology (MTB)), Gene Ontology (GO) |
||
|
Citing These Resources Funding Information Warranty Disclaimer, Privacy Notice, Licensing, & Copyright Send questions and comments to User Support. |
last database update 12/30/2025 MGI 6.24 |
|
|
|
||