|
Source |
Alliance of Genome Resources |



| Category | ID | Classification term | Gene | Evidence | Inferred from | Organism | Reference |
|---|---|---|---|---|---|---|---|
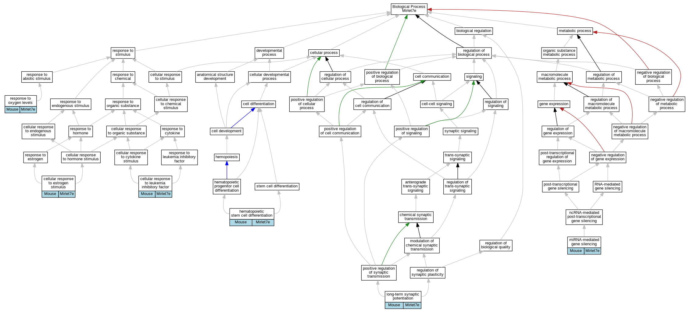
| Biological Process | GO:0071391 | cellular response to estrogen stimulus | Mirlet7e | IDA | Mouse | PMID:18791161 | |
| Biological Process | GO:1990830 | cellular response to leukemia inhibitory factor | Mirlet7e | IEP | Mouse | PMID:20439489 | |
| Biological Process | GO:0060218 | hematopoietic stem cell differentiation | Mirlet7e | IDA | Mouse | PMID:20660734 | |
| Biological Process | GO:0060291 | long-term synaptic potentiation | Mirlet7e | IEP | Mouse | PMID:25858512 | |
| Biological Process | GO:0035195 | miRNA-mediated gene silencing | Mirlet7e | IDA | Mouse | PMID:19898466 | |
| Biological Process | GO:0035195 | miRNA-mediated gene silencing | Mirlet7e | IDA | Mouse | PMID:15361871 | |
| Biological Process | GO:0070482 | response to oxygen levels | Mirlet7e | IDA | Mouse | PMID:18723672 |
| EXP Inferred from experiment |
| IDA Inferred from direct assay |
| IEP Inferred from expression pattern |
| IGI Inferred from genetic interaction |
| IMP Inferred from mutant phenotype |
| IPI Inferred from physical interaction |
| HTP Inferred from High Throughput Experiment |
| HDA Inferred from High Throughput Direct Assay |
| HMP Inferred from High Throughput Mutant Phenotype |
| HGI Inferred from High Throughput Genetic Interaction |
| HEP Inferred from High Throughput Expression Pattern |
Mouse Genome Database (MGD), Gene Expression Database (GXD), Mouse Models of Human Cancer database (MMHCdb) (formerly Mouse Tumor Biology (MTB)), Gene Ontology (GO) |
||
|
Citing These Resources Funding Information Warranty Disclaimer, Privacy Notice, Licensing, & Copyright Send questions and comments to User Support. |
last database update 09/30/2025 MGI 6.24 |
|
|
|
||