|
Source |
Alliance of Genome Resources |



| Category | ID | Classification term | Gene | Evidence | Inferred from | Organism | Reference |
|---|---|---|---|---|---|---|---|
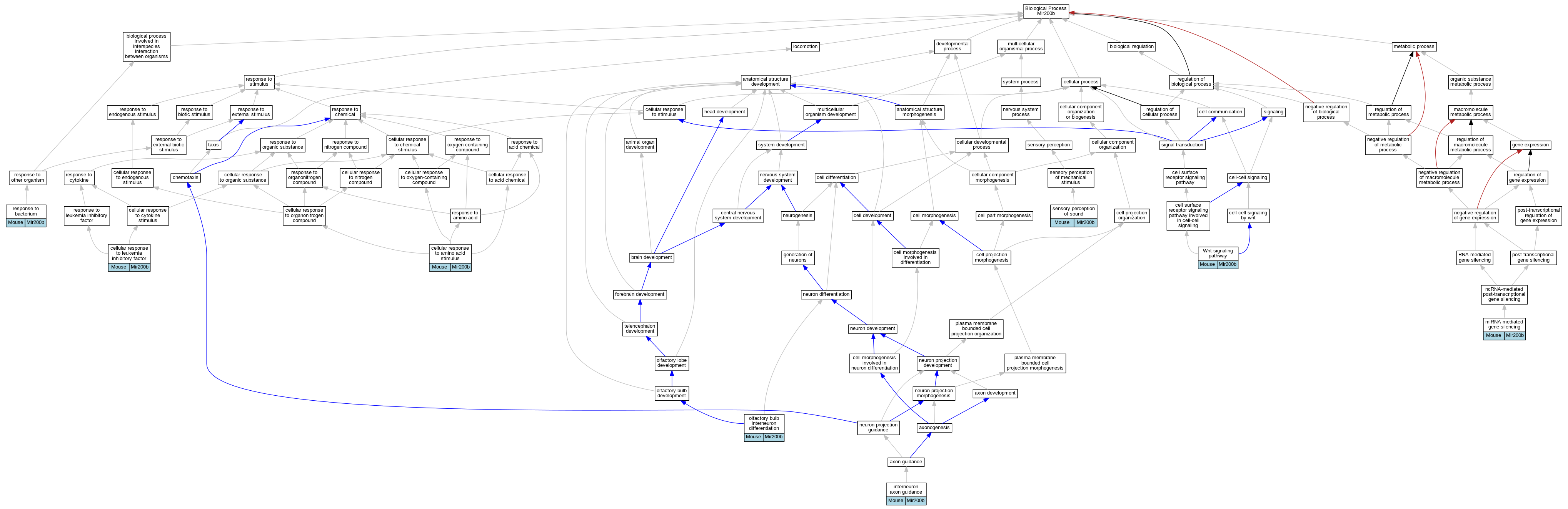
| Biological Process | GO:0071230 | cellular response to amino acid stimulus | Mir200b | IDA | Mouse | PMID:20548288 | |
| Biological Process | GO:1990830 | cellular response to leukemia inhibitory factor | Mir200b | IEP | Mouse | PMID:20439489 | |
| Biological Process | GO:0097376 | interneuron axon guidance | Mir200b | IDA | Mouse | PMID:25937343 | |
| Biological Process | GO:0035195 | miRNA-mediated gene silencing | Mir200b | IDA | Mouse | PMID:21415270 | |
| Biological Process | GO:0021889 | olfactory bulb interneuron differentiation | Mir200b | IDA | Mouse | PMID:25937343 | |
| Biological Process | GO:0009617 | response to bacterium | Mir200b | IEP | Mouse | PMID:23012479 | |
| Biological Process | GO:0007605 | sensory perception of sound | Mir200b | IEP | Mouse | PMID:23646144 | |
| Biological Process | GO:0016055 | Wnt signaling pathway | Mir200b | IDA | Mouse | PMID:16682203 |
| EXP Inferred from experiment |
| IDA Inferred from direct assay |
| IEP Inferred from expression pattern |
| IGI Inferred from genetic interaction |
| IMP Inferred from mutant phenotype |
| IPI Inferred from physical interaction |
| HTP Inferred from High Throughput Experiment |
| HDA Inferred from High Throughput Direct Assay |
| HMP Inferred from High Throughput Mutant Phenotype |
| HGI Inferred from High Throughput Genetic Interaction |
| HEP Inferred from High Throughput Expression Pattern |
Mouse Genome Database (MGD), Gene Expression Database (GXD), Mouse Models of Human Cancer database (MMHCdb) (formerly Mouse Tumor Biology (MTB)), Gene Ontology (GO) |
||
|
Citing These Resources Funding Information Warranty Disclaimer, Privacy Notice, Licensing, & Copyright Send questions and comments to User Support. |
last database update 12/30/2025 MGI 6.24 |
|
|
|
||