|
Source |
Alliance of Genome Resources |



| Category | ID | Classification term | Gene | Evidence | Inferred from | Organism | Reference |
|---|---|---|---|---|---|---|---|
| Molecular Function | GO:0005515 | protein binding | MGARP | IPI | UniProtKB:Q8IXI1 | Human | PMID:19528298 |
| Molecular Function | GO:0005515 | protein binding | MGARP | IPI | UniProtKB:A0A0S2Z5Q7 | Human | PMID:32814053 |
| Molecular Function | GO:0005515 | protein binding | MGARP | IPI | UniProtKB:D3DTS7 | Human | PMID:32814053 |
| Molecular Function | GO:0005515 | protein binding | MGARP | IPI | UniProtKB:O14656-2 | Human | PMID:32814053 |
| Molecular Function | GO:0005515 | protein binding | MGARP | IPI | UniProtKB:O60260-5 | Human | PMID:32814053 |
| Molecular Function | GO:0005515 | protein binding | MGARP | IPI | UniProtKB:P00441 | Human | PMID:32814053 |
| Molecular Function | GO:0005515 | protein binding | MGARP | IPI | UniProtKB:P01023 | Human | PMID:32814053 |
| Molecular Function | GO:0005515 | protein binding | MGARP | IPI | UniProtKB:P05067 | Human | PMID:32814053 |
| Molecular Function | GO:0005515 | protein binding | MGARP | IPI | UniProtKB:P05067-2 | Human | PMID:32814053 |
| Molecular Function | GO:0005515 | protein binding | MGARP | IPI | UniProtKB:P37840 | Human | PMID:32814053 |
| Molecular Function | GO:0005515 | protein binding | MGARP | IPI | UniProtKB:P42858 | Human | PMID:32814053 |
| Molecular Function | GO:0005515 | protein binding | MGARP | IPI | UniProtKB:P49768-2 | Human | PMID:32814053 |
| Molecular Function | GO:0005515 | protein binding | MGARP | IPI | UniProtKB:P49810 | Human | PMID:32814053 |
| Molecular Function | GO:0005515 | protein binding | MGARP | IPI | UniProtKB:P50570-2 | Human | PMID:32814053 |
| Molecular Function | GO:0005515 | protein binding | MGARP | IPI | UniProtKB:P51608 | Human | PMID:32814053 |
| Molecular Function | GO:0005515 | protein binding | MGARP | IPI | UniProtKB:P54253 | Human | PMID:32814053 |
| Molecular Function | GO:0005515 | protein binding | MGARP | IPI | UniProtKB:Q13148 | Human | PMID:32814053 |
| Molecular Function | GO:0005515 | protein binding | MGARP | IPI | UniProtKB:Q16637 | Human | PMID:32814053 |
| Molecular Function | GO:0005515 | protein binding | MGARP | IPI | UniProtKB:Q8TB36 | Human | PMID:32814053 |
| Molecular Function | GO:0005515 | protein binding | MGARP | IPI | UniProtKB:Q92870-2 | Human | PMID:32814053 |
| Molecular Function | GO:0005515 | protein binding | MGARP | IPI | UniProtKB:Q96CV9 | Human | PMID:32814053 |
| Molecular Function | GO:0005515 | protein binding | Mgarp | IPI | UniProtKB:Q8IXI1|UniProtKB:Q8IXI2|UniProtKB:Q8R2H7|UniProtKB:Q9UPV9 | Mouse | MGI:MGI:3850758|PMID:19528298 |
| Cellular Component | GO:0005743 | mitochondrial inner membrane | Mgarp | IDA | Mouse | MGI:MGI:6867112|PMID:31202457 | |
| Cellular Component | GO:0005741 | mitochondrial outer membrane | Mgarp | IDA | Mouse | MGI:MGI:3850758|PMID:19528298 | |
| Cellular Component | GO:0005739 | mitochondrion | MGARP | IDA | Human | GO_REF:0000052 | |
| Cellular Component | GO:0005739 | mitochondrion | MGARP | IDA | Human | PMID:16565373 | |
| Cellular Component | GO:0005739 | mitochondrion | MGARP | IDA | Human | PMID:21447634 | |
| Cellular Component | GO:0005739 | mitochondrion | Mgarp | IDA | Mouse | MGI:MGI:5320271|PMID:21447634 | |
| Cellular Component | GO:0005739 | mitochondrion | Mgarp | IDA | Mouse | MGI:MGI:6760736|PMID:24323429 | |
| Cellular Component | GO:0005739 | mitochondrion | Mgarp | IDA | Mouse | MGI:MGI:4438169|PMID:19325000 | |
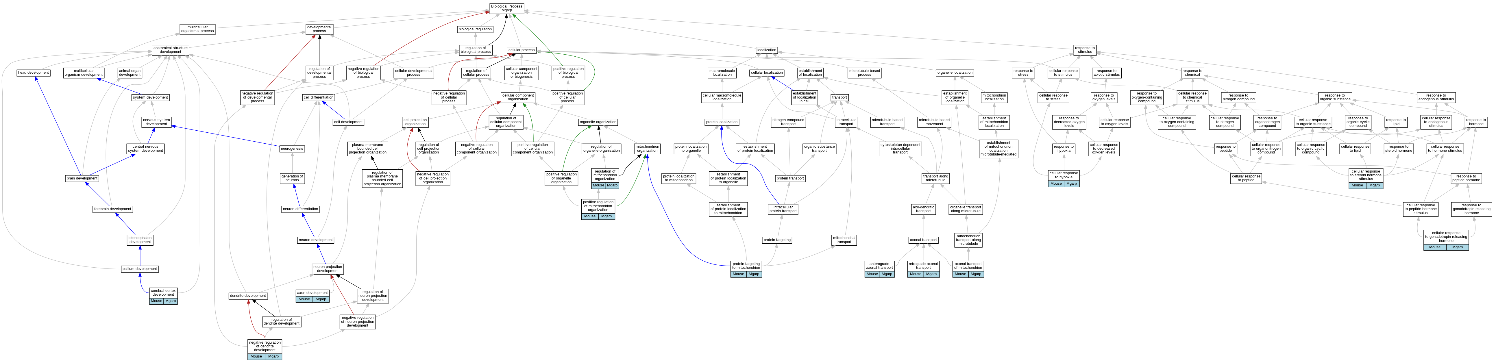
| Biological Process | GO:0008089 | anterograde axonal transport | Mgarp | IMP | Mouse | MGI:MGI:3850758|PMID:19528298 | |
| Biological Process | GO:0061564 | axon development | Mgarp | IMP | Mouse | MGI:MGI:6760736|PMID:24323429 | |
| Biological Process | GO:0019896 | axonal transport of mitochondrion | Mgarp | IMP | Mouse | MGI:MGI:3850758|PMID:19528298 | |
| Biological Process | GO:0097211 | cellular response to gonadotropin-releasing hormone | Mgarp | IDA | Mouse | MGI:MGI:4438169|PMID:19325000 | |
| Biological Process | GO:0071456 | cellular response to hypoxia | Mgarp | IDA | Mouse | MGI:MGI:3850758|PMID:19528298 | |
| Biological Process | GO:0071383 | cellular response to steroid hormone stimulus | Mgarp | IMP | Mouse | MGI:MGI:5426348|PMID:20107910 | |
| Biological Process | GO:0021987 | cerebral cortex development | Mgarp | IMP | Mouse | MGI:MGI:6760736|PMID:24323429 | |
| Biological Process | GO:2000171 | negative regulation of dendrite development | Mgarp | IMP | Mouse | MGI:MGI:6760736|PMID:24323429 | |
| Biological Process | GO:0010822 | positive regulation of mitochondrion organization | Mgarp | IMP | Mouse | MGI:MGI:4438169|PMID:19325000 | |
| Biological Process | GO:0010822 | positive regulation of mitochondrion organization | Mgarp | IMP | Mouse | MGI:MGI:5320271|PMID:21447634 | |
| Biological Process | GO:0006626 | protein targeting to mitochondrion | Mgarp | IDA | Mouse | MGI:MGI:3850758|PMID:19528298 | |
| Biological Process | GO:0010821 | regulation of mitochondrion organization | Mgarp | IMP | Mouse | MGI:MGI:6760736|PMID:24323429 | |
| Biological Process | GO:0008090 | retrograde axonal transport | Mgarp | IMP | Mouse | MGI:MGI:3850758|PMID:19528298 |
| EXP Inferred from experiment |
| IDA Inferred from direct assay |
| IEP Inferred from expression pattern |
| IGI Inferred from genetic interaction |
| IMP Inferred from mutant phenotype |
| IPI Inferred from physical interaction |
| HTP Inferred from High Throughput Experiment |
| HDA Inferred from High Throughput Direct Assay |
| HMP Inferred from High Throughput Mutant Phenotype |
| HGI Inferred from High Throughput Genetic Interaction |
| HEP Inferred from High Throughput Expression Pattern |
Mouse Genome Database (MGD), Gene Expression Database (GXD), Mouse Models of Human Cancer database (MMHCdb) (formerly Mouse Tumor Biology (MTB)), Gene Ontology (GO) |
||
|
Citing These Resources Funding Information Warranty Disclaimer, Privacy Notice, Licensing, & Copyright Send questions and comments to User Support. |
last database update 12/30/2025 MGI 6.24 |
|
|
|
||