|
Source |
Alliance of Genome Resources |



| Category | ID | Classification term | Gene | Evidence | Inferred from | Organism | Reference |
|---|---|---|---|---|---|---|---|
| Molecular Function | GO:0005515 | protein binding | MEPE | IPI | UniProtKB:P78562 | Human | PMID:15664000 |
| Molecular Function | GO:0005515 | protein binding | MEPE | IPI | UniProtKB:P16333 | Human | PMID:17474147 |
| Molecular Function | GO:0005515 | protein binding | MEPE | IPI | UniProtKB:Q2QGD7 | Human | PMID:32296183 |
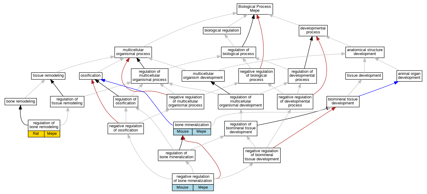
| Biological Process | GO:0030282 | bone mineralization | Mepe | IMP | MGI:MGI:2448895 | Mouse | PMID:12421822 |
| Biological Process | GO:0030502 | negative regulation of bone mineralization | Mepe | IDA | Mouse | PMID:22766095 | |
| Biological Process | GO:0030502 | negative regulation of bone mineralization | Mepe | IMP | MGI:MGI:2448895 | Mouse | PMID:15843468 |
| Biological Process | GO:0030502 | negative regulation of bone mineralization | Mepe | IMP | MGI:MGI:2448895 | Mouse | PMID:12421822 |
| Biological Process | GO:0046850 | regulation of bone remodeling | Mepe | IEP | Rat | PMID:10967096|RGD:70633 |
| EXP Inferred from experiment |
| IDA Inferred from direct assay |
| IEP Inferred from expression pattern |
| IGI Inferred from genetic interaction |
| IMP Inferred from mutant phenotype |
| IPI Inferred from physical interaction |
| HTP Inferred from High Throughput Experiment |
| HDA Inferred from High Throughput Direct Assay |
| HMP Inferred from High Throughput Mutant Phenotype |
| HGI Inferred from High Throughput Genetic Interaction |
| HEP Inferred from High Throughput Expression Pattern |
Mouse Genome Database (MGD), Gene Expression Database (GXD), Mouse Models of Human Cancer database (MMHCdb) (formerly Mouse Tumor Biology (MTB)), Gene Ontology (GO) |
||
|
Citing These Resources Funding Information Warranty Disclaimer, Privacy Notice, Licensing, & Copyright Send questions and comments to User Support. |
last database update 04/07/2026 MGI 6.24 |
|
|
|
||