|
Source |
Alliance of Genome Resources |



| Category | ID | Classification term | Gene | Evidence | Inferred from | Organism | Reference |
|---|---|---|---|---|---|---|---|
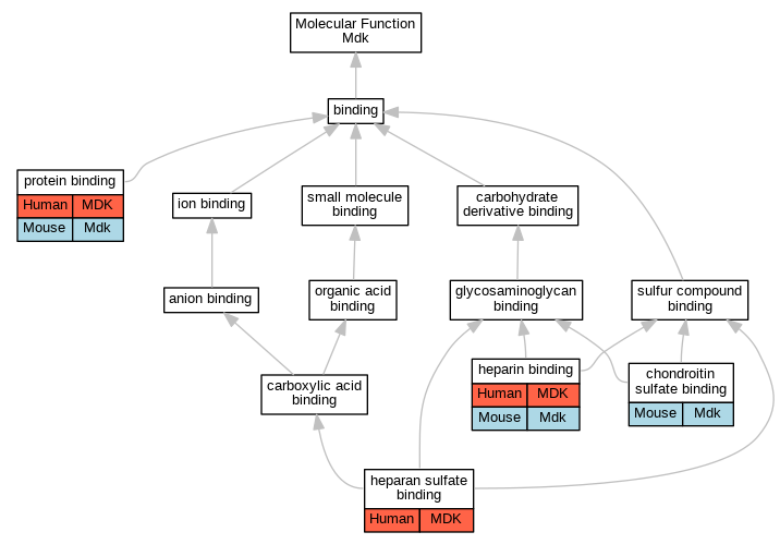
| Molecular Function | GO:0035374 | chondroitin sulfate binding | Mdk | IDA | Mouse | MGI:MGI:6294191|PMID:10978312 | |
| Molecular Function | GO:1904399 | heparan sulfate binding | MDK | IDA | Human | PMID:12084985 | |
| Molecular Function | GO:0008201 | heparin binding | MDK | IDA | Human | PMID:9384573 | |
| Molecular Function | GO:0008201 | heparin binding | Mdk | IDA | Mouse | MGI:MGI:6294191|PMID:10978312 | |
| Molecular Function | GO:0005515 | protein binding | MDK | IPI | UniProtKB:Q62656 | Human | PMID:10212223 |
| Molecular Function | GO:0005515 | protein binding | MDK | IPI | UniProtKB:A2ARV4 | Human | PMID:10772929 |
| Molecular Function | GO:0005515 | protein binding | MDK | IPI | UniProtKB:P13595 | Human | PMID:10772929 |
| Molecular Function | GO:0005515 | protein binding | MDK | IPI | UniProtKB:Q07954 | Human | PMID:10772929 |
| Molecular Function | GO:0005515 | protein binding | MDK | IPI | UniProtKB:Q91ZX7 | Human | PMID:10772929 |
| Molecular Function | GO:0005515 | protein binding | MDK | IPI | UniProtKB:P51653 | Human | PMID:12084985 |
| Molecular Function | GO:0005515 | protein binding | MDK | IPI | UniProtKB:Q64519 | Human | PMID:12084985 |
| Molecular Function | GO:0005515 | protein binding | MDK | IPI | UniProtKB:P19338 | Human | PMID:12147681 |
| Molecular Function | GO:0005515 | protein binding | MDK | IPI | UniProtKB:O88572 | Human | PMID:12573468 |
| Molecular Function | GO:0005515 | protein binding | MDK | IPI | UniProtKB:Q924X6 | Human | PMID:12573468 |
| Molecular Function | GO:0005515 | protein binding | MDK | IPI | UniProtKB:P05556 | Human | PMID:15466886 |
| Molecular Function | GO:0005515 | protein binding | MDK | IPI | UniProtKB:P05556,UniProtKB:P13612 | Human | PMID:15466886 |
| Molecular Function | GO:0005515 | protein binding | MDK | IPI | UniProtKB:P05556,UniProtKB:P23229 | Human | PMID:15466886 |
| Molecular Function | GO:0005515 | protein binding | MDK | IPI | UniProtKB:P09055 | Human | PMID:15466886 |
| Molecular Function | GO:0005515 | protein binding | MDK | IPI | UniProtKB:Q04721 | Human | PMID:18469519 |
| Molecular Function | GO:0005515 | protein binding | MDK | IPI | UniProtKB:P08631-2 | Human | PMID:32296183 |
| Molecular Function | GO:0005515 | protein binding | MDK | IPI | UniProtKB:Q15560 | Human | PMID:32296183 |
| Molecular Function | GO:0005515 | protein binding | MDK | IPI | UniProtKB:Q6PL24 | Human | PMID:32296183 |
| Molecular Function | GO:0005515 | protein binding | MDK | IPI | UniProtKB:Q8N0V3 | Human | PMID:32296183 |
| Molecular Function | GO:0005515 | protein binding | MDK | IPI | UniProtKB:Q8TAC2 | Human | PMID:32296183 |
| Molecular Function | GO:0005515 | protein binding | MDK | IPI | UniProtKB:Q96AL5 | Human | PMID:32296183 |
| Molecular Function | GO:0005515 | protein binding | MDK | IPI | UniProtKB:Q96C03-3 | Human | PMID:32296183 |
| Molecular Function | GO:0005515 | protein binding | MDK | IPI | UniProtKB:Q9BXS5 | Human | PMID:32296183 |
| Molecular Function | GO:0005515 | protein binding | MDK | IPI | UniProtKB:Q9UHD9 | Human | PMID:32296183 |
| Molecular Function | GO:0005515 | protein binding | MDK | IPI | UniProtKB:Q9UMS0 | Human | PMID:32296183 |
| Molecular Function | GO:0005515 | protein binding | MDK | IPI | UniProtKB:Q9UMX0 | Human | PMID:32296183 |
| Molecular Function | GO:0005515 | protein binding | Mdk | IPI | UniProtKB:P26260|UniProtKB:P33671 | Mouse | MGI:MGI:6294350|PMID:9089390 |
| Molecular Function | GO:0005515 | protein binding | Mdk | IPI | UniProtKB:Q9ERQ6 | Mouse | MGI:MGI:3695948|PMID:16901907 |
| Cellular Component | GO:0042995 | cell projection | Mdk | IDA | Rat | PMID:14991843|RGD:1582481 | |
| Cellular Component | GO:0062023 | collagen-containing extracellular matrix | MDK | HDA | Human | PMID:28327460 | |
| Cellular Component | GO:0005737 | cytoplasm | Mdk | IDA | Rat | PMID:14991843|RGD:1582481 | |
| Cellular Component | GO:0005576 | extracellular region | mdkb | IDA | Zfish | PMID:11748832 | |
| Cellular Component | GO:0005794 | Golgi apparatus | mdka | IDA | Zfish | PMID:25803551|ZFIN:ZDB-PUB-150325-3 | |
| Biological Process | GO:0030325 | adrenal gland development | Mdk | IDA | Rat | PMID:11136554|RGD:62414 | |
| Biological Process | GO:0001662 | behavioral fear response | Mdk | IMP | Mouse | MGI:MGI:2178952|PMID:10096022 | |
| Biological Process | GO:0007420 | brain development | mdkb | IMP | Zfish | PMID:23418741 | |
| Biological Process | GO:0007420 | brain development | mdkb | IMP | Zfish | PMID:11133157 | |
| Biological Process | GO:0016477 | cell migration | Mdk | IDA | Rat | PMID:11340082|RGD:1582484 | |
| Biological Process | GO:0021681 | cerebellar granular layer development | Mdk | IMP | Mouse | MGI:MGI:2178952|PMID:10096022 | |
| Biological Process | GO:0021987 | cerebral cortex development | Mdk | IEP | Mouse | MGI:MGI:2178952|PMID:10096022 | |
| Biological Process | GO:0007010 | cytoskeleton organization | Mdk | IMP | Mouse | MGI:MGI:3695948|PMID:16901907 | |
| Biological Process | GO:0030421 | defecation | Mdk | IMP | Mouse | MGI:MGI:2178952|PMID:10096022 | |
| Biological Process | GO:0021542 | dentate gyrus development | Mdk | IEP | Mouse | MGI:MGI:2178952|PMID:10096022 | |
| Biological Process | GO:0044849 | estrous cycle | Mdk | IMP | Mouse | MGI:MGI:3718185|PMID:17121547 | |
| Biological Process | GO:0106091 | glial cell projection elongation | Mdk | IDA | Mouse | MGI:MGI:3695948|PMID:16901907 | |
| Biological Process | GO:0021766 | hippocampus development | Mdk | IMP | Mouse | MGI:MGI:2178952|PMID:10096022 | |
| Biological Process | GO:0002232 | leukocyte chemotaxis involved in inflammatory response | MDK | IMP | Human | PMID:10683378 | |
| Biological Process | GO:0002232 | leukocyte chemotaxis involved in inflammatory response | Mdk | IMP | Mouse | MGI:MGI:1353777|PMID:10683378 | |
| Biological Process | GO:0002232 | leukocyte chemotaxis involved in inflammatory response | Mdk | IMP | Mouse | MGI:MGI:3606557|PMID:15482347 | |
| Biological Process | GO:0090090 | negative regulation of canonical Wnt signaling pathway | Mdk | IMP | Mouse | MGI:MGI:5008226|PMID:21185956 | |
| Biological Process | GO:0010667 | negative regulation of cardiac muscle cell apoptotic process | MDK | IMP | Human | PMID:19060126 | |
| Biological Process | GO:0010667 | negative regulation of cardiac muscle cell apoptotic process | Mdk | IMP | Mouse | MGI:MGI:3837261|PMID:19060126 | |
| Biological Process | GO:0010667 | negative regulation of cardiac muscle cell apoptotic process | Mdk | IMP | Mouse | MGI:MGI:3761216|PMID:17015789 | |
| Biological Process | GO:0007162 | negative regulation of cell adhesion | Mdk | IDA | Mouse | MGI:MGI:6294191|PMID:10978312 | |
| Biological Process | GO:1904036 | negative regulation of epithelial cell apoptotic process | Mdk | IMP | Mouse | MGI:MGI:3487317|PMID:15509530 | |
| Biological Process | GO:0106015 | negative regulation of inflammatory response to wounding | Mdk | IMP | Mouse | MGI:MGI:3761216|PMID:17015789 | |
| Biological Process | GO:0043524 | negative regulation of neuron apoptotic process | MDK | IDA | Human | PMID:12573468 | |
| Biological Process | GO:0043524 | negative regulation of neuron apoptotic process | Mdk | IMP | Mouse | MGI:MGI:3839096|PMID:17230638 | |
| Biological Process | GO:0043524 | negative regulation of neuron apoptotic process | Mdk | IDA | Mouse | MGI:MGI:4943836|PMID:20346117 | |
| Biological Process | GO:1901215 | negative regulation of neuron death | Mdk | IDA | Mouse | MGI:MGI:4943836|PMID:20346117 | |
| Biological Process | GO:0030279 | negative regulation of ossification | Mdk | IMP | Mouse | MGI:MGI:5780844|PMID:20200993 | |
| Biological Process | GO:0045590 | negative regulation of regulatory T cell differentiation | MDK | IMP | Human | PMID:22323540 | |
| Biological Process | GO:0007399 | nervous system development | mdkb | IMP | Zfish | PMID:11133157 | |
| Biological Process | GO:0014029 | neural crest formation | mdkb | IMP | ZFIN:ZDB-MRPHLNO-080722-1,ZFIN:ZDB-MRPHLNO-080722-2 | Zfish | PMID:18058915 |
| Biological Process | GO:0001841 | neural tube formation | mdka | IMP | ZFIN:ZDB-MRPHLNO-050531-5 | Zfish | PMID:15833916 |
| Biological Process | GO:0048477 | oogenesis | Mdk | IMP | Mouse | MGI:MGI:3718185|PMID:17121547 | |
| Biological Process | GO:1905653 | positive regulation of artery morphogenesis | Mdk | IMP | Mouse | MGI:MGI:6269002|PMID:29233575 | |
| Biological Process | GO:1905555 | positive regulation of blood vessel branching | MDK | IMP | Human | PMID:19060126 | |
| Biological Process | GO:0061036 | positive regulation of cartilage development | Mdk | IMP | Mouse | MGI:MGI:5693192|PMID:25551381 | |
| Biological Process | GO:0045785 | positive regulation of cell adhesion | MDK | IDA | Human | PMID:12084985 | |
| Biological Process | GO:0030335 | positive regulation of cell migration | MDK | IDA | Human | PMID:15466886 | |
| Biological Process | GO:0045893 | positive regulation of DNA-templated transcription | Mdk | IMP | Mouse | MGI:MGI:2178952|PMID:10096022 | |
| Biological Process | GO:0010718 | positive regulation of epithelial to mesenchymal transition | MDK | IMP | Human | PMID:18469519 | |
| Biological Process | GO:2000347 | positive regulation of hepatocyte proliferation | Mdk | IMP | Mouse | MGI:MGI:3606557|PMID:15482347 | |
| Biological Process | GO:0050729 | positive regulation of inflammatory response | MDK | IMP | Human | PMID:22323540 | |
| Biological Process | GO:0106016 | positive regulation of inflammatory response to wounding | Mdk | IMP | Mouse | MGI:MGI:5897914|PMID:28183532 | |
| Biological Process | GO:0106016 | positive regulation of inflammatory response to wounding | Mdk | IMP | Mouse | MGI:MGI:5568278|PMID:24458438 | |
| Biological Process | GO:0032735 | positive regulation of interleukin-12 production | MDK | IMP | Human | PMID:22323540 | |
| Biological Process | GO:0010838 | positive regulation of keratinocyte proliferation | MDK | IDA | Human | PMID:18469519 | |
| Biological Process | GO:1904996 | positive regulation of leukocyte adhesion to vascular endothelial cell | Mdk | IMP | Mouse | MGI:MGI:5568278|PMID:24458438 | |
| Biological Process | GO:1903039 | positive regulation of leukocyte cell-cell adhesion | MDK | IMP | Human | PMID:24458438 | |
| Biological Process | GO:0002690 | positive regulation of leukocyte chemotaxis | Mdk | IMP | Mouse | MGI:MGI:3606557|PMID:15482347 | |
| Biological Process | GO:0002690 | positive regulation of leukocyte chemotaxis | Mdk | IMP | Mouse | MGI:MGI:5897914|PMID:28183532 | |
| Biological Process | GO:0010759 | positive regulation of macrophage chemotaxis | MDK | IMP | Human | PMID:10683378 | |
| Biological Process | GO:0010759 | positive regulation of macrophage chemotaxis | Mdk | IMP | Mouse | MGI:MGI:1353777|PMID:10683378 | |
| Biological Process | GO:0045931 | positive regulation of mitotic cell cycle | mdka | IMP | ZFIN:ZDB-GENO-210223-4 | Zfish | PMID:31882403 |
| Biological Process | GO:2000179 | positive regulation of neural precursor cell proliferation | Mdk | IMP | Mouse | MGI:MGI:3839096|PMID:17230638 | |
| Biological Process | GO:0045666 | positive regulation of neuron differentiation | mdkb | IMP | ZFIN:ZDB-MRPHLNO-080722-1,ZFIN:ZDB-MRPHLNO-080722-2 | Zfish | PMID:18058915 |
| Biological Process | GO:2001224 | positive regulation of neuron migration | MDK | IMP | Human | PMID:10212223 | |
| Biological Process | GO:0010976 | positive regulation of neuron projection development | MDK | IDA | Human | PMID:12084985 | |
| Biological Process | GO:0010976 | positive regulation of neuron projection development | MDK | IMP | Human | PMID:15466886 | |
| Biological Process | GO:0090023 | positive regulation of neutrophil chemotaxis | Mdk | IMP | Mouse | MGI:MGI:3487317|PMID:15509530 | |
| Biological Process | GO:2000391 | positive regulation of neutrophil extravasation | Mdk | IMP | Mouse | MGI:MGI:5568278|PMID:24458438 | |
| Biological Process | GO:0048714 | positive regulation of oligodendrocyte differentiation | MDK | IDA | Human | PMID:27445335 | |
| Biological Process | GO:0071673 | positive regulation of smooth muscle cell chemotaxis | MDK | IMP | Human | PMID:10683378 | |
| Biological Process | GO:1900026 | positive regulation of substrate adhesion-dependent cell spreading | Mdk | IMP | Mouse | MGI:MGI:3695948|PMID:16901907 | |
| Biological Process | GO:0045582 | positive regulation of T cell differentiation | Mdk | IMP | Mouse | MGI:MGI:5897914|PMID:28183532 | |
| Biological Process | GO:1905564 | positive regulation of vascular endothelial cell proliferation | Mdk | IMP | Mouse | MGI:MGI:6269002|PMID:29233575 | |
| Biological Process | GO:2000249 | regulation of actin cytoskeleton reorganization | MDK | IDA | Human | PMID:18469519 | |
| Biological Process | GO:0050795 | regulation of behavior | Mdk | IMP | Mouse | MGI:MGI:2178952|PMID:10096022 | |
| Biological Process | GO:0046850 | regulation of bone remodeling | Mdk | IMP | Mouse | MGI:MGI:5008226|PMID:21185956 | |
| Biological Process | GO:0051726 | regulation of cell cycle | mdka | IMP | Zfish | PMID:23111152|ZFIN:ZDB-PUB-121120-19 | |
| Biological Process | GO:0051726 | regulation of cell cycle | mdka | IMP | ZFIN:ZDB-GENO-130416-1 | Zfish | PMID:23111152 |
| Biological Process | GO:0051726 | regulation of cell cycle | mdka | IMP | ZFIN:ZDB-MRPHLNO-050531-5 | Zfish | PMID:23111152 |
| Biological Process | GO:0032330 | regulation of chondrocyte differentiation | Mdk | IMP | Mouse | MGI:MGI:5693192|PMID:25551381 | |
| Biological Process | GO:0010996 | response to auditory stimulus | Mdk | IMP | Mouse | MGI:MGI:3640442|PMID:16619002 | |
| Biological Process | GO:0051384 | response to glucocorticoid | Mdk | IEP | Rat | PMID:12495930|RGD:1582482 | |
| Biological Process | GO:0009725 | response to hormone | Mdk | IEP | Rat | PMID:7720861|RGD:1582489 | |
| Biological Process | GO:0009611 | response to wounding | Mdk | IDA | Mouse | MGI:MGI:1353777|PMID:10683378 | |
| Biological Process | GO:0009611 | response to wounding | Mdk | IDA | Rat | PMID:10683378|RGD:1299187 | |
| Biological Process | GO:0009410 | response to xenobiotic stimulus | Mdk | IEP | Rat | PMID:15315716|RGD:1582479 | |
| Biological Process | GO:0070654 | sensory epithelium regeneration | mdka | IMP | ZFIN:ZDB-MRPHLNO-050531-5 | Zfish | PMID:25803551 |
| Biological Process | GO:0007614 | short-term memory | Mdk | IMP | Mouse | MGI:MGI:2178952|PMID:10096022 | |
| Biological Process | GO:0002286 | T cell activation involved in immune response | Mdk | IMP | Mouse | MGI:MGI:5897914|PMID:28183532 | |
| Biological Process | GO:0042246 | tissue regeneration | Mdk | IMP | Mouse | MGI:MGI:3606557|PMID:15482347 |
| EXP Inferred from experiment |
| IDA Inferred from direct assay |
| IEP Inferred from expression pattern |
| IGI Inferred from genetic interaction |
| IMP Inferred from mutant phenotype |
| IPI Inferred from physical interaction |
| HTP Inferred from High Throughput Experiment |
| HDA Inferred from High Throughput Direct Assay |
| HMP Inferred from High Throughput Mutant Phenotype |
| HGI Inferred from High Throughput Genetic Interaction |
| HEP Inferred from High Throughput Expression Pattern |
Mouse Genome Database (MGD), Gene Expression Database (GXD), Mouse Models of Human Cancer database (MMHCdb) (formerly Mouse Tumor Biology (MTB)), Gene Ontology (GO) |
||
|
Citing These Resources Funding Information Warranty Disclaimer, Privacy Notice, Licensing, & Copyright Send questions and comments to User Support. |
last database update 12/30/2025 MGI 6.24 |
|
|
|
||