|
Source |
Alliance of Genome Resources |



| Category | ID | Classification term | Gene | Evidence | Inferred from | Organism | Reference |
|---|---|---|---|---|---|---|---|
| Cellular Component | GO:0009897 | external side of plasma membrane | MCAM | IDA | Human | PMID:20354148 | |
| Cellular Component | GO:0005576 | extracellular region | MCAM | HDA | Human | PMID:27068509 | |
| Cellular Component | GO:0005615 | extracellular space | Mcam | IDA | Rat | PMID:23649916|RGD:7364780 | |
| Cellular Component | GO:0005925 | focal adhesion | MCAM | HDA | Human | PMID:21423176 | |
| Cellular Component | GO:0005634 | nucleus | Mcam | IDA | Rat | PMID:23649916|RGD:7364780 | |
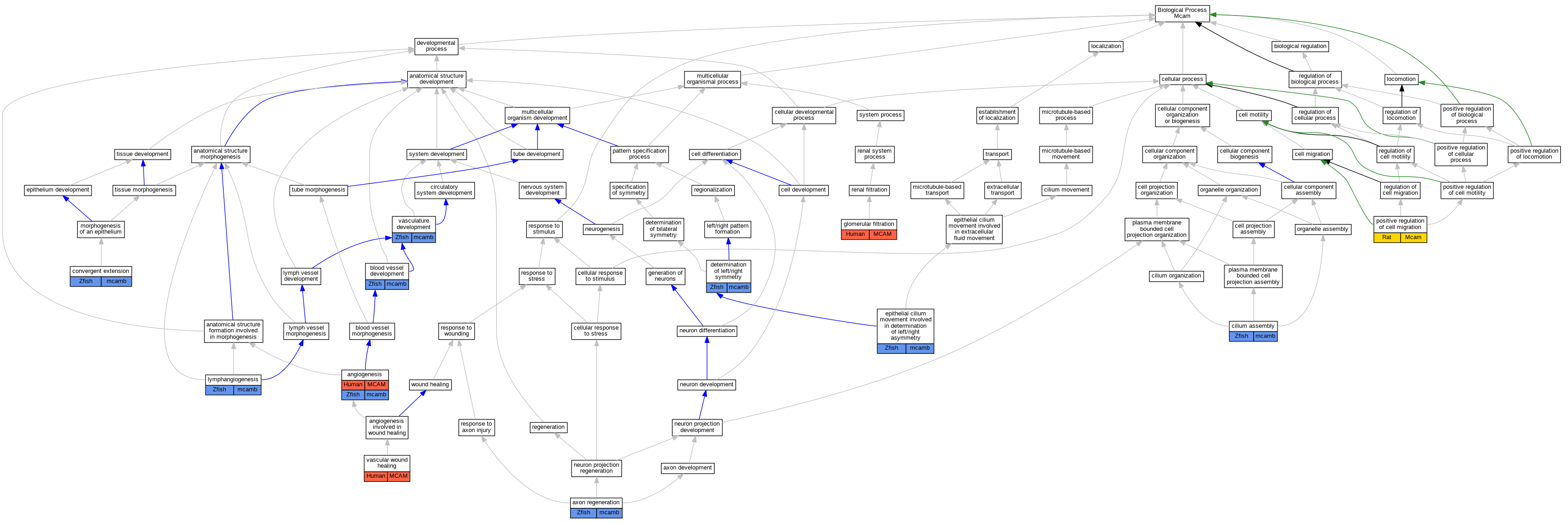
| Biological Process | GO:0001525 | angiogenesis | MCAM | IDA | Human | PMID:23878390 | |
| Biological Process | GO:0001525 | angiogenesis | mcamb | IMP | ZFIN:ZDB-MRPHLNO-101216-2 | Zfish | PMID:20977546 |
| Biological Process | GO:0031103 | axon regeneration | mcamb | IMP | ZFIN:ZDB-MRPHLNO-161205-1 | Zfish | PMID:27318029 |
| Biological Process | GO:0001568 | blood vessel development | mcamb | IMP | ZFIN:ZDB-MRPHLNO-050209-4 | Zfish | PMID:15580611 |
| Biological Process | GO:0001568 | blood vessel development | mcamb | IMP | ZFIN:ZDB-MRPHLNO-050209-3 | Zfish | PMID:15580611 |
| Biological Process | GO:0060271 | cilium assembly | mcamb | IMP | ZFIN:ZDB-MRPHLNO-101216-2 | Zfish | PMID:28589943 |
| Biological Process | GO:0060026 | convergent extension | mcamb | IMP | ZFIN:ZDB-MRPHLNO-101216-2 | Zfish | PMID:24335906 |
| Biological Process | GO:0007368 | determination of left/right symmetry | mcamb | IMP | ZFIN:ZDB-MRPHLNO-101216-2 | Zfish | PMID:28589943 |
| Biological Process | GO:0060287 | epithelial cilium movement involved in determination of left/right asymmetry | mcamb | IMP | ZFIN:ZDB-MRPHLNO-101216-2 | Zfish | PMID:28589943 |
| Biological Process | GO:0003094 | glomerular filtration | MCAM | IEP | Human | PMID:20354148 | |
| Biological Process | GO:0001946 | lymphangiogenesis | mcamb | IMP | ZFIN:ZDB-MRPHLNO-101216-2 | Zfish | PMID:28785085 |
| Biological Process | GO:0030335 | positive regulation of cell migration | Mcam | IDA | Rat | PMID:21042736|RGD:7364786 | |
| Biological Process | GO:0061042 | vascular wound healing | MCAM | IEP | Human | PMID:20354148 | |
| Biological Process | GO:0001944 | vasculature development | mcamb | IMP | ZFIN:ZDB-MRPHLNO-101216-2 | Zfish | PMID:25656845 |
| EXP Inferred from experiment |
| IDA Inferred from direct assay |
| IEP Inferred from expression pattern |
| IGI Inferred from genetic interaction |
| IMP Inferred from mutant phenotype |
| IPI Inferred from physical interaction |
| HTP Inferred from High Throughput Experiment |
| HDA Inferred from High Throughput Direct Assay |
| HMP Inferred from High Throughput Mutant Phenotype |
| HGI Inferred from High Throughput Genetic Interaction |
| HEP Inferred from High Throughput Expression Pattern |
Mouse Genome Database (MGD), Gene Expression Database (GXD), Mouse Models of Human Cancer database (MMHCdb) (formerly Mouse Tumor Biology (MTB)), Gene Ontology (GO) |
||
|
Citing These Resources Funding Information Warranty Disclaimer, Privacy Notice, Licensing, & Copyright Send questions and comments to User Support. |
last database update 12/30/2025 MGI 6.24 |
|
|
|
||