|
Source |
Alliance of Genome Resources |



| Category | ID | Classification term | Gene | Evidence | Inferred from | Organism | Reference |
|---|---|---|---|---|---|---|---|
| Molecular Function | GO:0005515 | protein binding | MAGOHB | IPI | UniProtKB:Q9NP66 | Human | PMID:16189514 |
| Molecular Function | GO:0005515 | protein binding | MAGOHB | IPI | UniProtKB:Q9Y2J4 | Human | PMID:16189514 |
| Molecular Function | GO:0005515 | protein binding | MAGOHB | IPI | UniProtKB:Q9Y5S9 | Human | PMID:16189514 |
| Molecular Function | GO:0005515 | protein binding | MAGOHB | IPI | UniProtKB:Q9NYB0 | Human | PMID:21044950 |
| Molecular Function | GO:0005515 | protein binding | MAGOHB | IPI | UniProtKB:Q9UKT9 | Human | PMID:21516116 |
| Molecular Function | GO:0005515 | protein binding | MAGOHB | IPI | UniProtKB:P15622-3 | Human | PMID:25416956 |
| Molecular Function | GO:0005515 | protein binding | MAGOHB | IPI | UniProtKB:P15884 | Human | PMID:25416956 |
| Molecular Function | GO:0005515 | protein binding | MAGOHB | IPI | UniProtKB:P38159 | Human | PMID:25416956 |
| Molecular Function | GO:0005515 | protein binding | MAGOHB | IPI | UniProtKB:Q04864 | Human | PMID:25416956 |
| Molecular Function | GO:0005515 | protein binding | MAGOHB | IPI | UniProtKB:Q08117 | Human | PMID:25416956 |
| Molecular Function | GO:0005515 | protein binding | MAGOHB | IPI | UniProtKB:Q08379 | Human | PMID:25416956 |
| Molecular Function | GO:0005515 | protein binding | MAGOHB | IPI | UniProtKB:Q13137 | Human | PMID:25416956 |
| Molecular Function | GO:0005515 | protein binding | MAGOHB | IPI | UniProtKB:Q59EK9 | Human | PMID:25416956 |
| Molecular Function | GO:0005515 | protein binding | MAGOHB | IPI | UniProtKB:Q68D86 | Human | PMID:25416956 |
| Molecular Function | GO:0005515 | protein binding | MAGOHB | IPI | UniProtKB:Q6A162 | Human | PMID:25416956 |
| Molecular Function | GO:0005515 | protein binding | MAGOHB | IPI | UniProtKB:Q8IWZ5 | Human | PMID:25416956 |
| Molecular Function | GO:0005515 | protein binding | MAGOHB | IPI | UniProtKB:Q8TD17 | Human | PMID:25416956 |
| Molecular Function | GO:0005515 | protein binding | MAGOHB | IPI | UniProtKB:Q9UJV3-2 | Human | PMID:25416956 |
| Molecular Function | GO:0005515 | protein binding | MAGOHB | IPI | UniProtKB:Q9UKT9 | Human | PMID:25416956 |
| Molecular Function | GO:0005515 | protein binding | MAGOHB | IPI | UniProtKB:Q9Y5S9 | Human | PMID:25416956 |
| Molecular Function | GO:0005515 | protein binding | MAGOHB | IPI | UniProtKB:Q9Y5S9 | Human | PMID:26496610 |
| Molecular Function | GO:0005515 | protein binding | MAGOHB | IPI | UniProtKB:A6NLX3 | Human | PMID:32296183 |
| Molecular Function | GO:0005515 | protein binding | MAGOHB | IPI | UniProtKB:B2RXF5 | Human | PMID:32296183 |
| Molecular Function | GO:0005515 | protein binding | MAGOHB | IPI | UniProtKB:O75031 | Human | PMID:32296183 |
| Molecular Function | GO:0005515 | protein binding | MAGOHB | IPI | UniProtKB:O75478 | Human | PMID:32296183 |
| Molecular Function | GO:0005515 | protein binding | MAGOHB | IPI | UniProtKB:O75558 | Human | PMID:32296183 |
| Molecular Function | GO:0005515 | protein binding | MAGOHB | IPI | UniProtKB:O95678 | Human | PMID:32296183 |
| Molecular Function | GO:0005515 | protein binding | MAGOHB | IPI | UniProtKB:O95872 | Human | PMID:32296183 |
| Molecular Function | GO:0005515 | protein binding | MAGOHB | IPI | UniProtKB:P14373 | Human | PMID:32296183 |
| Molecular Function | GO:0005515 | protein binding | MAGOHB | IPI | UniProtKB:P17023 | Human | PMID:32296183 |
| Molecular Function | GO:0005515 | protein binding | MAGOHB | IPI | UniProtKB:P17568 | Human | PMID:32296183 |
| Molecular Function | GO:0005515 | protein binding | MAGOHB | IPI | UniProtKB:P23759-2 | Human | PMID:32296183 |
| Molecular Function | GO:0005515 | protein binding | MAGOHB | IPI | UniProtKB:P41219 | Human | PMID:32296183 |
| Molecular Function | GO:0005515 | protein binding | MAGOHB | IPI | UniProtKB:P51114-2 | Human | PMID:32296183 |
| Molecular Function | GO:0005515 | protein binding | MAGOHB | IPI | UniProtKB:P62995 | Human | PMID:32296183 |
| Molecular Function | GO:0005515 | protein binding | MAGOHB | IPI | UniProtKB:Q04864-2 | Human | PMID:32296183 |
| Molecular Function | GO:0005515 | protein binding | MAGOHB | IPI | UniProtKB:Q07627 | Human | PMID:32296183 |
| Molecular Function | GO:0005515 | protein binding | MAGOHB | IPI | UniProtKB:Q08117-2 | Human | PMID:32296183 |
| Molecular Function | GO:0005515 | protein binding | MAGOHB | IPI | UniProtKB:Q08379 | Human | PMID:32296183 |
| Molecular Function | GO:0005515 | protein binding | MAGOHB | IPI | UniProtKB:Q0VD86 | Human | PMID:32296183 |
| Molecular Function | GO:0005515 | protein binding | MAGOHB | IPI | UniProtKB:Q13137 | Human | PMID:32296183 |
| Molecular Function | GO:0005515 | protein binding | MAGOHB | IPI | UniProtKB:Q13422-7 | Human | PMID:32296183 |
| Molecular Function | GO:0005515 | protein binding | MAGOHB | IPI | UniProtKB:Q13573 | Human | PMID:32296183 |
| Molecular Function | GO:0005515 | protein binding | MAGOHB | IPI | UniProtKB:Q13595 | Human | PMID:32296183 |
| Molecular Function | GO:0005515 | protein binding | MAGOHB | IPI | UniProtKB:Q14558 | Human | PMID:32296183 |
| Molecular Function | GO:0005515 | protein binding | MAGOHB | IPI | UniProtKB:Q16825 | Human | PMID:32296183 |
| Molecular Function | GO:0005515 | protein binding | MAGOHB | IPI | UniProtKB:Q52LG2 | Human | PMID:32296183 |
| Molecular Function | GO:0005515 | protein binding | MAGOHB | IPI | UniProtKB:Q5JST6 | Human | PMID:32296183 |
| Molecular Function | GO:0005515 | protein binding | MAGOHB | IPI | UniProtKB:Q5TD97 | Human | PMID:32296183 |
| Molecular Function | GO:0005515 | protein binding | MAGOHB | IPI | UniProtKB:Q68D86 | Human | PMID:32296183 |
| Molecular Function | GO:0005515 | protein binding | MAGOHB | IPI | UniProtKB:Q68EA5 | Human | PMID:32296183 |
| Molecular Function | GO:0005515 | protein binding | MAGOHB | IPI | UniProtKB:Q6NX45 | Human | PMID:32296183 |
| Molecular Function | GO:0005515 | protein binding | MAGOHB | IPI | UniProtKB:Q6P9G9 | Human | PMID:32296183 |
| Molecular Function | GO:0005515 | protein binding | MAGOHB | IPI | UniProtKB:Q6UY14-3 | Human | PMID:32296183 |
| Molecular Function | GO:0005515 | protein binding | MAGOHB | IPI | UniProtKB:Q6ZNG0 | Human | PMID:32296183 |
| Molecular Function | GO:0005515 | protein binding | MAGOHB | IPI | UniProtKB:Q7Z4V0 | Human | PMID:32296183 |
| Molecular Function | GO:0005515 | protein binding | MAGOHB | IPI | UniProtKB:Q8IVP9 | Human | PMID:32296183 |
| Molecular Function | GO:0005515 | protein binding | MAGOHB | IPI | UniProtKB:Q8IYA8 | Human | PMID:32296183 |
| Molecular Function | GO:0005515 | protein binding | MAGOHB | IPI | UniProtKB:Q8IYD9 | Human | PMID:32296183 |
| Molecular Function | GO:0005515 | protein binding | MAGOHB | IPI | UniProtKB:Q8N7W2-2 | Human | PMID:32296183 |
| Molecular Function | GO:0005515 | protein binding | MAGOHB | IPI | UniProtKB:Q8TD17 | Human | PMID:32296183 |
| Molecular Function | GO:0005515 | protein binding | MAGOHB | IPI | UniProtKB:Q8TDQ7-2 | Human | PMID:32296183 |
| Molecular Function | GO:0005515 | protein binding | MAGOHB | IPI | UniProtKB:Q92997 | Human | PMID:32296183 |
| Molecular Function | GO:0005515 | protein binding | MAGOHB | IPI | UniProtKB:Q969W8 | Human | PMID:32296183 |
| Molecular Function | GO:0005515 | protein binding | MAGOHB | IPI | UniProtKB:Q96DT7-3 | Human | PMID:32296183 |
| Molecular Function | GO:0005515 | protein binding | MAGOHB | IPI | UniProtKB:Q99959-2 | Human | PMID:32296183 |
| Molecular Function | GO:0005515 | protein binding | MAGOHB | IPI | UniProtKB:Q9BT49 | Human | PMID:32296183 |
| Molecular Function | GO:0005515 | protein binding | MAGOHB | IPI | UniProtKB:Q9BUY5 | Human | PMID:32296183 |
| Molecular Function | GO:0005515 | protein binding | MAGOHB | IPI | UniProtKB:Q9BWC9 | Human | PMID:32296183 |
| Molecular Function | GO:0005515 | protein binding | MAGOHB | IPI | UniProtKB:Q9BWT7 | Human | PMID:32296183 |
| Molecular Function | GO:0005515 | protein binding | MAGOHB | IPI | UniProtKB:Q9BYG5 | Human | PMID:32296183 |
| Molecular Function | GO:0005515 | protein binding | MAGOHB | IPI | UniProtKB:Q9BYU1 | Human | PMID:32296183 |
| Molecular Function | GO:0005515 | protein binding | MAGOHB | IPI | UniProtKB:Q9HBF4 | Human | PMID:32296183 |
| Molecular Function | GO:0005515 | protein binding | MAGOHB | IPI | UniProtKB:Q9HCL3 | Human | PMID:32296183 |
| Molecular Function | GO:0005515 | protein binding | MAGOHB | IPI | UniProtKB:Q9NP66 | Human | PMID:32296183 |
| Molecular Function | GO:0005515 | protein binding | MAGOHB | IPI | UniProtKB:Q9NWH7-2 | Human | PMID:32296183 |
| Molecular Function | GO:0005515 | protein binding | MAGOHB | IPI | UniProtKB:Q9NWS9-2 | Human | PMID:32296183 |
| Molecular Function | GO:0005515 | protein binding | MAGOHB | IPI | UniProtKB:Q9NYW8 | Human | PMID:32296183 |
| Molecular Function | GO:0005515 | protein binding | MAGOHB | IPI | UniProtKB:Q9UKT9 | Human | PMID:32296183 |
| Molecular Function | GO:0005515 | protein binding | MAGOHB | IPI | UniProtKB:Q9Y2J4 | Human | PMID:32296183 |
| Molecular Function | GO:0005515 | protein binding | MAGOHB | IPI | UniProtKB:Q9Y2P0 | Human | PMID:32296183 |
| Molecular Function | GO:0005515 | protein binding | MAGOHB | IPI | UniProtKB:Q9Y5S9 | Human | PMID:32296183 |
| Molecular Function | GO:0005515 | protein binding | Magohb | IPI | RGD:1310099 | Rat | PMID:15970630|RGD:9999195 |
| Molecular Function | GO:0003723 | RNA binding | MAGOHB | HDA | Human | PMID:22681889 | |
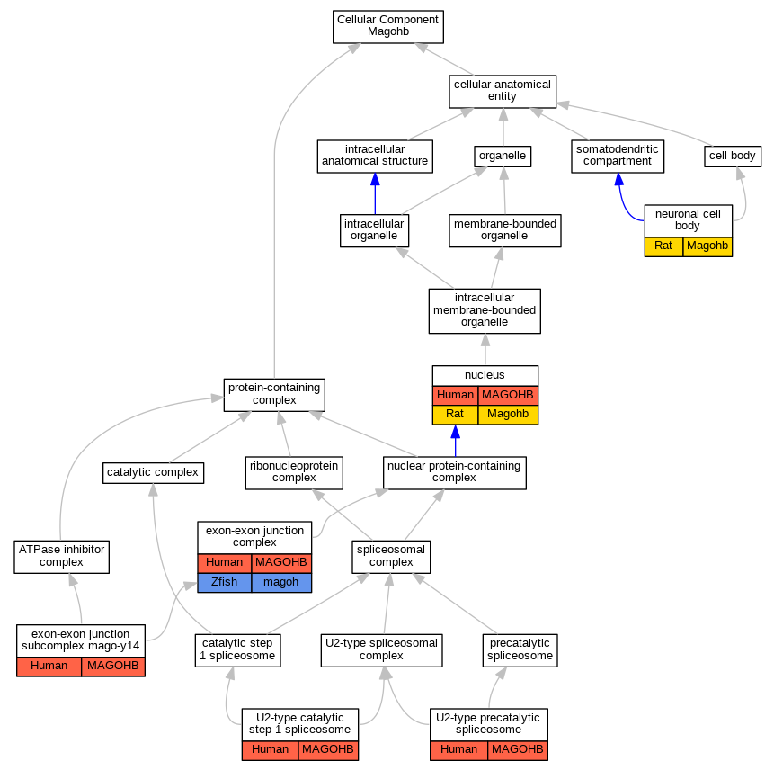
| Cellular Component | GO:0035145 | exon-exon junction complex | MAGOHB | IDA | Human | PMID:23917022 | |
| Cellular Component | GO:0035145 | exon-exon junction complex | magoh | IDA | Zfish | PMID:32502192 | |
| Cellular Component | GO:1990501 | exon-exon junction subcomplex mago-y14 | MAGOHB | IPI | Human | PMID:25416956 | |
| Cellular Component | GO:0043025 | neuronal cell body | Magohb | IDA | Rat | PMID:15970630|RGD:9999195 | |
| Cellular Component | GO:0005634 | nucleus | MAGOHB | IDA | Human | PMID:28502770 | |
| Cellular Component | GO:0005634 | nucleus | Magohb | IDA | Rat | PMID:15970630|RGD:9999195 | |
| Cellular Component | GO:0071006 | U2-type catalytic step 1 spliceosome | MAGOHB | IDA | Human | PMID:29301961 | |
| Cellular Component | GO:0071005 | U2-type precatalytic spliceosome | MAGOHB | IDA | Human | PMID:28502770 | |
| Biological Process | GO:0000398 | mRNA splicing, via spliceosome | MAGOHB | IDA | Human | PMID:28502770 | |
| Biological Process | GO:0000184 | nuclear-transcribed mRNA catabolic process, nonsense-mediated decay | MAGOHB | IGI | UniProtKB:P61326 | Human | PMID:23917022 |
| Biological Process | GO:0010468 | regulation of gene expression | magoh | IMP | ZFIN:ZDB-GENO-210908-2 | Zfish | PMID:32502192 |
| EXP Inferred from experiment |
| IDA Inferred from direct assay |
| IEP Inferred from expression pattern |
| IGI Inferred from genetic interaction |
| IMP Inferred from mutant phenotype |
| IPI Inferred from physical interaction |
| HTP Inferred from High Throughput Experiment |
| HDA Inferred from High Throughput Direct Assay |
| HMP Inferred from High Throughput Mutant Phenotype |
| HGI Inferred from High Throughput Genetic Interaction |
| HEP Inferred from High Throughput Expression Pattern |
Mouse Genome Database (MGD), Gene Expression Database (GXD), Mouse Models of Human Cancer database (MMHCdb) (formerly Mouse Tumor Biology (MTB)), Gene Ontology (GO) |
||
|
Citing These Resources Funding Information Warranty Disclaimer, Privacy Notice, Licensing, & Copyright Send questions and comments to User Support. |
last database update 09/30/2025 MGI 6.24 |
|
|
|
||