|
Source |
Alliance of Genome Resources |



| Category | ID | Classification term | Gene | Evidence | Inferred from | Organism | Reference |
|---|---|---|---|---|---|---|---|
| Molecular Function | GO:0050811 | GABA receptor binding | Maf1 | IPI | RGD:2651 | Rat | PMID:20417281|RGD:8553984 |
| Molecular Function | GO:0005515 | protein binding | MAF1 | IPI | UniProtKB:Q12789 | Human | PMID:18377933 |
| Molecular Function | GO:0005515 | protein binding | MAF1 | IPI | UniProtKB:Q92994 | Human | PMID:18377933 |
| Molecular Function | GO:0005515 | protein binding | MAF1 | IPI | UniProtKB:Q9H1D9 | Human | PMID:18377933 |
| Molecular Function | GO:0005515 | protein binding | MAF1 | IPI | UniProtKB:Q9UH62 | Human | PMID:19060904 |
| Molecular Function | GO:0005515 | protein binding | MAF1 | IPI | UniProtKB:P12004 | Human | PMID:26030842 |
| Molecular Function | GO:0005515 | protein binding | MAF1 | IPI | UniProtKB:Q9UH62 | Human | PMID:28514442 |
| Molecular Function | GO:0005515 | protein binding | MAF1 | IPI | UniProtKB:O76024 | Human | PMID:32814053 |
| Molecular Function | GO:0005515 | protein binding | MAF1 | IPI | UniProtKB:P42858 | Human | PMID:32814053 |
| Molecular Function | GO:0005515 | protein binding | Maf1 | IPI | RGD:1564168 | Rat | PMID:20417281|RGD:8553984 |
| Molecular Function | GO:0001002 | RNA polymerase III type 1 promoter sequence-specific DNA binding | MAF1 | IDA | Human | PMID:20233713 | |
| Molecular Function | GO:0001003 | RNA polymerase III type 2 promoter sequence-specific DNA binding | MAF1 | IDA | Human | PMID:20233713 | |
| Molecular Function | GO:0001006 | RNA polymerase III type 3 promoter sequence-specific DNA binding | MAF1 | IDA | Human | PMID:20233713 | |
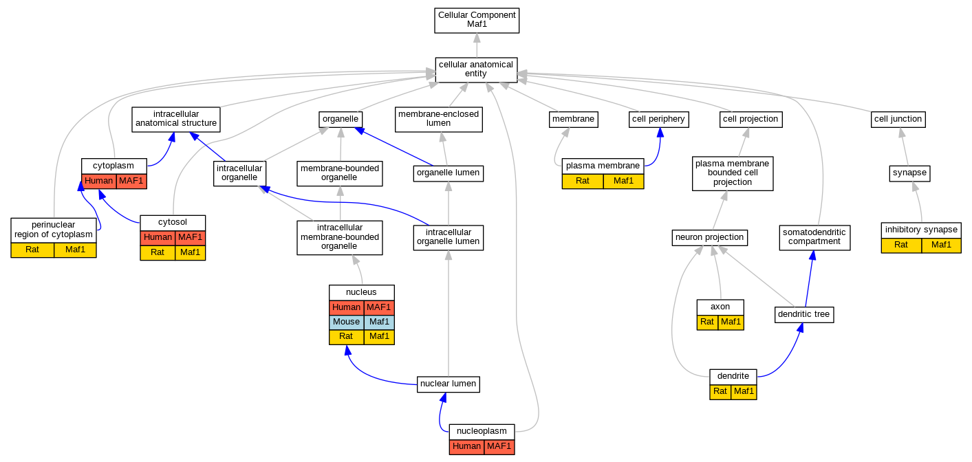
| Cellular Component | GO:0030424 | axon | Maf1 | IDA | Rat | PMID:20417281|RGD:8553984 | |
| Cellular Component | GO:0005737 | cytoplasm | MAF1 | IDA | Human | PMID:20233713 | |
| Cellular Component | GO:0005829 | cytosol | MAF1 | IDA | Human | GO_REF:0000052 | |
| Cellular Component | GO:0005829 | cytosol | Maf1 | IDA | Rat | PMID:20417281|RGD:8553984 | |
| Cellular Component | GO:0030425 | dendrite | Maf1 | IDA | Rat | PMID:20417281|RGD:8553984 | |
| Cellular Component | GO:0060077 | inhibitory synapse | Maf1 | IDA | Rat | PMID:20417281|RGD:8553984 | |
| Cellular Component | GO:0005654 | nucleoplasm | MAF1 | IDA | Human | GO_REF:0000052 | |
| Cellular Component | GO:0005634 | nucleus | MAF1 | IDA | Human | PMID:20233713 | |
| Cellular Component | GO:0005634 | nucleus | MAF1 | IDA | Human | PMID:20543138 | |
| Cellular Component | GO:0005634 | nucleus | Maf1 | IDA | Mouse | MGI:MGI:5285158|PMID:20543138 | |
| Cellular Component | GO:0005634 | nucleus | Maf1 | IDA | Rat | PMID:20417281|RGD:8553984 | |
| Cellular Component | GO:0048471 | perinuclear region of cytoplasm | Maf1 | IDA | Rat | PMID:20417281|RGD:8553984 | |
| Cellular Component | GO:0005886 | plasma membrane | Maf1 | IDA | Rat | PMID:20417281|RGD:8553984 | |
| Biological Process | GO:0016479 | negative regulation of transcription by RNA polymerase I | MAF1 | IDA | Human | PMID:17499043 | |
| Biological Process | GO:0016480 | negative regulation of transcription by RNA polymerase III | MAF1 | IDA | Human | PMID:17499043 | |
| Biological Process | GO:0016480 | negative regulation of transcription by RNA polymerase III | MAF1 | IDA | Human | PMID:18377933 | |
| Biological Process | GO:0016480 | negative regulation of transcription by RNA polymerase III | MAF1 | IDA | Human | PMID:20233713 | |
| Biological Process | GO:0016480 | negative regulation of transcription by RNA polymerase III | Maf1 | IDA | Mouse | MGI:MGI:4947357|PMID:18377933 |
| EXP Inferred from experiment |
| IDA Inferred from direct assay |
| IEP Inferred from expression pattern |
| IGI Inferred from genetic interaction |
| IMP Inferred from mutant phenotype |
| IPI Inferred from physical interaction |
| HTP Inferred from High Throughput Experiment |
| HDA Inferred from High Throughput Direct Assay |
| HMP Inferred from High Throughput Mutant Phenotype |
| HGI Inferred from High Throughput Genetic Interaction |
| HEP Inferred from High Throughput Expression Pattern |
Mouse Genome Database (MGD), Gene Expression Database (GXD), Mouse Models of Human Cancer database (MMHCdb) (formerly Mouse Tumor Biology (MTB)), Gene Ontology (GO) |
||
|
Citing These Resources Funding Information Warranty Disclaimer, Privacy Notice, Licensing, & Copyright Send questions and comments to User Support. |
last database update 09/30/2025 MGI 6.24 |
|
|
|
||