|
Source |
Alliance of Genome Resources |



| Category | ID | Classification term | Gene | Evidence | Inferred from | Organism | Reference |
|---|---|---|---|---|---|---|---|
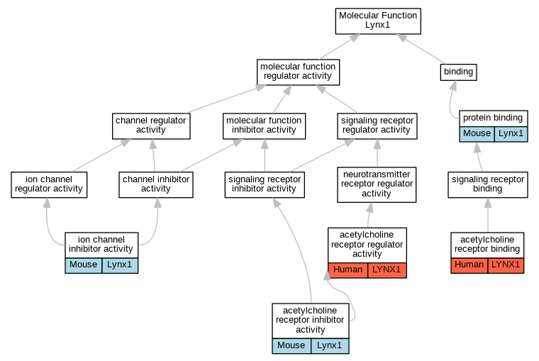
| Molecular Function | GO:0033130 | acetylcholine receptor binding | LYNX1 | IDA | Human | PMID:21252236 | |
| Molecular Function | GO:0030550 | acetylcholine receptor inhibitor activity | Lynx1 | IDA | Mouse | PMID:11906696 | |
| Molecular Function | GO:0030548 | acetylcholine receptor regulator activity | LYNX1 | IDA | Human | PMID:21252236 | |
| Molecular Function | GO:0008200 | ion channel inhibitor activity | Lynx1 | IDA | Mouse | PMID:11906696 | |
| Molecular Function | GO:0005515 | protein binding | Lynx1 | IPI | PR:O70174 | Mouse | PMID:11906696 |
| Molecular Function | GO:0005515 | protein binding | Lynx1 | IPI | PR:P49582 | Mouse | PMID:11906696 |
| Cellular Component | GO:0016020 | membrane | Lynx1 | IDA | Mouse | PMID:11906696 | |
| Cellular Component | GO:0005886 | plasma membrane | Lynx1 | IDA | Mouse | PMID:11906696 | |
| Cellular Component | GO:0045202 | synapse | Lynx1 | IDA | Mouse | MGI:MGI:3838433|PMID:19246390 | |
| Biological Process | GO:0099601 | regulation of neurotransmitter receptor activity | LYNX1 | IDA | Human | PMID:21252236 | |
| Biological Process | GO:0007271 | synaptic transmission, cholinergic | Lynx1 | IDA | Mouse | PMID:19246390 |
| EXP Inferred from experiment |
| IDA Inferred from direct assay |
| IEP Inferred from expression pattern |
| IGI Inferred from genetic interaction |
| IMP Inferred from mutant phenotype |
| IPI Inferred from physical interaction |
| HTP Inferred from High Throughput Experiment |
| HDA Inferred from High Throughput Direct Assay |
| HMP Inferred from High Throughput Mutant Phenotype |
| HGI Inferred from High Throughput Genetic Interaction |
| HEP Inferred from High Throughput Expression Pattern |
Mouse Genome Database (MGD), Gene Expression Database (GXD), Mouse Models of Human Cancer database (MMHCdb) (formerly Mouse Tumor Biology (MTB)), Gene Ontology (GO) |
||
|
Citing These Resources Funding Information Warranty Disclaimer, Privacy Notice, Licensing, & Copyright Send questions and comments to User Support. |
last database update 12/30/2025 MGI 6.24 |
|
|
|
||