|
Source |
Alliance of Genome Resources |



| Category | ID | Classification term | Gene | Evidence | Inferred from | Organism | Reference |
|---|---|---|---|---|---|---|---|
| Molecular Function | GO:0050436 | microfibril binding | LTBP1 | IDA | Human | PMID:12429738 | |
| Molecular Function | GO:0005515 | protein binding | LTBP1 | IPI | UniProtKB:P35555 | Human | PMID:12429738 |
| Molecular Function | GO:0005515 | protein binding | LTBP1 | IPI | UniProtKB:P35556 | Human | PMID:12429738 |
| Molecular Function | GO:0005515 | protein binding | LTBP1 | IPI | UniProtKB:P35555,UniProtKB:Q14767 | Human | PMID:17293099 |
| Molecular Function | GO:0005515 | protein binding | LTBP1 | IPI | UniProtKB:Q86TH1 | Human | PMID:18677313 |
| Molecular Function | GO:0005515 | protein binding | LTBP1 | IPI | UniProtKB:P35555 | Human | PMID:19349279 |
| Molecular Function | GO:0005515 | protein binding | LTBP1 | IPI | UniProtKB:O95967 | Human | PMID:27339457 |
| Molecular Function | GO:0050431 | transforming growth factor beta binding | LTBP1 | IPI | UniProtKB:P01137 | Human | PMID:10930463 |
| Molecular Function | GO:0050431 | transforming growth factor beta binding | LTBP1 | IPI | UniProtKB:P10600 | Human | PMID:10930463 |
| Molecular Function | GO:0050431 | transforming growth factor beta binding | LTBP1 | IPI | UniProtKB:P61812 | Human | PMID:10930463 |
| Molecular Function | GO:0050431 | transforming growth factor beta binding | LTBP1 | IPI | UniProtKB:P01137 | Human | PMID:18672106 |
| Molecular Function | GO:0050431 | transforming growth factor beta binding | LTBP1 | IPI | UniProtKB:P01137 | Human | PMID:2022183 |
| Molecular Function | GO:0050431 | transforming growth factor beta binding | LTBP1 | IPI | UniProtKB:P61812 | Human | PMID:2022183 |
| Molecular Function | GO:0050431 | transforming growth factor beta binding | LTBP1 | IPI | UniProtKB:P01137 | Human | PMID:8617200 |
| Molecular Function | GO:0050431 | transforming growth factor beta binding | LTBP1 | IPI | UniProtKB:P61812 | Human | PMID:8617200 |
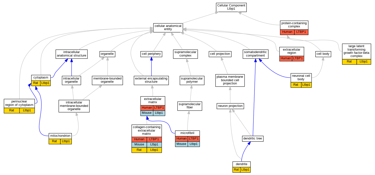
| Cellular Component | GO:0062023 | collagen-containing extracellular matrix | LTBP1 | HDA | Human | PMID:20551380 | |
| Cellular Component | GO:0062023 | collagen-containing extracellular matrix | LTBP1 | IDA | Human | PMID:16157329 | |
| Cellular Component | GO:0062023 | collagen-containing extracellular matrix | LTBP1 | HDA | Human | PMID:23979707 | |
| Cellular Component | GO:0062023 | collagen-containing extracellular matrix | LTBP1 | HDA | Human | PMID:28327460 | |
| Cellular Component | GO:0062023 | collagen-containing extracellular matrix | LTBP1 | HDA | Human | PMID:25037231 | |
| Cellular Component | GO:0062023 | collagen-containing extracellular matrix | LTBP1 | HDA | Human | PMID:28675934 | |
| Cellular Component | GO:0062023 | collagen-containing extracellular matrix | Ltbp1 | HDA | Mouse | MGI:MGI:6201834|PMID:22159717 | |
| Cellular Component | GO:0062023 | collagen-containing extracellular matrix | Ltbp1 | HDA | Mouse | MGI:MGI:6201853|PMID:28071719 | |
| Cellular Component | GO:0062023 | collagen-containing extracellular matrix | Ltbp1 | IDA | Rat | PMID:9766531|RGD:10412061 | |
| Cellular Component | GO:0005737 | cytoplasm | Ltbp1 | IDA | Rat | PMID:9828223|RGD:10412305 | |
| Cellular Component | GO:0030425 | dendrite | Ltbp1 | IDA | Rat | PMID:11720783|RGD:10412057 | |
| Cellular Component | GO:0031012 | extracellular matrix | LTBP1 | IDA | Human | PMID:8617200 | |
| Cellular Component | GO:0031012 | extracellular matrix | Ltbp1 | IDA | Mouse | PMID:9008713 | |
| Cellular Component | GO:0005576 | extracellular region | LTBP1 | HDA | Human | PMID:27068509 | |
| Cellular Component | GO:0038045 | large latent transforming growth factor-beta complex | Ltbp1 | IDA | Rat | PMID:11907708|RGD:10412304 | |
| Cellular Component | GO:0001527 | microfibril | LTBP1 | IDA | Human | PMID:12429738 | |
| Cellular Component | GO:0001527 | microfibril | Ltbp1 | IDA | Mouse | MGI:MGI:4352793|PMID:19349279 | |
| Cellular Component | GO:0005739 | mitochondrion | Ltbp1 | IDA | Rat | PMID:9828223|RGD:10412305 | |
| Cellular Component | GO:0043025 | neuronal cell body | Ltbp1 | IDA | Rat | PMID:11720783|RGD:10412057 | |
| Cellular Component | GO:0048471 | perinuclear region of cytoplasm | Ltbp1 | IDA | Rat | PMID:9828223|RGD:10412305 | |
| Cellular Component | GO:0032991 | protein-containing complex | LTBP1 | IDA | Human | PMID:12429738 | |
| Biological Process | GO:0035904 | aorta development | Ltbp1 | IMP | Mouse | PMID:25807483 | |
| Biological Process | GO:0030282 | bone mineralization | ltbp1 | IMP | ZFIN:ZDB-GENO-221103-2 | Zfish | PMID:33991472 |
| Biological Process | GO:0060349 | bone morphogenesis | ltbp1 | IMP | ZFIN:ZDB-GENO-221103-3 | Zfish | PMID:33991472 |
| Biological Process | GO:0060349 | bone morphogenesis | ltbp1 | IMP | ZFIN:ZDB-GENO-221103-2 | Zfish | PMID:33991472 |
| Biological Process | GO:0071260 | cellular response to mechanical stimulus | Ltbp1 | IEP | Rat | PMID:9607192|RGD:10412058 | |
| Biological Process | GO:0071374 | cellular response to parathyroid hormone stimulus | Ltbp1 | IEP | Rat | PMID:15880704|RGD:10412056 | |
| Biological Process | GO:0036120 | cellular response to platelet-derived growth factor stimulus | Ltbp1 | IEP | Rat | PMID:14708940|RGD:10412060 | |
| Biological Process | GO:0071305 | cellular response to vitamin D | Ltbp1 | IEP | Rat | PMID:10025676|RGD:10412059 | |
| Biological Process | GO:0030199 | collagen fibril organization | ltbp1 | IMP | ZFIN:ZDB-GENO-221103-2 | Zfish | PMID:33991472 |
| Biological Process | GO:0030199 | collagen fibril organization | ltbp1 | IMP | ZFIN:ZDB-GENO-221103-3 | Zfish | PMID:33991472 |
| Biological Process | GO:0060976 | coronary vasculature development | Ltbp1 | IMP | Mouse | PMID:25807483 | |
| Biological Process | GO:1904888 | cranial skeletal system development | ltbp1 | IMP | ZFIN:ZDB-MRPHLNO-221109-1 | Zfish | PMID:35320333 |
| Biological Process | GO:0032967 | positive regulation of collagen biosynthetic process | Ltbp1 | IMP | Rat | PMID:9607192|RGD:10412058 | |
| Biological Process | GO:1901388 | regulation of transforming growth factor beta activation | LTBP1 | IDA | Human | PMID:2022183 | |
| Biological Process | GO:1901388 | regulation of transforming growth factor beta activation | LTBP1 | IDA | Human | PMID:8617200 | |
| Biological Process | GO:0035583 | sequestering of TGFbeta in extracellular matrix | LTBP1 | IDA | Human | PMID:2022183 | |
| Biological Process | GO:0035583 | sequestering of TGFbeta in extracellular matrix | LTBP1 | IDA | Human | PMID:8617200 | |
| Biological Process | GO:0003281 | ventricular septum development | Ltbp1 | IMP | Mouse | PMID:25807483 | |
| Biological Process | GO:0042060 | wound healing | Ltbp1 | IEP | Rat | PMID:10934147|RGD:2315084 |
| EXP Inferred from experiment |
| IDA Inferred from direct assay |
| IEP Inferred from expression pattern |
| IGI Inferred from genetic interaction |
| IMP Inferred from mutant phenotype |
| IPI Inferred from physical interaction |
| HTP Inferred from High Throughput Experiment |
| HDA Inferred from High Throughput Direct Assay |
| HMP Inferred from High Throughput Mutant Phenotype |
| HGI Inferred from High Throughput Genetic Interaction |
| HEP Inferred from High Throughput Expression Pattern |
Mouse Genome Database (MGD), Gene Expression Database (GXD), Mouse Models of Human Cancer database (MMHCdb) (formerly Mouse Tumor Biology (MTB)), Gene Ontology (GO) |
||
|
Citing These Resources Funding Information Warranty Disclaimer, Privacy Notice, Licensing, & Copyright Send questions and comments to User Support. |
last database update 09/30/2025 MGI 6.24 |
|
|
|
||