|
Source |
Alliance of Genome Resources |



| Category | ID | Classification term | Gene | Evidence | Inferred from | Organism | Reference |
|---|---|---|---|---|---|---|---|
| Molecular Function | GO:0005515 | protein binding | LOXL4 | IPI | UniProtKB:Q15645 | Human | PMID:16189514 |
| Molecular Function | GO:0005515 | protein binding | LOXL4 | IPI | UniProtKB:Q15645 | Human | PMID:19060904 |
| Molecular Function | GO:0005515 | protein binding | LOXL4 | IPI | UniProtKB:O60341 | Human | PMID:23455924 |
| Molecular Function | GO:0005515 | protein binding | LOXL4 | IPI | UniProtKB:Q96LA8 | Human | PMID:23455924 |
| Molecular Function | GO:0005515 | protein binding | LOXL4 | IPI | UniProtKB:Q15645 | Human | PMID:25416956 |
| Molecular Function | GO:0005515 | protein binding | LOXL4 | IPI | UniProtKB:O14901 | Human | PMID:32814053 |
| Molecular Function | GO:0005515 | protein binding | LOXL4 | IPI | UniProtKB:O60333-2 | Human | PMID:32814053 |
| Molecular Function | GO:0005515 | protein binding | LOXL4 | IPI | UniProtKB:O75190-2 | Human | PMID:32814053 |
| Molecular Function | GO:0005515 | protein binding | LOXL4 | IPI | UniProtKB:O76024 | Human | PMID:32814053 |
| Molecular Function | GO:0005515 | protein binding | LOXL4 | IPI | UniProtKB:P02489 | Human | PMID:32814053 |
| Molecular Function | GO:0005515 | protein binding | LOXL4 | IPI | UniProtKB:P04792 | Human | PMID:32814053 |
| Molecular Function | GO:0005515 | protein binding | LOXL4 | IPI | UniProtKB:P06396 | Human | PMID:32814053 |
| Molecular Function | GO:0005515 | protein binding | LOXL4 | IPI | UniProtKB:P13473-2 | Human | PMID:32814053 |
| Molecular Function | GO:0005515 | protein binding | LOXL4 | IPI | UniProtKB:P22607 | Human | PMID:32814053 |
| Molecular Function | GO:0005515 | protein binding | LOXL4 | IPI | UniProtKB:P28799 | Human | PMID:32814053 |
| Molecular Function | GO:0005515 | protein binding | LOXL4 | IPI | UniProtKB:P55212 | Human | PMID:32814053 |
| Molecular Function | GO:0005515 | protein binding | LOXL4 | IPI | UniProtKB:Q14957 | Human | PMID:32814053 |
| Molecular Function | GO:0005515 | protein binding | LOXL4 | IPI | UniProtKB:Q7Z699 | Human | PMID:32814053 |
| Molecular Function | GO:0005515 | protein binding | LOXL4 | IPI | UniProtKB:Q86V38 | Human | PMID:32814053 |
| Molecular Function | GO:0005515 | protein binding | LOXL4 | IPI | UniProtKB:Q92876 | Human | PMID:32814053 |
| Molecular Function | GO:0005515 | protein binding | LOXL4 | IPI | UniProtKB:Q9Y3C5 | Human | PMID:32814053 |
| Molecular Function | GO:0004720 | protein-lysine 6-oxidase activity | Loxl4 | IDA | Mouse | PMID:11292829 | |
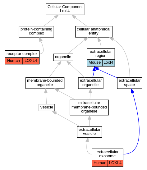
| Cellular Component | GO:0070062 | extracellular exosome | LOXL4 | HDA | Human | PMID:19199708 | |
| Cellular Component | GO:0005576 | extracellular region | Loxl4 | IDA | Mouse | PMID:11292829 | |
| Cellular Component | GO:0043235 | receptor complex | LOXL4 | IDA | Human | PMID:23382219 |
| EXP Inferred from experiment |
| IDA Inferred from direct assay |
| IEP Inferred from expression pattern |
| IGI Inferred from genetic interaction |
| IMP Inferred from mutant phenotype |
| IPI Inferred from physical interaction |
| HTP Inferred from High Throughput Experiment |
| HDA Inferred from High Throughput Direct Assay |
| HMP Inferred from High Throughput Mutant Phenotype |
| HGI Inferred from High Throughput Genetic Interaction |
| HEP Inferred from High Throughput Expression Pattern |
Mouse Genome Database (MGD), Gene Expression Database (GXD), Mouse Models of Human Cancer database (MMHCdb) (formerly Mouse Tumor Biology (MTB)), Gene Ontology (GO) |
||
|
Citing These Resources Funding Information Warranty Disclaimer, Privacy Notice, Licensing, & Copyright Send questions and comments to User Support. |
last database update 12/30/2025 MGI 6.24 |
|
|
|
||