|
Source |
Alliance of Genome Resources |



| Category | ID | Classification term | Gene | Evidence | Inferred from | Organism | Reference |
|---|---|---|---|---|---|---|---|
| Molecular Function | GO:0005515 | protein binding | LEMD3 | IPI | UniProtKB:Q15797 | Human | PMID:15231748 |
| Molecular Function | GO:0005515 | protein binding | LEMD3 | IPI | UniProtKB:P84022 | Human | PMID:15647271 |
| Molecular Function | GO:0005515 | protein binding | LEMD3 | IPI | UniProtKB:Q15796 | Human | PMID:15647271 |
| Molecular Function | GO:0005515 | protein binding | LEMD3 | IPI | UniProtKB:Q15797 | Human | PMID:15647271 |
| Molecular Function | GO:0005515 | protein binding | LEMD3 | IPI | UniProtKB:Q99717 | Human | PMID:15647271 |
| Molecular Function | GO:0005515 | protein binding | LEMD3 | IPI | UniProtKB:Q9ULZ3 | Human | PMID:24407287 |
| Molecular Function | GO:0005515 | protein binding | LEMD3 | IPI | UniProtKB:O15198-2 | Human | PMID:28514442 |
| Molecular Function | GO:0005515 | protein binding | LEMD3 | IPI | UniProtKB:O15198-2 | Human | PMID:32296183 |
| Molecular Function | GO:0005515 | protein binding | LEMD3 | IPI | UniProtKB:Q15797 | Human | PMID:32296183 |
| Molecular Function | GO:0005515 | protein binding | LEMD3 | IPI | UniProtKB:Q9H6H4 | Human | PMID:32296183 |
| Molecular Function | GO:0005515 | protein binding | LEMD3 | IPI | UniProtKB:Q9UI14 | Human | PMID:32296183 |
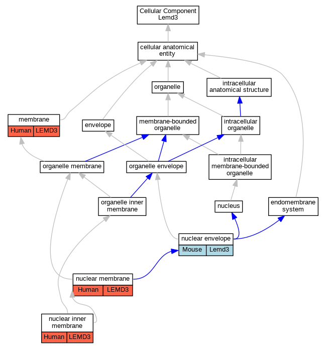
| Cellular Component | GO:0016020 | membrane | LEMD3 | IDA | Human | PMID:10671519 | |
| Cellular Component | GO:0005635 | nuclear envelope | Lemd3 | IDA | Mouse | PMID:10671519 | |
| Cellular Component | GO:0005637 | nuclear inner membrane | LEMD3 | IDA | Human | PMID:15647271 | |
| Cellular Component | GO:0031965 | nuclear membrane | LEMD3 | IDA | Human | GO_REF:0000052 | |
| Biological Process | GO:0001525 | angiogenesis | Lemd3 | IMP | MGI:MGI:3703328 | Mouse | PMID:16943282 |
| Biological Process | GO:0002044 | blood vessel endothelial cell migration involved in intussusceptive angiogenesis | Lemd3 | IMP | MGI:MGI:3703328 | Mouse | PMID:16943282 |
| Biological Process | GO:0061300 | cerebellum vasculature development | lemd3 | IMP | ZFIN:ZDB-MRPHLNO-181218-2 | Zfish | PMID:30120215 |
| Biological Process | GO:0061300 | cerebellum vasculature development | lemd3 | IMP | ZFIN:ZDB-MRPHLNO-181218-3 | Zfish | PMID:30120215 |
| Biological Process | GO:0032926 | negative regulation of activin receptor signaling pathway | LEMD3 | IDA | Human | PMID:15647271 | |
| Biological Process | GO:0030514 | negative regulation of BMP signaling pathway | LEMD3 | IDA | Human | PMID:15647271 | |
| Biological Process | GO:0030512 | negative regulation of transforming growth factor beta receptor signaling pathway | LEMD3 | IDA | Human | PMID:15647271 | |
| Biological Process | GO:0006997 | nucleus organization | Lemd3 | IMP | MGI:MGI:3703328 | Mouse | PMID:16943282 |
| Biological Process | GO:0051726 | regulation of cell cycle | Lemd3 | IMP | Mouse | PMID:19720741 | |
| Biological Process | GO:1903053 | regulation of extracellular matrix organization | Lemd3 | IMP | MGI:MGI:3703328 | Mouse | PMID:16943282 |
| Biological Process | GO:0035914 | skeletal muscle cell differentiation | Lemd3 | IMP | Mouse | PMID:19720741 |
| EXP Inferred from experiment |
| IDA Inferred from direct assay |
| IEP Inferred from expression pattern |
| IGI Inferred from genetic interaction |
| IMP Inferred from mutant phenotype |
| IPI Inferred from physical interaction |
| HTP Inferred from High Throughput Experiment |
| HDA Inferred from High Throughput Direct Assay |
| HMP Inferred from High Throughput Mutant Phenotype |
| HGI Inferred from High Throughput Genetic Interaction |
| HEP Inferred from High Throughput Expression Pattern |
Mouse Genome Database (MGD), Gene Expression Database (GXD), Mouse Models of Human Cancer database (MMHCdb) (formerly Mouse Tumor Biology (MTB)), Gene Ontology (GO) |
||
|
Citing These Resources Funding Information Warranty Disclaimer, Privacy Notice, Licensing, & Copyright Send questions and comments to User Support. |
last database update 05/12/2026 MGI 6.24 |
|
|
|
||