|
Source |
Alliance of Genome Resources |



| Category | ID | Classification term | Gene | Evidence | Inferred from | Organism | Reference |
|---|---|---|---|---|---|---|---|
| Molecular Function | GO:0003682 | chromatin binding | ldb2a | IDA | Zfish | PMID:25665164 | |
| Molecular Function | GO:0019899 | enzyme binding | Ldb2 | IPI | UniProtKB:Q9WTV7 | Mouse | MGI:MGI:4456957|PMID:11882901 |
| Molecular Function | GO:0005515 | protein binding | LDB2 | IPI | UniProtKB:P61968 | Human | PMID:15231748 |
| Molecular Function | GO:0005515 | protein binding | LDB2 | IPI | UniProtKB:P61968 | Human | PMID:18330356 |
| Molecular Function | GO:0005515 | protein binding | LDB2 | IPI | UniProtKB:Q99598 | Human | PMID:18330356 |
| Molecular Function | GO:0005515 | protein binding | LDB2 | IPI | UniProtKB:Q9BWW4 | Human | PMID:18330356 |
| Molecular Function | GO:0005515 | protein binding | LDB2 | IPI | UniProtKB:P61968 | Human | PMID:20211142 |
| Molecular Function | GO:0005515 | protein binding | LDB2 | IPI | UniProtKB:Q9BWW4 | Human | PMID:20211142 |
| Molecular Function | GO:0005515 | protein binding | LDB2 | IPI | UniProtKB:O00560 | Human | PMID:32296183 |
| Molecular Function | GO:0005515 | protein binding | LDB2 | IPI | UniProtKB:O15182 | Human | PMID:32296183 |
| Molecular Function | GO:0005515 | protein binding | LDB2 | IPI | UniProtKB:P20618 | Human | PMID:32296183 |
| Molecular Function | GO:0005515 | protein binding | LDB2 | IPI | UniProtKB:P25791-3 | Human | PMID:32296183 |
| Molecular Function | GO:0005515 | protein binding | LDB2 | IPI | UniProtKB:P25800 | Human | PMID:32296183 |
| Molecular Function | GO:0005515 | protein binding | LDB2 | IPI | UniProtKB:P61968 | Human | PMID:32296183 |
| Molecular Function | GO:0005515 | protein binding | LDB2 | IPI | UniProtKB:Q68G74 | Human | PMID:32296183 |
| Molecular Function | GO:0005515 | protein binding | LDB2 | IPI | UniProtKB:Q6DKK2 | Human | PMID:32296183 |
| Molecular Function | GO:0005515 | protein binding | LDB2 | IPI | UniProtKB:Q7L775 | Human | PMID:32296183 |
| Molecular Function | GO:0005515 | protein binding | LDB2 | IPI | UniProtKB:Q86VI1 | Human | PMID:32296183 |
| Molecular Function | GO:0005515 | protein binding | LDB2 | IPI | UniProtKB:Q8TAP4-4 | Human | PMID:32296183 |
| Molecular Function | GO:0005515 | protein binding | LDB2 | IPI | UniProtKB:Q8TBB1 | Human | PMID:32296183 |
| Molecular Function | GO:0005515 | protein binding | LDB2 | IPI | UniProtKB:Q8WUI4-6 | Human | PMID:32296183 |
| Molecular Function | GO:0005515 | protein binding | LDB2 | IPI | UniProtKB:Q969H8 | Human | PMID:32296183 |
| Molecular Function | GO:0005515 | protein binding | LDB2 | IPI | UniProtKB:Q96GM5 | Human | PMID:32296183 |
| Molecular Function | GO:0005515 | protein binding | LDB2 | IPI | UniProtKB:Q96HA8 | Human | PMID:32296183 |
| Molecular Function | GO:0005515 | protein binding | LDB2 | IPI | UniProtKB:Q99598 | Human | PMID:32296183 |
| Molecular Function | GO:0005515 | protein binding | LDB2 | IPI | UniProtKB:Q9BVM4 | Human | PMID:32296183 |
| Molecular Function | GO:0005515 | protein binding | LDB2 | IPI | UniProtKB:Q9BY27 | Human | PMID:32296183 |
| Molecular Function | GO:0005515 | protein binding | LDB2 | IPI | UniProtKB:Q9H6Z9 | Human | PMID:32296183 |
| Molecular Function | GO:0005515 | protein binding | LDB2 | IPI | UniProtKB:Q9NWQ9 | Human | PMID:32296183 |
| Molecular Function | GO:0005515 | protein binding | Ldb2 | IPI | UniProtKB:Q9WTV7 | Mouse | MGI:MGI:6092914|PMID:17848518 |
| Molecular Function | GO:0005515 | protein binding | Ldb2 | IPI | UniProtKB:O54988 | Mouse | MGI:MGI:5751678|PMID:19675209 |
| Molecular Function | GO:0005515 | protein binding | Ldb2 | IPI | PR:P61969 | Mouse | PMID:9860983 |
| Molecular Function | GO:0005515 | protein binding | Ldb2 | IPI | PR:Q9WTV7 | Mouse | PMID:10431247 |
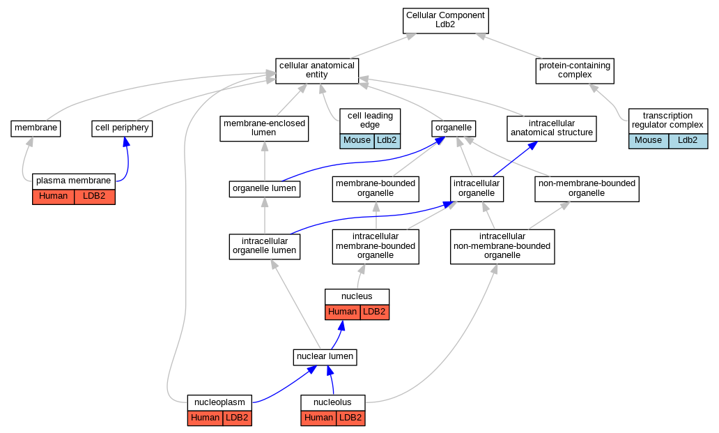
| Cellular Component | GO:0031252 | cell leading edge | Ldb2 | IDA | Mouse | MGI:MGI:5751678|PMID:19675209 | |
| Cellular Component | GO:0005730 | nucleolus | LDB2 | IDA | Human | GO_REF:0000052 | |
| Cellular Component | GO:0005654 | nucleoplasm | LDB2 | IDA | Human | GO_REF:0000052 | |
| Cellular Component | GO:0005634 | nucleus | LDB2 | IDA | Human | PMID:9853615 | |
| Cellular Component | GO:0005886 | plasma membrane | LDB2 | IDA | Human | GO_REF:0000052 | |
| Cellular Component | GO:0005667 | transcription regulator complex | Ldb2 | IDA | Mouse | PMID:9192866 | |
| Biological Process | GO:0044085 | cellular component biogenesis | Ldb2 | IGI | MGI:MGI:894762 | Mouse | PMID:17991461 |
| Biological Process | GO:0010669 | epithelial structure maintenance | Ldb2 | IGI | MGI:MGI:894762 | Mouse | PMID:17991461 |
| Biological Process | GO:0001942 | hair follicle development | Ldb2 | IGI | MGI:MGI:894762 | Mouse | PMID:17991461 |
| Biological Process | GO:0030514 | negative regulation of BMP signaling pathway | ldb2a | IMP | ZFIN:ZDB-MRPHLNO-150506-3 | Zfish | PMID:25665164 |
| Biological Process | GO:1900108 | negative regulation of nodal signaling pathway | ldb2a | IMP | ZFIN:ZDB-MRPHLNO-150506-3 | Zfish | PMID:25665164 |
| Biological Process | GO:0044089 | positive regulation of cellular component biogenesis | Ldb2 | IGI | MGI:MGI:894762 | Mouse | PMID:17991461 |
| Biological Process | GO:0045944 | positive regulation of transcription by RNA polymerase II | Ldb2 | IGI | MGI:MGI:102673 | Mouse | PMID:9192866 |
| Biological Process | GO:0045944 | positive regulation of transcription by RNA polymerase II | Ldb2 | IGI | MGI:MGI:102673 | Mouse | PMID:10431247 |
| Biological Process | GO:0045944 | positive regulation of transcription by RNA polymerase II | Ldb2 | IGI | MGI:MGI:107374 | Mouse | PMID:10431247 |
| Biological Process | GO:0045944 | positive regulation of transcription by RNA polymerase II | Ldb2 | IGI | MGI:MGI:1342291 | Mouse | PMID:10431247 |
| Biological Process | GO:0045944 | positive regulation of transcription by RNA polymerase II | Ldb2 | IGI | MGI:MGI:107374 | Mouse | PMID:9192866 |
| Biological Process | GO:0030334 | regulation of cell migration | Ldb2 | IMP | UniProtKB:O54988 | Mouse | MGI:MGI:5751678|PMID:19675209 |
| Biological Process | GO:0043549 | regulation of kinase activity | Ldb2 | IDA | Mouse | MGI:MGI:5751678|PMID:19675209 | |
| Biological Process | GO:0035019 | somatic stem cell population maintenance | Ldb2 | IGI | MGI:MGI:894762 | Mouse | PMID:17991461 |
| Biological Process | GO:0002040 | sprouting angiogenesis | ldb2a | IMP | ZFIN:ZDB-MRPHLNO-180301-1,ZFIN:ZDB-MRPHLNO-180302-1 | Zfish | PMID:28946938 |
| EXP Inferred from experiment |
| IDA Inferred from direct assay |
| IEP Inferred from expression pattern |
| IGI Inferred from genetic interaction |
| IMP Inferred from mutant phenotype |
| IPI Inferred from physical interaction |
| HTP Inferred from High Throughput Experiment |
| HDA Inferred from High Throughput Direct Assay |
| HMP Inferred from High Throughput Mutant Phenotype |
| HGI Inferred from High Throughput Genetic Interaction |
| HEP Inferred from High Throughput Expression Pattern |
Mouse Genome Database (MGD), Gene Expression Database (GXD), Mouse Models of Human Cancer database (MMHCdb) (formerly Mouse Tumor Biology (MTB)), Gene Ontology (GO) |
||
|
Citing These Resources Funding Information Warranty Disclaimer, Privacy Notice, Licensing, & Copyright Send questions and comments to User Support. |
last database update 04/14/2026 MGI 6.24 |
|
|
|
||