|
Source |
Alliance of Genome Resources |



| Category | ID | Classification term | Gene | Evidence | Inferred from | Organism | Reference |
|---|---|---|---|---|---|---|---|
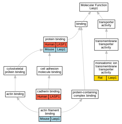
| Molecular Function | GO:0051015 | actin filament binding | Lasp1 | IDA | Mouse | PMID:15465019 | |
| Molecular Function | GO:0045296 | cadherin binding | LASP1 | HDA | Human | PMID:25468996 | |
| Molecular Function | GO:0015075 | monoatomic ion transmembrane transporter activity | Lasp1 | IDA | Rat | PMID:10806114|RGD:8553950 | |
| Molecular Function | GO:0005515 | protein binding | LASP1 | IPI | UniProtKB:Q15645 | Human | PMID:16189514 |
| Molecular Function | GO:0005515 | protein binding | LASP1 | IPI | UniProtKB:Q99750 | Human | PMID:16189514 |
| Molecular Function | GO:0005515 | protein binding | LASP1 | IPI | UniProtKB:Q15645 | Human | PMID:19060904 |
| Molecular Function | GO:0005515 | protein binding | LASP1 | IPI | UniProtKB:Q99750 | Human | PMID:19060904 |
| Molecular Function | GO:0005515 | protein binding | LASP1 | IPI | UniProtKB:Q15645 | Human | PMID:21516116 |
| Molecular Function | GO:0005515 | protein binding | LASP1 | IPI | UniProtKB:Q9UDY2 | Human | PMID:22665060 |
| Molecular Function | GO:0005515 | protein binding | LASP1 | IPI | UniProtKB:D3DTR7 | Human | PMID:25416956 |
| Molecular Function | GO:0005515 | protein binding | LASP1 | IPI | UniProtKB:O43597 | Human | PMID:25416956 |
| Molecular Function | GO:0005515 | protein binding | LASP1 | IPI | UniProtKB:P14373 | Human | PMID:25416956 |
| Molecular Function | GO:0005515 | protein binding | LASP1 | IPI | UniProtKB:P15884 | Human | PMID:25416956 |
| Molecular Function | GO:0005515 | protein binding | LASP1 | IPI | UniProtKB:P25788 | Human | PMID:25416956 |
| Molecular Function | GO:0005515 | protein binding | LASP1 | IPI | UniProtKB:P51116 | Human | PMID:25416956 |
| Molecular Function | GO:0005515 | protein binding | LASP1 | IPI | UniProtKB:Q04864 | Human | PMID:25416956 |
| Molecular Function | GO:0005515 | protein binding | LASP1 | IPI | UniProtKB:Q08379 | Human | PMID:25416956 |
| Molecular Function | GO:0005515 | protein binding | LASP1 | IPI | UniProtKB:Q15645 | Human | PMID:25416956 |
| Molecular Function | GO:0005515 | protein binding | LASP1 | IPI | UniProtKB:Q96C00 | Human | PMID:25416956 |
| Molecular Function | GO:0005515 | protein binding | LASP1 | IPI | UniProtKB:Q96GY0 | Human | PMID:25416956 |
| Molecular Function | GO:0005515 | protein binding | LASP1 | IPI | UniProtKB:Q9BQY4 | Human | PMID:25416956 |
| Molecular Function | GO:0005515 | protein binding | LASP1 | IPI | UniProtKB:Q9BRK4 | Human | PMID:25416956 |
| Molecular Function | GO:0005515 | protein binding | LASP1 | IPI | UniProtKB:Q9BYR5 | Human | PMID:25416956 |
| Molecular Function | GO:0005515 | protein binding | LASP1 | IPI | UniProtKB:Q9NVV9 | Human | PMID:25416956 |
| Molecular Function | GO:0005515 | protein binding | LASP1 | IPI | UniProtKB:Q9UH03 | Human | PMID:25416956 |
| Molecular Function | GO:0005515 | protein binding | LASP1 | IPI | UniProtKB:Q9NP31 | Human | PMID:25814554 |
| Molecular Function | GO:0005515 | protein binding | LASP1 | IPI | UniProtKB:Q96C00 | Human | PMID:31515488 |
| Molecular Function | GO:0005515 | protein binding | Lasp1 | IPI | PR:P70460 | Mouse | PMID:15465019 |
| Molecular Function | GO:0005515 | protein binding | Lasp1 | IPI | PR:Q8BFW7 | Mouse | PMID:15465019 |
| Molecular Function | GO:0005515 | protein binding | Lasp1 | IPI | PR:Q91WK7 | Mouse | PMID:19064729 |
| Molecular Function | GO:0005515 | protein binding | Lasp1 | IPI | PR:Q62523 | Mouse | PMID:15465019 |
| Cellular Component | GO:0030864 | cortical actin cytoskeleton | Lasp1 | IDA | Rat | PMID:10806114|RGD:8553950 | |
| Cellular Component | GO:0005737 | cytoplasm | LASP1 | IDA | Human | PMID:25468996 | |
| Cellular Component | GO:0005737 | cytoplasm | Lasp1 | IDA | Mouse | PMID:15465019 | |
| Cellular Component | GO:0005925 | focal adhesion | LASP1 | HDA | Human | PMID:21423176 | |
| Cellular Component | GO:0005925 | focal adhesion | Lasp1 | IDA | Mouse | PMID:15465019 | |
| Cellular Component | GO:0098794 | postsynapse | Lasp1 | IDA | Rat | PMID:15372503|RGD:155230797 | |
| Biological Process | GO:0006811 | monoatomic ion transport | Lasp1 | IDA | Rat | PMID:10806114|RGD:8553950 |
| EXP Inferred from experiment |
| IDA Inferred from direct assay |
| IEP Inferred from expression pattern |
| IGI Inferred from genetic interaction |
| IMP Inferred from mutant phenotype |
| IPI Inferred from physical interaction |
| HTP Inferred from High Throughput Experiment |
| HDA Inferred from High Throughput Direct Assay |
| HMP Inferred from High Throughput Mutant Phenotype |
| HGI Inferred from High Throughput Genetic Interaction |
| HEP Inferred from High Throughput Expression Pattern |
Mouse Genome Database (MGD), Gene Expression Database (GXD), Mouse Models of Human Cancer database (MMHCdb) (formerly Mouse Tumor Biology (MTB)), Gene Ontology (GO) |
||
|
Citing These Resources Funding Information Warranty Disclaimer, Privacy Notice, Licensing, & Copyright Send questions and comments to User Support. |
last database update 12/30/2025 MGI 6.24 |
|
|
|
||