|
Source |
Alliance of Genome Resources |



| Category | ID | Classification term | Gene | Evidence | Inferred from | Organism | Reference |
|---|---|---|---|---|---|---|---|
| Molecular Function | GO:0016706 | 2-oxoglutarate-dependent dioxygenase activity | KDM7A | IDA | Human | PMID:20023638 | |
| Molecular Function | GO:0016706 | 2-oxoglutarate-dependent dioxygenase activity | KDM7A | IDA | Human | PMID:20194436 | |
| Molecular Function | GO:0071558 | histone H3K27me2/H3K27me3 demethylase activity | KDM7A | IDA | Human | PMID:20023638 | |
| Molecular Function | GO:0071558 | histone H3K27me2/H3K27me3 demethylase activity | KDM7A | IDA | Human | PMID:20194436 | |
| Molecular Function | GO:0071558 | histone H3K27me2/H3K27me3 demethylase activity | KDM7A | IDA | Human | PMID:20622853 | |
| Molecular Function | GO:0071558 | histone H3K27me2/H3K27me3 demethylase activity | Kdm7a | IMP | Mouse | MGI:MGI:4437342|PMID:20194436 | |
| Molecular Function | GO:0071558 | histone H3K27me2/H3K27me3 demethylase activity | kdm7aa | IDA | Zfish | PMID:20194436 | |
| Molecular Function | GO:0071558 | histone H3K27me2/H3K27me3 demethylase activity | kdm7ab | IDA | Zfish | PMID:20194436 | |
| Molecular Function | GO:0051864 | histone H3K36 demethylase activity | KDM7A | IDA | Human | PMID:20622853 | |
| Molecular Function | GO:0032454 | histone H3K9 demethylase activity | KDM7A | IDA | Human | PMID:20023638 | |
| Molecular Function | GO:0032454 | histone H3K9 demethylase activity | KDM7A | IDA | Human | PMID:20194436 | |
| Molecular Function | GO:0032454 | histone H3K9 demethylase activity | KDM7A | IDA | Human | PMID:20622853 | |
| Molecular Function | GO:0032454 | histone H3K9 demethylase activity | Kdm7a | IMP | Mouse | MGI:MGI:4437342|PMID:20194436 | |
| Molecular Function | GO:0032454 | histone H3K9 demethylase activity | kdm7aa | IDA | Zfish | PMID:20194436 | |
| Molecular Function | GO:0032454 | histone H3K9 demethylase activity | kdm7ab | IDA | Zfish | PMID:20194436 | |
| Molecular Function | GO:0035575 | histone H4K20 demethylase activity | KDM7A | IDA | Human | PMID:20622853 | |
| Molecular Function | GO:0005506 | iron ion binding | KDM7A | IDA | Human | PMID:20023638 | |
| Molecular Function | GO:0035064 | methylated histone binding | KDM7A | IDA | Human | PMID:20023638 | |
| Molecular Function | GO:0008270 | zinc ion binding | KDM7A | IDA | Human | PMID:20023638 | |
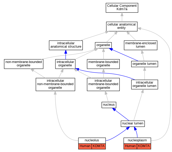
| Cellular Component | GO:0005730 | nucleolus | KDM7A | IDA | Human | GO_REF:0000052 | |
| Cellular Component | GO:0005654 | nucleoplasm | KDM7A | IDA | Human | GO_REF:0000052 | |
| Biological Process | GO:0016570 | histone modification | kdm7aa | IDA | Zfish | PMID:20194436|ZFIN:ZDB-PUB-100309-10 | |
| Biological Process | GO:0016570 | histone modification | kdm7ab | IDA | Zfish | PMID:20194436|ZFIN:ZDB-PUB-100309-10 | |
| Biological Process | GO:0030901 | midbrain development | kdm7aa | IMP | Zfish | PMID:20194436|ZFIN:ZDB-PUB-100309-10 | |
| Biological Process | GO:0030901 | midbrain development | kdm7ab | IMP | Zfish | PMID:20194436|ZFIN:ZDB-PUB-100309-10 | |
| Biological Process | GO:0030901 | midbrain development | kdm7aa | IGI | ZFIN:ZDB-MRPHLNO-100426-16,ZFIN:ZDB-MRPHLNO-100426-3 | Zfish | PMID:20194436 |
| Biological Process | GO:0030901 | midbrain development | kdm7ab | IGI | ZFIN:ZDB-MRPHLNO-100426-15,ZFIN:ZDB-MRPHLNO-100426-19 | Zfish | PMID:20194436 |
| Biological Process | GO:0045893 | positive regulation of DNA-templated transcription | Kdm7a | IMP | Mouse | MGI:MGI:4437342|PMID:20194436 |
| EXP Inferred from experiment |
| IDA Inferred from direct assay |
| IEP Inferred from expression pattern |
| IGI Inferred from genetic interaction |
| IMP Inferred from mutant phenotype |
| IPI Inferred from physical interaction |
| HTP Inferred from High Throughput Experiment |
| HDA Inferred from High Throughput Direct Assay |
| HMP Inferred from High Throughput Mutant Phenotype |
| HGI Inferred from High Throughput Genetic Interaction |
| HEP Inferred from High Throughput Expression Pattern |
Mouse Genome Database (MGD), Gene Expression Database (GXD), Mouse Models of Human Cancer database (MMHCdb) (formerly Mouse Tumor Biology (MTB)), Gene Ontology (GO) |
||
|
Citing These Resources Funding Information Warranty Disclaimer, Privacy Notice, Licensing, & Copyright Send questions and comments to User Support. |
last database update 09/30/2025 MGI 6.24 |
|
|
|
||