|
Source |
Alliance of Genome Resources |



| Category | ID | Classification term | Gene | Evidence | Inferred from | Organism | Reference |
|---|---|---|---|---|---|---|---|
| Molecular Function | GO:0032453 | histone H3K4 demethylase activity | KDM5C | IDA | Human | PMID:17320160 | |
| Molecular Function | GO:0032453 | histone H3K4 demethylase activity | KDM5C | IMP | Human | PMID:28262558 | |
| Molecular Function | GO:0032453 | histone H3K4 demethylase activity | Kdm5c | IDA | Mouse | PMID:23246292 | |
| Molecular Function | GO:0005515 | protein binding | KDM5C | IPI | UniProtKB:Q13127 | Human | PMID:17468742 |
| Molecular Function | GO:0005515 | protein binding | KDM5C | IPI | UniProtKB:P03122 | Human | PMID:20133580 |
| Molecular Function | GO:0008270 | zinc ion binding | KDM5C | IDA | Human | PMID:27214403 | |
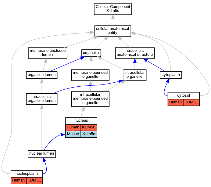
| Cellular Component | GO:0005829 | cytosol | KDM5C | IDA | Human | GO_REF:0000052 | |
| Cellular Component | GO:0005654 | nucleoplasm | KDM5C | IDA | Human | GO_REF:0000052 | |
| Cellular Component | GO:0005634 | nucleus | KDM5C | IDA | Human | PMID:18078810 | |
| Cellular Component | GO:0005634 | nucleus | Kdm5c | IDA | Mouse | PMID:23246292 | |
| Biological Process | GO:0045892 | negative regulation of DNA-templated transcription | Kdm5c | IDA | Mouse | MGI:MGI:5288521|PMID:21960634 | |
| Biological Process | GO:0043524 | negative regulation of neuron apoptotic process | kdm5c | IMP | ZFIN:ZDB-MRPHLNO-100427-14 | Zfish | PMID:17320160 |
| Biological Process | GO:0043524 | negative regulation of neuron apoptotic process | kdm5c | IMP | ZFIN:ZDB-MRPHLNO-100426-13 | Zfish | PMID:17320160 |
| Biological Process | GO:0009636 | response to toxic substance | Kdm5c | IEP | Rat | PMID:23932495|RGD:9586022 |
| EXP Inferred from experiment |
| IDA Inferred from direct assay |
| IEP Inferred from expression pattern |
| IGI Inferred from genetic interaction |
| IMP Inferred from mutant phenotype |
| IPI Inferred from physical interaction |
| HTP Inferred from High Throughput Experiment |
| HDA Inferred from High Throughput Direct Assay |
| HMP Inferred from High Throughput Mutant Phenotype |
| HGI Inferred from High Throughput Genetic Interaction |
| HEP Inferred from High Throughput Expression Pattern |
Mouse Genome Database (MGD), Gene Expression Database (GXD), Mouse Models of Human Cancer database (MMHCdb) (formerly Mouse Tumor Biology (MTB)), Gene Ontology (GO) |
||
|
Citing These Resources Funding Information Warranty Disclaimer, Privacy Notice, Licensing, & Copyright Send questions and comments to User Support. |
last database update 12/30/2025 MGI 6.24 |
|
|
|
||