|
Source |
Alliance of Genome Resources |



| Category | ID | Classification term | Gene | Evidence | Inferred from | Organism | Reference |
|---|---|---|---|---|---|---|---|
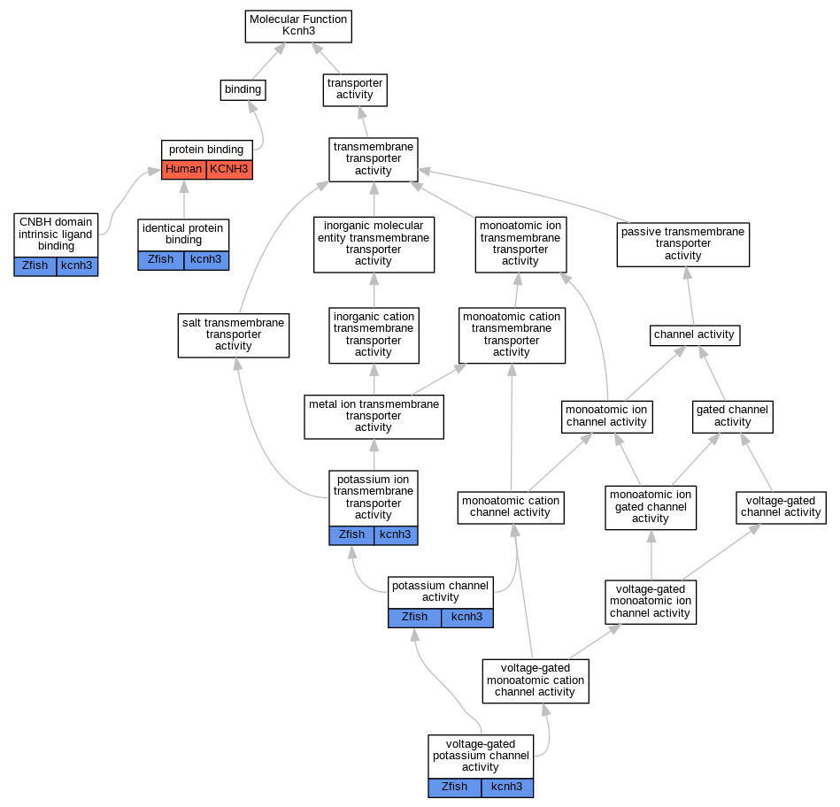
| Molecular Function | GO:0106151 | CNBH domain intrinsic ligand binding | kcnh3 | IDA | Zfish | PMID:29567795 | |
| Molecular Function | GO:0042802 | identical protein binding | kcnh3 | IPI | UniProtKB:A8WHX9 | Zfish | PMID:22230959|ZFIN:ZDB-PUB-120111-38 |
| Molecular Function | GO:0005267 | potassium channel activity | kcnh3 | IDA | Zfish | PMID:24632450 | |
| Molecular Function | GO:0015079 | potassium ion transmembrane transporter activity | kcnh3 | IDA | Zfish | PMID:28443815 | |
| Molecular Function | GO:0005515 | protein binding | KCNH3 | IPI | UniProtKB:P04578 | Human | PMID:20638388 |
| Molecular Function | GO:0005249 | voltage-gated potassium channel activity | kcnh3 | IDA | Zfish | PMID:22230959 | |
| Molecular Function | GO:0005249 | voltage-gated potassium channel activity | kcnh3 | IDA | Zfish | PMID:28443815 | |
| Cellular Component | GO:0005886 | plasma membrane | kcnh3 | IDA | Zfish | PMID:28443815 | |
| Biological Process | GO:1990573 | potassium ion import across plasma membrane | kcnh3 | IDA | Zfish | PMID:28443815 | |
| Biological Process | GO:0006813 | potassium ion transport | kcnh3 | IDA | Zfish | PMID:28443815 |
| EXP Inferred from experiment |
| IDA Inferred from direct assay |
| IEP Inferred from expression pattern |
| IGI Inferred from genetic interaction |
| IMP Inferred from mutant phenotype |
| IPI Inferred from physical interaction |
| HTP Inferred from High Throughput Experiment |
| HDA Inferred from High Throughput Direct Assay |
| HMP Inferred from High Throughput Mutant Phenotype |
| HGI Inferred from High Throughput Genetic Interaction |
| HEP Inferred from High Throughput Expression Pattern |
Mouse Genome Database (MGD), Gene Expression Database (GXD), Mouse Models of Human Cancer database (MMHCdb) (formerly Mouse Tumor Biology (MTB)), Gene Ontology (GO) |
||
|
Citing These Resources Funding Information Warranty Disclaimer, Privacy Notice, Licensing, & Copyright Send questions and comments to User Support. |
last database update 12/30/2025 MGI 6.24 |
|
|
|
||