|
Source |
Alliance of Genome Resources |



| Category | ID | Classification term | Gene | Evidence | Inferred from | Organism | Reference |
|---|---|---|---|---|---|---|---|
| Molecular Function | GO:0036408 | histone H3K14 acetyltransferase activity | JADE2 | IDA | Human | PMID:16387653 | |
| Molecular Function | GO:0043997 | histone H4K12 acetyltransferase activity | JADE2 | IDA | Human | PMID:16387653 | |
| Molecular Function | GO:0043995 | histone H4K5 acetyltransferase activity | JADE2 | IDA | Human | PMID:16387653 | |
| Molecular Function | GO:0043996 | histone H4K8 acetyltransferase activity | JADE2 | IDA | Human | PMID:16387653 | |
| Molecular Function | GO:0005515 | protein binding | JADE2 | IPI | UniProtKB:Q8WYH8 | Human | PMID:24981860 |
| Molecular Function | GO:0005515 | protein binding | JADE2 | IPI | UniProtKB:Q8WYH8 | Human | PMID:25416956 |
| Molecular Function | GO:0005515 | protein binding | Jade2 | IPI | PR:Q6ZQ88 | Mouse | PMID:25018020 |
| Molecular Function | GO:0061630 | ubiquitin protein ligase activity | Jade2 | IDA | Mouse | PMID:25018020 | |
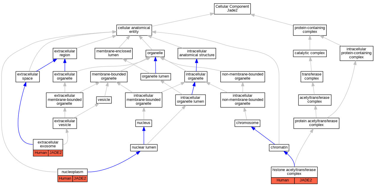
| Cellular Component | GO:0070062 | extracellular exosome | JADE2 | HDA | Human | PMID:19056867 | |
| Cellular Component | GO:0000123 | histone acetyltransferase complex | JADE2 | IDA | Human | PMID:16387653 | |
| Cellular Component | GO:0005654 | nucleoplasm | JADE2 | IDA | Human | GO_REF:0000052 | |
| Cellular Component | GO:0005654 | nucleoplasm | JADE2 | IDA | Human | PMID:16387653 | |
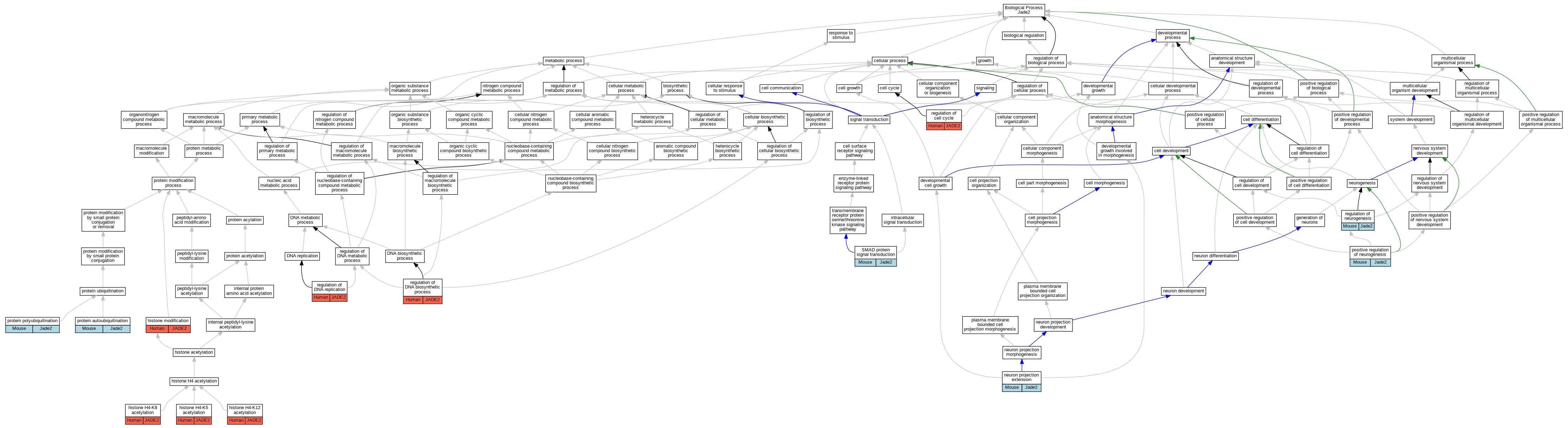
| Biological Process | GO:0043983 | histone H4-K12 acetylation | JADE2 | IDA | Human | PMID:16387653 | |
| Biological Process | GO:0043981 | histone H4-K5 acetylation | JADE2 | IDA | Human | PMID:16387653 | |
| Biological Process | GO:0043982 | histone H4-K8 acetylation | JADE2 | IDA | Human | PMID:16387653 | |
| Biological Process | GO:0016570 | histone modification | JADE2 | IDA | Human | PMID:16387653 | |
| Biological Process | GO:1990138 | neuron projection extension | Jade2 | IGI | MGI:MGI:1196256 | Mouse | PMID:25018020 |
| Biological Process | GO:0050769 | positive regulation of neurogenesis | Jade2 | IMP | Mouse | PMID:25018020 | |
| Biological Process | GO:0050769 | positive regulation of neurogenesis | Jade2 | IDA | Mouse | PMID:25018020 | |
| Biological Process | GO:0051865 | protein autoubiquitination | Jade2 | IDA | Mouse | PMID:25018020 | |
| Biological Process | GO:0000209 | protein polyubiquitination | Jade2 | IMP | Mouse | PMID:25018020 | |
| Biological Process | GO:0000209 | protein polyubiquitination | Jade2 | IDA | Mouse | PMID:25018020 | |
| Biological Process | GO:0051726 | regulation of cell cycle | JADE2 | IDA | Human | PMID:16387653 | |
| Biological Process | GO:2000278 | regulation of DNA biosynthetic process | JADE2 | IDA | Human | PMID:16387653 | |
| Biological Process | GO:0006275 | regulation of DNA replication | JADE2 | IDA | Human | PMID:16387653 | |
| Biological Process | GO:0050767 | regulation of neurogenesis | Jade2 | IGI | MGI:MGI:1196256 | Mouse | PMID:25018020 |
| Biological Process | GO:0060395 | SMAD protein signal transduction | Jade2 | IDA | Mouse | PMID:23390484 |
| EXP Inferred from experiment |
| IDA Inferred from direct assay |
| IEP Inferred from expression pattern |
| IGI Inferred from genetic interaction |
| IMP Inferred from mutant phenotype |
| IPI Inferred from physical interaction |
| HTP Inferred from High Throughput Experiment |
| HDA Inferred from High Throughput Direct Assay |
| HMP Inferred from High Throughput Mutant Phenotype |
| HGI Inferred from High Throughput Genetic Interaction |
| HEP Inferred from High Throughput Expression Pattern |
Mouse Genome Database (MGD), Gene Expression Database (GXD), Mouse Models of Human Cancer database (MMHCdb) (formerly Mouse Tumor Biology (MTB)), Gene Ontology (GO) |
||
|
Citing These Resources Funding Information Warranty Disclaimer, Privacy Notice, Licensing, & Copyright Send questions and comments to User Support. |
last database update 09/30/2025 MGI 6.24 |
|
|
|
||