|
Source |
Alliance of Genome Resources |



| Category | ID | Classification term | Gene | Evidence | Inferred from | Organism | Reference |
|---|---|---|---|---|---|---|---|
| Molecular Function | GO:0005515 | protein binding | ITSN2 | IPI | UniProtKB:Q9WNA9 | Human | PMID:17696407 |
| Molecular Function | GO:0005515 | protein binding | ITSN2 | IPI | UniProtKB:P00533 | Human | PMID:24658140 |
| Molecular Function | GO:0005515 | protein binding | ITSN2 | IPI | UniProtKB:P00533 | Human | PMID:31980649 |
| Molecular Function | GO:0005515 | protein binding | ITSN2 | IPI | UniProtKB:P00533 | Human | PMID:35384245 |
| Molecular Function | GO:0005515 | protein binding | Itsn2 | IPI | PR:Q91WK7 | Mouse | PMID:19064729 |
| Cellular Component | GO:0005813 | centrosome | ITSN2 | IDA | Human | PMID:20479469 | |
| Cellular Component | GO:0070062 | extracellular exosome | ITSN2 | HDA | Human | PMID:19056867 | |
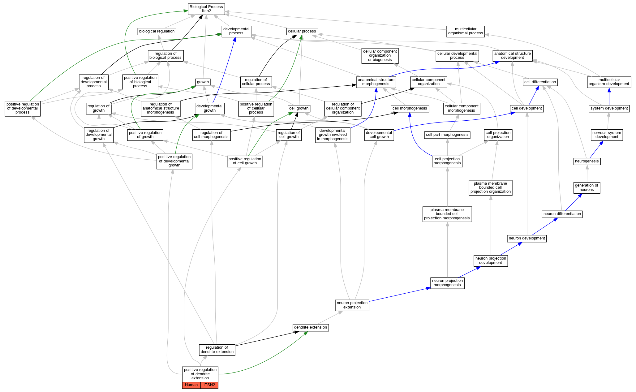
| Biological Process | GO:1903861 | positive regulation of dendrite extension | ITSN2 | IDA | Human | PMID:23999003 |
| EXP Inferred from experiment |
| IDA Inferred from direct assay |
| IEP Inferred from expression pattern |
| IGI Inferred from genetic interaction |
| IMP Inferred from mutant phenotype |
| IPI Inferred from physical interaction |
| HTP Inferred from High Throughput Experiment |
| HDA Inferred from High Throughput Direct Assay |
| HMP Inferred from High Throughput Mutant Phenotype |
| HGI Inferred from High Throughput Genetic Interaction |
| HEP Inferred from High Throughput Expression Pattern |
Mouse Genome Database (MGD), Gene Expression Database (GXD), Mouse Models of Human Cancer database (MMHCdb) (formerly Mouse Tumor Biology (MTB)), Gene Ontology (GO) |
||
|
Citing These Resources Funding Information Warranty Disclaimer, Privacy Notice, Licensing, & Copyright Send questions and comments to User Support. |
last database update 09/30/2025 MGI 6.24 |
|
|
|
||